Suppr超能文献

环状 RNA ATRNL1 通过 miR-378 激活 Smad4 信号通路抑制血管生成和卵巢癌细胞转移。

CircATRNL1 activates Smad4 signaling to inhibit angiogenesis and ovarian cancer metastasis via miR-378.

机构信息

Department of Gynecology and Obstetrics, the First Affiliated Hospital of Soochow University, Suzhou, China.

Department of Gynecology and Obstetrics, the First People's Hospital of Yancheng, China.

出版信息

Mol Oncol. 2021 Apr;15(4):1217-1233. doi: 10.1002/1878-0261.12893. Epub 2021 Jan 11.

Abstract

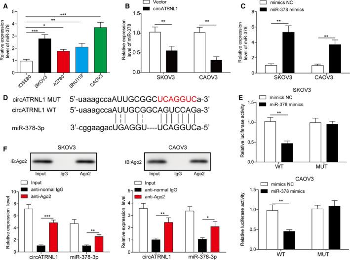
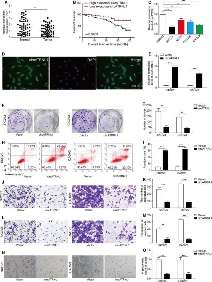
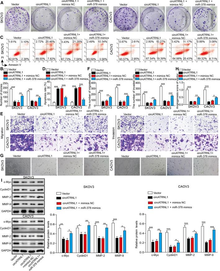
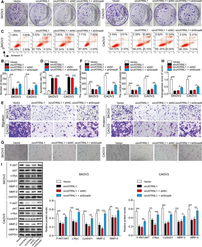
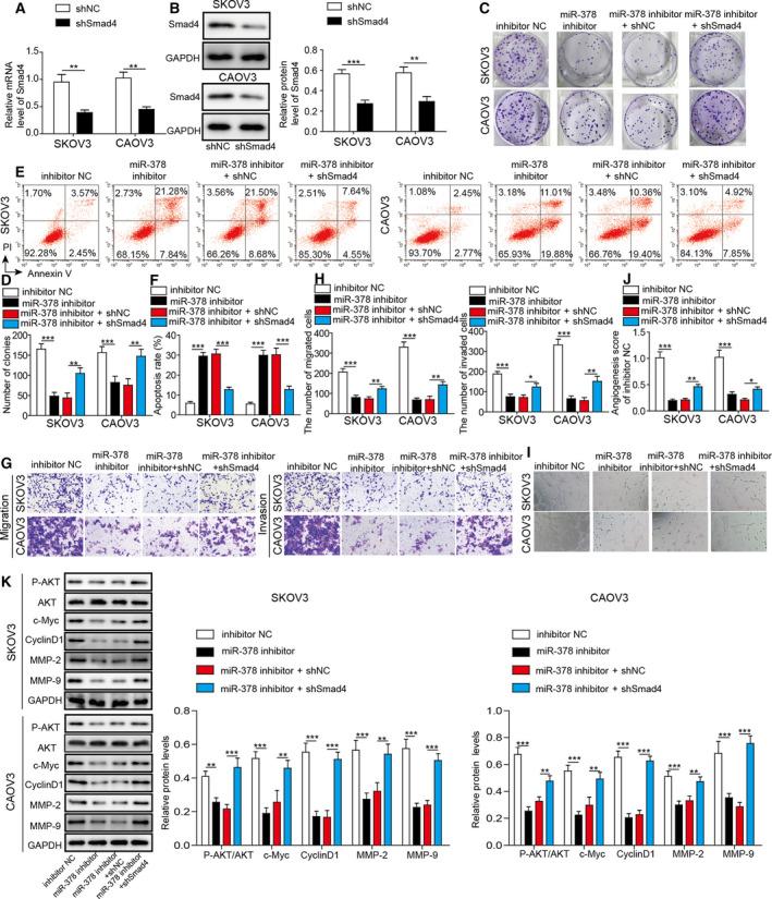
Ovarian cancer is one of the most frequent carcinomas in females, and the occurrence rate is still rising despite many advances made. The pathogenesis of ovarian cancer remains greatly unclear. Here, we investigated the mechanisms of ovarian cancer, with the focus on circATRNL1. Human ovarian cancer tissues and cell lines were used to examine levels of circATRNL1, miR-378, Smad4, AKT, and other proliferation-related and migration-related proteins. Cellular assays were used to determine cancer cell proliferation, invasion, migration, apoptosis, and angiogenesis. We validated the interactions of circATRNL1/miR-378 and miR-378/Smad4, and a mouse tumor xenograft model was employed to assess the effect of circATRNL1 on tumor growth and metastasis in vivo. We found that circATRNL1 was decreased while miR-378 was increased in human ovarian cancer tissues and cells. circATRNL1 bound to miR-378 while miR-378 directly targeted Smad4. Overexpression of circATRNL1 or knockdown of miR-378 suppressed angiogenesis and ovarian cancer cell proliferation, invasion, and migration via decreasing proliferation- and migration-related proteins via miR-378 or Smad4, respectively. Overexpression of circATRNL1 restrained ovarian cancer growth and abdominal metastasis in vivo. Our findings indicate that circATRNL1 acts as a miR-378 sponge to active Smad4 signaling and suppresses angiogenesis and ovarian cancer metastasis.

摘要

卵巢癌是女性最常见的癌症之一,尽管取得了许多进展,但发病率仍在上升。卵巢癌的发病机制仍不清楚。在这里,我们研究了卵巢癌的发病机制,重点研究 circATRNL1。我们使用人卵巢癌组织和细胞系来检测 circATRNL1、miR-378、Smad4、AKT 和其他增殖相关和迁移相关蛋白的水平。细胞实验用于确定癌细胞的增殖、侵袭、迁移、凋亡和血管生成。我们验证了 circATRNL1/miR-378 和 miR-378/Smad4 的相互作用,并使用小鼠肿瘤异种移植模型评估 circATRNL1 在体内对肿瘤生长和转移的影响。我们发现 circATRNL1 在人卵巢癌组织和细胞中降低,而 miR-378 增加。circATRNL1 与 miR-378 结合,而 miR-378 直接靶向 Smad4。circATRNL1 的过表达或 miR-378 的敲低通过 miR-378 或 Smad4 分别降低增殖和迁移相关蛋白,从而抑制血管生成和卵巢癌细胞的增殖、侵袭和迁移。circATRNL1 的过表达抑制了体内卵巢癌的生长和腹部转移。我们的研究结果表明,circATRNL1 作为 miR-378 的海绵,激活 Smad4 信号通路,抑制血管生成和卵巢癌转移。

https://cdn.ncbi.nlm.nih.gov/pmc/blobs/032d/8024733/e78b421f6839/MOL2-15-1217-g004.jpg

文献AI研究员

20分钟写一篇综述,助力文献阅读效率提升50倍。

立即体验

用中文搜PubMed

大模型驱动的PubMed中文搜索引擎

马上搜索

文档翻译

学术文献翻译模型,支持多种主流文档格式。

立即体验