Suppr超能文献

腺相关病毒递送的CRISPR/Cas9系统敲低乳酸脱氢酶可减轻1型原发性高草酸尿症。

Knockdown of lactate dehydrogenase by adeno-associated virus-delivered CRISPR/Cas9 system alleviates primary hyperoxaluria type 1.

作者信息

Zheng Rui, Fang Xiaoliang, Chen Xi, Huang Yunteng, Xu Guofeng, He Lei, Li Yueyan, Niu Xuran, Yang Lei, Wang Liren, Li Dali, Geng Hongquan

机构信息

Department of Pediatric Urology, Xinhua Hospital, Shanghai Jiao Tong University School of Medicine, Shanghai, China.

Children's Stone Treatment Center, National Health and Family Planning Commission of the People's Republic of China, Shanghai, China.

出版信息

Clin Transl Med. 2020 Dec;10(8):e261. doi: 10.1002/ctm2.261.

Abstract

BACKGROUND

Primary hyperoxaluria type 1 (PH1) is a rare genetic disorder caused by endogenous overproduction of hepatic oxalate, leading to hyperoxaluria, recurrent calcium oxalate kidney stones, and end-stage renal disease. Lactate dehydrogenase (LDH) is an ideal target for diminishing oxalate production as it is responsible for glyoxylate to oxalate conversion in the liver, the last step of oxalate metabolism. Here, we investigated the therapeutic efficacy and potential side effects of clustered regularly interspaced short palindromic repeats (CRISPR)/Cas9 technology to ameliorate PH1 via specifically disrupting the hepatic LDH.

METHODS

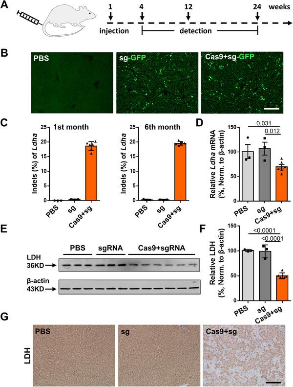
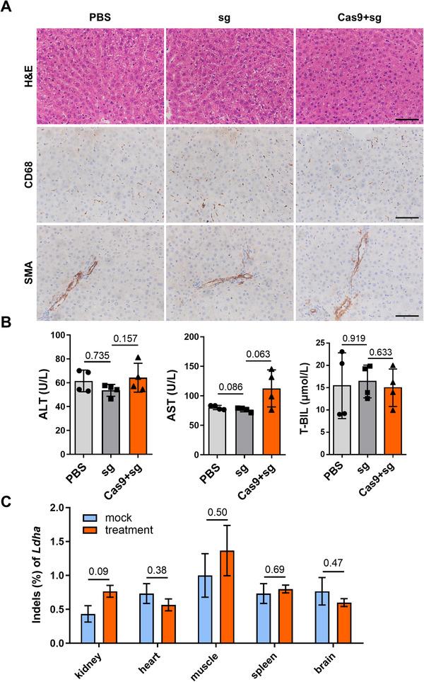
Pheochromocytoma (PC12) cells were used to assess the efficacy of cleavage of single-guide RNAs in vitro. PH1 neonatal rats were injected with a single administration of adeno-associated virus to deliver the CRISPR/Cas9 system that targeted LDH. Three weeks after injection, a liver biopsy was performed to detect LDH expression, liver injury, and liver metabolomics. Urinary oxalate was regularly monitored, and renal calcium oxalate deposition was evaluated after 4 weeks of 0.5% ethylene glycol challenge. After 6 months of treatment, animals were euthanized, and ex-liver organs were harvested for toxicity analysis.

RESULTS

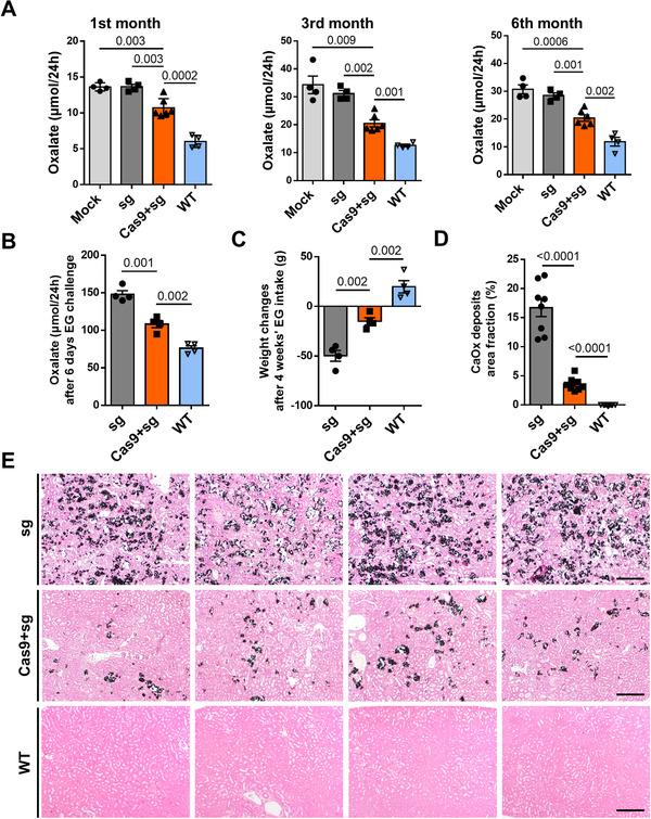
The Ldha gene was specifically knocked out in 20% of the liver cells of PH1 rats in the treatment group, leading to a 50% lower LDH expression than that in the control group. Compared to the control groups, urinary oxalate levels were significantly decreased, and renal calcium oxalate precipitation was largely mitigated in the treatment group throughout the entire 6-month study period. While no CRISPR/Cas9-associated off-target edits or hepatotoxicity were detected, we observed mild metabolic changes in the liver tricarboxylic acid (TCA) and glycolysis pathways.

CONCLUSIONS

CRISPR/Cas9-mediated LDH disruption may represent an applicable new strategy for alleviating PH1 for its long-lasting effect and low editorial efficiency requirements.

摘要

背景

1型原发性高草酸尿症(PH1)是一种罕见的遗传性疾病,由肝脏内源性草酸过度生成引起,导致高草酸尿症、复发性草酸钙肾结石和终末期肾病。乳酸脱氢酶(LDH)是减少草酸生成的理想靶点,因为它负责肝脏中乙醛酸向草酸的转化,这是草酸代谢的最后一步。在此,我们研究了成簇规律间隔短回文重复序列(CRISPR)/Cas9技术通过特异性破坏肝脏LDH来改善PH1的治疗效果和潜在副作用。

方法

使用嗜铬细胞瘤(PC12)细胞在体外评估单向导RNA的切割效果。给PH1新生大鼠单次注射腺相关病毒以递送靶向LDH的CRISPR/Cas9系统。注射三周后,进行肝脏活检以检测LDH表达、肝损伤和肝脏代谢组学。定期监测尿草酸,并在0.5%乙二醇激发4周后评估肾草酸钙沉积。治疗6个月后,对动物实施安乐死,并采集肝脏外器官进行毒性分析。

结果

治疗组中,20%的PH1大鼠肝细胞中的Ldha基因被特异性敲除,导致LDH表达比对照组低50%。在整个6个月的研究期间,与对照组相比,治疗组的尿草酸水平显著降低,肾草酸钙沉淀也大大减轻。虽然未检测到与CRISPR/Cas9相关的脱靶编辑或肝毒性,但我们观察到肝脏三羧酸(TCA)和糖酵解途径有轻微的代谢变化。

结论

CRISPR/Cas9介导的LDH破坏可能是一种适用的减轻PH1的新策略,因为其效果持久且对编辑效率要求较低。

https://cdn.ncbi.nlm.nih.gov/pmc/blobs/c487/7752156/6d390028372c/CTM2-10-e261-g001.jpg

文献AI研究员

20分钟写一篇综述,助力文献阅读效率提升50倍。

立即体验

用中文搜PubMed

大模型驱动的PubMed中文搜索引擎

马上搜索

文档翻译

学术文献翻译模型,支持多种主流文档格式。

立即体验