Suppr超能文献

通过第三代测序对小鼠胚胎植入前的单细胞 RNA-seq 分析。

Single-cell RNA-seq analysis of mouse preimplantation embryos by third-generation sequencing.

机构信息

Beijing Advanced Innovation Center for Genomics, Biomedical Pioneering Innovation Center, School of Life Sciences, Peking University, Beijing, China.

Bioland Laboratory (Guangzhou Regenerative Medicine and Health Guangdong Laboratory), Guangzhou, China.

出版信息

PLoS Biol. 2020 Dec 30;18(12):e3001017. doi: 10.1371/journal.pbio.3001017. eCollection 2020 Dec.

Abstract

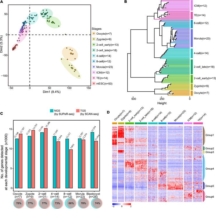
The development of next generation sequencing (NGS) platform-based single-cell RNA sequencing (scRNA-seq) techniques has tremendously changed biological researches, while there are still many questions that cannot be addressed by them due to their short read lengths. We developed a novel scRNA-seq technology based on third-generation sequencing (TGS) platform (single-cell amplification and sequencing of full-length RNAs by Nanopore platform, SCAN-seq). SCAN-seq exhibited high sensitivity and accuracy comparable to NGS platform-based scRNA-seq methods. Moreover, we captured thousands of unannotated transcripts of diverse types, with high verification rate by reverse transcription PCR (RT-PCR)-coupled Sanger sequencing in mouse embryonic stem cells (mESCs). Then, we used SCAN-seq to analyze the mouse preimplantation embryos. We could clearly distinguish cells at different developmental stages, and a total of 27,250 unannotated transcripts from 9,338 genes were identified, with many of which showed developmental stage-specific expression patterns. Finally, we showed that SCAN-seq exhibited high accuracy on determining allele-specific gene expression patterns within an individual cell. SCAN-seq makes a major breakthrough for single-cell transcriptome analysis field.

摘要

基于下一代测序(NGS)平台的单细胞 RNA 测序(scRNA-seq)技术的发展极大地改变了生物学研究,但由于其读长较短,仍有许多问题无法解决。我们开发了一种基于第三代测序(TGS)平台的新型 scRNA-seq 技术(通过 Nanopore 平台对全长 RNA 进行单细胞扩增和测序,SCAN-seq)。SCAN-seq 表现出与基于 NGS 平台的 scRNA-seq 方法相当的高灵敏度和准确性。此外,我们在小鼠胚胎干细胞(mESCs)中通过逆转录 PCR(RT-PCR)-偶联 Sanger 测序对其进行了高验证率的验证,捕获了数千种不同类型的未注释转录本。然后,我们使用 SCAN-seq 分析了小鼠着床前胚胎。我们能够清楚地区分处于不同发育阶段的细胞,并从 9338 个基因中鉴定出总共 27250 个未注释的转录本,其中许多基因表现出发育阶段特异性的表达模式。最后,我们表明 SCAN-seq 在确定单个细胞内等位基因特异性基因表达模式方面具有很高的准确性。SCAN-seq 为单细胞转录组分析领域带来了重大突破。

https://cdn.ncbi.nlm.nih.gov/pmc/blobs/64a4/7773192/86f56a1eee8d/pbio.3001017.g001.jpg

文献AI研究员

20分钟写一篇综述,助力文献阅读效率提升50倍。

立即体验

用中文搜PubMed

大模型驱动的PubMed中文搜索引擎

马上搜索

文档翻译

学术文献翻译模型,支持多种主流文档格式。

立即体验