Suppr超能文献

基于 15 个假基因的预后签名,用于预测乳腺癌的生存和抗肿瘤免疫反应。

Identification of a 15-pseudogene based prognostic signature for predicting survival and antitumor immune response in breast cancer.

机构信息

Department of Medical Bioinformatics, Zhongshan School of Medicine, Sun Yat-sen University, Guangzhou 510080, China.

Center for Stem Cell Biology and Tissue Engineering, Key Laboratory for Stem Cells and Tissue Engineering, Ministry of Education, Sun Yat-sen University, Guangzhou 510080, China.

出版信息

Aging (Albany NY). 2020 Dec 16;13(10):14499-14521. doi: 10.18632/aging.103735.

Abstract

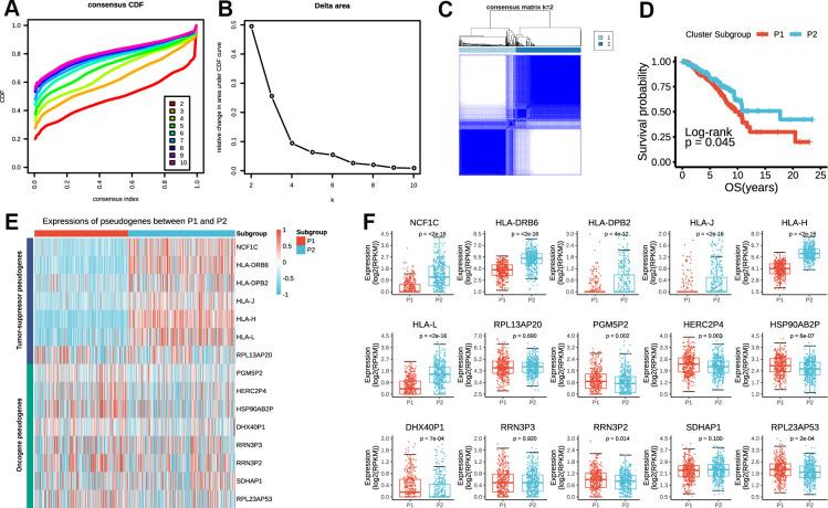
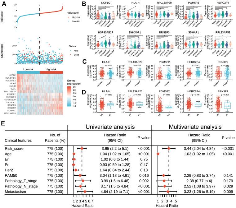
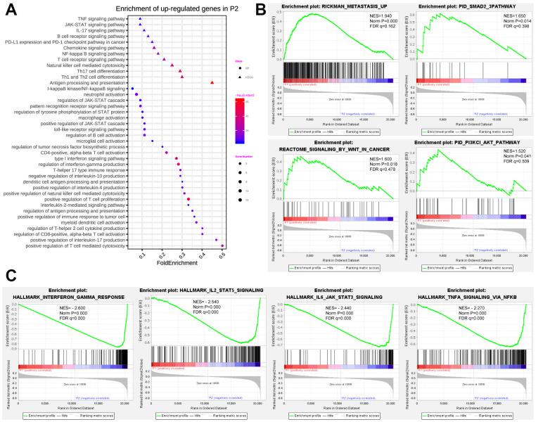
Pseudogenes are noncoding RNAs that have been revealed to play critical roles in oncogenesis and tumor progression. However, their functional roles have not been comprehensively clarified in breast cancer. Here, we systematically analyzed the RNA sequencing data of 13931 pseudogenes in 775 breast cancer patients from The Cancer Genome Atlas dataset, and ultimately identified 15 prognostic pseudogenes by univariate Cox proportional hazard regression. A risk score model was constructed based on the prognostic pseudogenes via LASSO analysis and dichotomized patients into low- and high-risk subgroups. Patients in the high-risk group had a significantly shorter overall survival than those in the low-risk group. The prognostic value of these 15 pseudogenes and the risk score model were further validated in the European Genome-Phenome Archive dataset. Furthermore, we performed consensus clustering of the 15 prognostic pseudogenes and found that their expression pattern was significantly associated with tumor malignancy and host antitumor immune response, in terms of infiltrating immune cell compositions, antigen presenting genes expression, cytolytic activity and T-cell exhausted markers. This study indicated that these 15 prognostic pseudogenes were significantly correlated with tumor malignancy and host antitumor immune response in breast cancer, and might serve as potential targets for immunotherapy.

摘要

假基因是非编码 RNA,现已发现其在肿瘤发生和肿瘤进展中发挥关键作用。然而,其在乳腺癌中的功能作用尚未得到全面阐明。在这里,我们系统地分析了来自癌症基因组图谱数据集的 775 名乳腺癌患者的 13931 个假基因的 RNA 测序数据,并最终通过单因素 Cox 比例风险回归鉴定了 15 个预后假基因。通过 LASSO 分析构建了基于预后假基因的风险评分模型,并将患者分为低风险和高风险亚组。高风险组患者的总生存率明显低于低风险组患者。这些 15 个假基因和风险评分模型的预后价值在欧洲基因组-表型档案数据集进一步得到验证。此外,我们对 15 个预后假基因进行了共识聚类分析,发现它们的表达模式与肿瘤恶性程度和宿主抗肿瘤免疫反应显著相关,表现在浸润免疫细胞组成、抗原呈递基因表达、细胞毒性活性和 T 细胞耗竭标志物方面。这项研究表明,这些 15 个预后假基因与乳腺癌中的肿瘤恶性程度和宿主抗肿瘤免疫反应显著相关,可能成为免疫治疗的潜在靶点。

https://cdn.ncbi.nlm.nih.gov/pmc/blobs/8d5e/8202842/d22a5e11526c/aging-13-103735-g001.jpg

文献AI研究员

20分钟写一篇综述,助力文献阅读效率提升50倍。

立即体验

用中文搜PubMed

大模型驱动的PubMed中文搜索引擎

马上搜索

文档翻译

学术文献翻译模型,支持多种主流文档格式。

立即体验