Suppr超能文献

多能干细胞衍生的间充质干细胞表现出与其同源组织相当的功能。

Pluripotent Stem Cell-Derived Mesenchymal Stem Cells Show Comparable Functionality to Their Autologous Origin.

机构信息

Department of Otorhinolaryngology, LMU Klinikum, Ludwig-Maximilians-Universitaet Muenchen, 81377 Munich, Germany.

Department of Otorhinolaryngology, University Medical Center Goettingen, 37075 Goettingen, Germany.

出版信息

Cells. 2020 Dec 28;10(1):33. doi: 10.3390/cells10010033.

Abstract

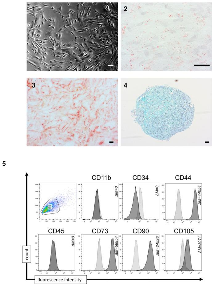
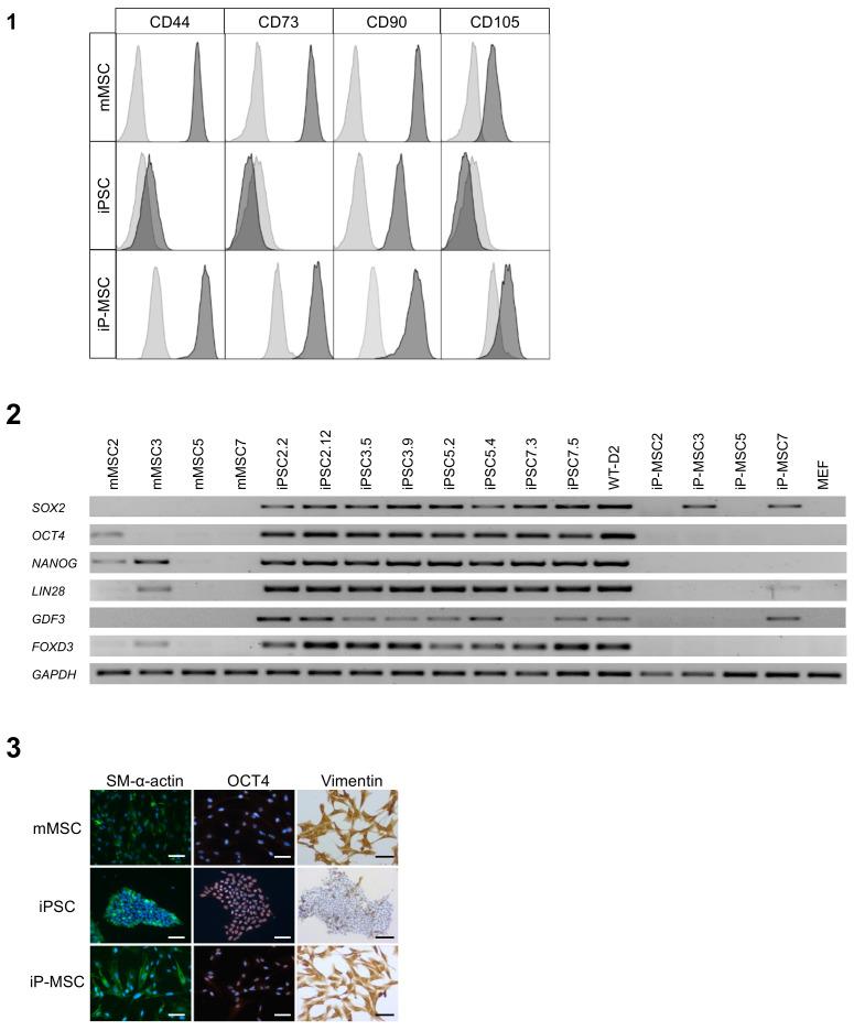
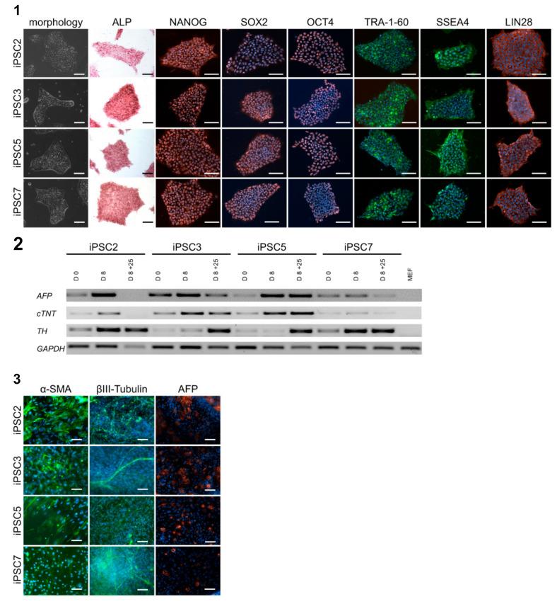
A multimodal therapeutic approach involving radiotherapy is required when treating head and neck squamous cell carcinoma. However, radiotherapy is restricted due to its high risk for damages to the surrounding healthy tissue of the treated area. Tissue regeneration and wound healing is promoted by the survival and regenerative capacities of tissue-resident or invading stem cells. Mesenchymal stem cells (MSCs) exhibit a promising therapeutic potential in the field of cell-based tissue engineering and regenerative medicine due to their immunomodulatory properties and differentiation capacity. However, the generation of MSCs for therapeutic applications is still a major challenge. We aimed to produce highly homogeneous induced pluripotent stem cell-derived mesenchymal stem cells (iP-MSCs) in an autologous manner from initially isolated human mucosa mesenchymal stem cells (mMSCs) of the upper respiratory tract. Therefore, mMSCs were reprogrammed into induced pluripotent stem cells (iPSCs) by non-integrative chromosomal technologies and differentiated into corresponding iP-MSCs. We demonstrated that mMSCs and iP-MSCs show similar cell characteristics in terms of morphology, clonogenic potential, differentiation, and surface phenotype. Moreover, iP-MSCs demonstrated related immunosuppressive capacity as mMSCs including the secretion of cytokines, and T cell inhibition. Therefore, generating iP-MSCs in an autologous manner may be a novel personalized treatment option in regenerative medicine.

摘要

治疗头颈部鳞状细胞癌需要涉及放射治疗的多模式治疗方法。然而,由于放射治疗对治疗区域周围健康组织的损伤风险较高,因此受到限制。组织再生和伤口愈合是通过组织驻留或侵袭性干细胞的存活和再生能力来促进的。间充质干细胞(MSCs)由于其免疫调节特性和分化能力,在基于细胞的组织工程和再生医学领域具有有前途的治疗潜力。然而,用于治疗应用的 MSC 的产生仍然是一个主要挑战。我们的目的是从最初分离的上呼吸道人粘膜间充质干细胞(mMSCs)中以自体方式产生高度同质的诱导多能干细胞衍生的间充质干细胞(iP-MSCs)。因此,通过非整合染色体技术将 mMSCs 重编程为诱导多能干细胞(iPSCs),并分化为相应的 iP-MSCs。我们证明 mMSCs 和 iP-MSCs 在形态、克隆形成能力、分化和表面表型方面具有相似的细胞特征。此外,iP-MSCs 表现出与 mMSCs 相关的免疫抑制能力,包括细胞因子的分泌和 T 细胞抑制。因此,以自体方式产生 iP-MSCs 可能是再生医学中一种新的个性化治疗选择。

https://cdn.ncbi.nlm.nih.gov/pmc/blobs/8ac1/7823915/8816ef69b757/cells-10-00033-g001.jpg

文献AI研究员

20分钟写一篇综述,助力文献阅读效率提升50倍。

立即体验

用中文搜PubMed

大模型驱动的PubMed中文搜索引擎

马上搜索

文档翻译

学术文献翻译模型,支持多种主流文档格式。

立即体验