Suppr超能文献

肼屈嗪通过抑制 Drp1 介导线粒体分裂来保护心脏免受急性缺血/再灌注损伤。

Hydralazine protects the heart against acute ischaemia/reperfusion injury by inhibiting Drp1-mediated mitochondrial fission.

机构信息

The Hatter Cardiovascular Institute, Institute of Cardiovascular Science, University College, 67 Chenies Mews, WC1E 6HX London, UK.

Cardiovascular and Metabolic Disorder Programme, Duke-NUS Medical School, 8 College Road, 169857, Singapore.

出版信息

Cardiovasc Res. 2022 Jan 7;118(1):282-294. doi: 10.1093/cvr/cvaa343.

Abstract

AIMS

Genetic and pharmacological inhibition of mitochondrial fission induced by acute myocardial ischaemia/reperfusion injury (IRI) has been shown to reduce myocardial infarct size. The clinically used anti-hypertensive and heart failure medication, hydralazine, is known to have anti-oxidant and anti-apoptotic effects. Here, we investigated whether hydralazine confers acute cardioprotection by inhibiting Drp1-mediated mitochondrial fission.

METHODS AND RESULTS

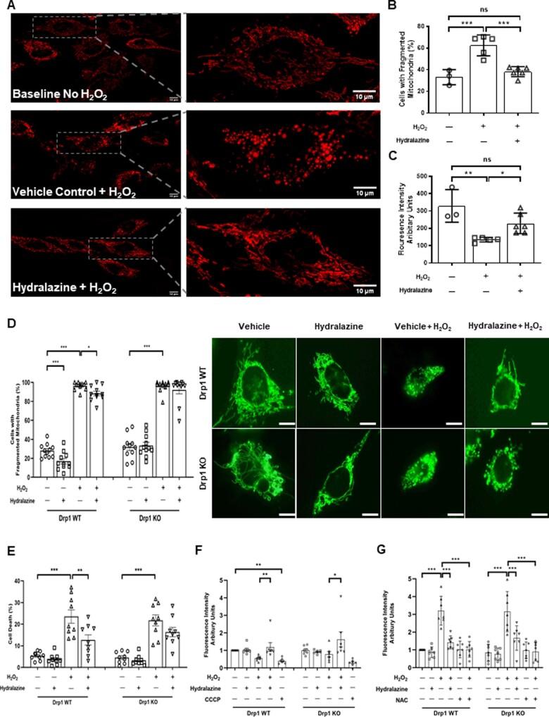
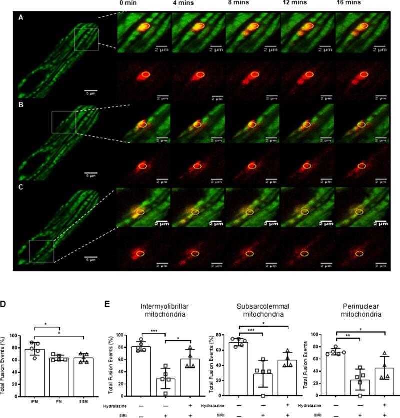
Pre-treatment with hydralazine was shown to inhibit both mitochondrial fission and mitochondrial membrane depolarisation induced by oxidative stress in HeLa cells. In mouse embryonic fibroblasts (MEFs), pre-treatment with hydralazine attenuated mitochondrial fission and cell death induced by oxidative stress, but this effect was absent in MEFs deficient in the mitochondrial fission protein, Drp1. Molecular docking and surface plasmon resonance studies demonstrated binding of hydralazine to the GTPase domain of the mitochondrial fission protein, Drp1 (KD 8.6±1.0 µM), and inhibition of Drp1 GTPase activity in a dose-dependent manner. In isolated adult murine cardiomyocytes subjected to simulated IRI, hydralazine inhibited mitochondrial fission, preserved mitochondrial fusion events, and reduced cardiomyocyte death (hydralazine 24.7±2.5% vs. control 34.1±1.5%, P=0.0012). In ex vivo perfused murine hearts subjected to acute IRI, pre-treatment with hydralazine reduced myocardial infarct size (as % left ventricle: hydralazine 29.6±6.5% vs. vehicle control 54.1±4.9%, P=0.0083), and in the murine heart subjected to in vivo IRI, the administration of hydralazine at reperfusion, decreased myocardial infarct size (as % area-at-risk: hydralazine 28.9±3.0% vs. vehicle control 58.2±3.8%, P<0.001).

CONCLUSION

We show that, in addition to its antioxidant and anti-apoptotic effects, hydralazine, confers acute cardioprotection by inhibiting IRI-induced mitochondrial fission, raising the possibility of repurposing hydralazine as a novel cardioprotective therapy for improving post-infarction outcomes.

摘要

目的

急性心肌缺血/再灌注损伤(IRI)诱导的线粒体裂变的遗传和药理学抑制已被证明可减少心肌梗死面积。临床上使用的抗高血压和心力衰竭药物肼屈嗪具有抗氧化和抗细胞凋亡作用。在这里,我们研究了肼屈嗪是否通过抑制 Drp1 介导的线粒体裂变来提供急性心脏保护。

方法和结果

研究表明,肼屈嗪预处理可抑制 HeLa 细胞中氧化应激诱导的线粒体裂变和线粒体膜去极化。在小鼠胚胎成纤维细胞(MEFs)中,肼屈嗪预处理可减轻氧化应激诱导的线粒体裂变和细胞死亡,但在缺乏线粒体裂变蛋白 Drp1 的 MEFs 中,这种作用不存在。分子对接和表面等离子体共振研究表明,肼屈嗪与线粒体裂变蛋白 Drp1 的 GTPase 结构域结合(KD 8.6±1.0 μM),并呈剂量依赖性抑制 Drp1 GTPase 活性。在经历模拟 IRI 的分离成年小鼠心肌细胞中,肼屈嗪抑制线粒体裂变,保留线粒体融合事件,并减少心肌细胞死亡(肼屈嗪 24.7±2.5%比对照 34.1±1.5%,P=0.0012)。在经历急性 IRI 的离体灌注的小鼠心脏中,肼屈嗪预处理可减少心肌梗死面积(作为左心室的%:肼屈嗪 29.6±6.5%比载体对照 54.1±4.9%,P=0.0083),在体内 IRI 后给予肼屈嗪,可减少心肌梗死面积(作为危险区域的%面积:肼屈嗪 28.9±3.0%比载体对照 58.2±3.8%,P<0.001)。

结论

我们表明,除了其抗氧化和抗细胞凋亡作用外,肼屈嗪通过抑制 IRI 诱导的线粒体裂变提供急性心脏保护,这增加了将肼屈嗪重新用作改善梗死后结局的新型心脏保护治疗的可能性。

https://cdn.ncbi.nlm.nih.gov/pmc/blobs/cf33/8752357/2d82ee7476a5/cvaa343f1.jpg

文献AI研究员

20分钟写一篇综述,助力文献阅读效率提升50倍。

立即体验

用中文搜PubMed

大模型驱动的PubMed中文搜索引擎

马上搜索

文档翻译

学术文献翻译模型,支持多种主流文档格式。

立即体验