Suppr超能文献

人 Pumilio 蛋白直接结合 CCR4-NOT 去腺苷酸酶复合物来调节转录组。

Human Pumilio proteins directly bind the CCR4-NOT deadenylase complex to regulate the transcriptome.

机构信息

Department of Biochemistry, Molecular Biology and Biophysics, University of Minnesota, Minneapolis, Minnesota 55455, USA.

Department of Biochemistry and Molecular Biology, University of Texas Medical Branch at Galveston, Galveston, Texas 77550, USA.

出版信息

RNA. 2021 Apr;27(4):445-464. doi: 10.1261/rna.078436.120. Epub 2021 Jan 4.

Abstract

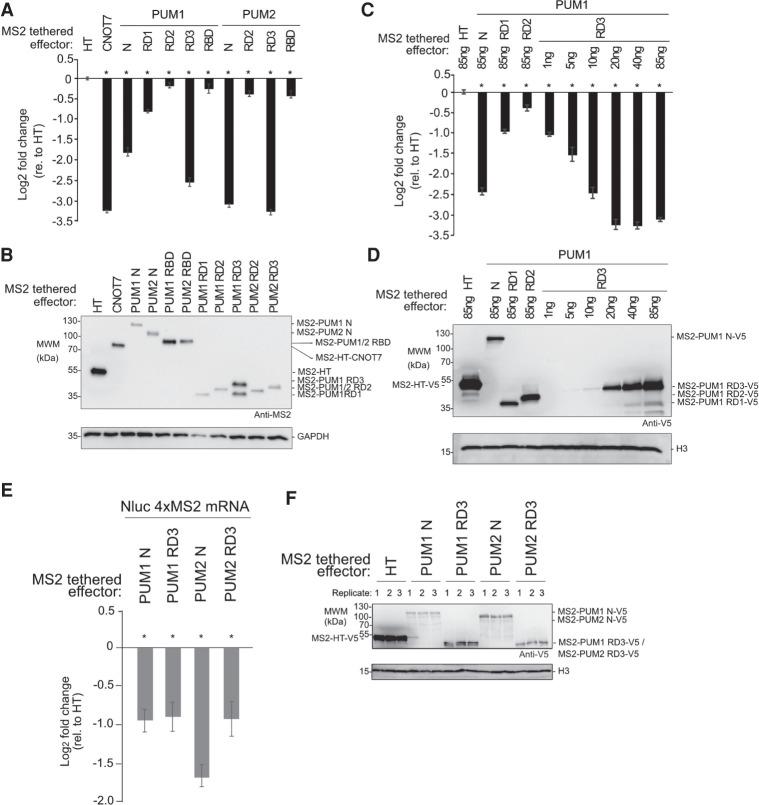
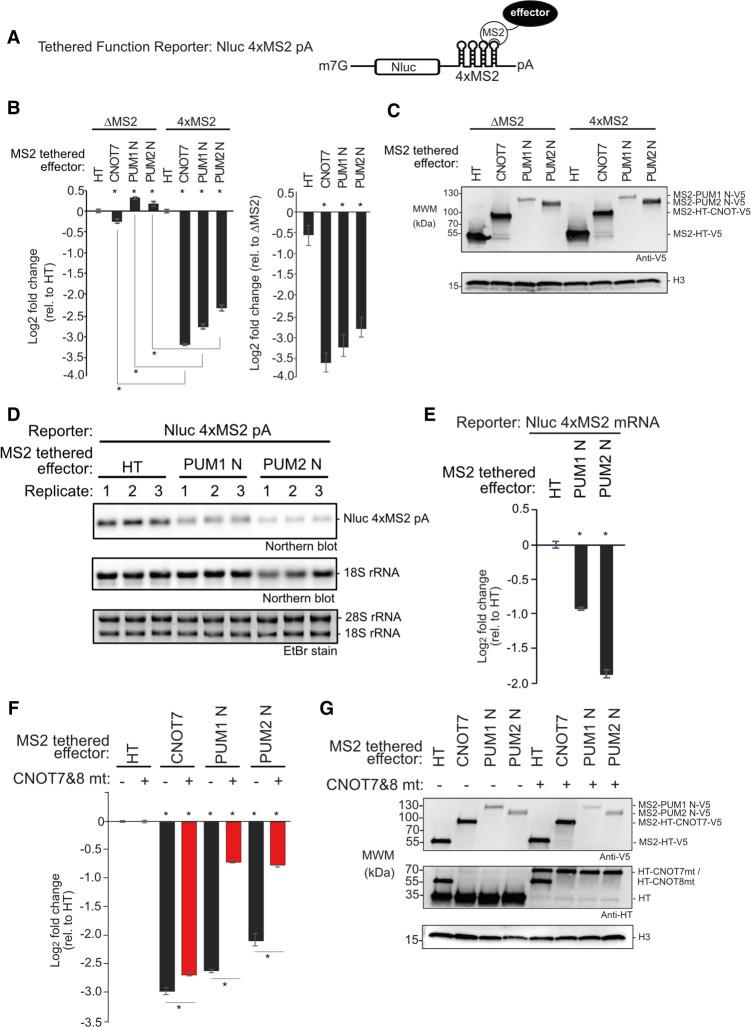
Pumilio paralogs, PUM1 and PUM2, are sequence-specific RNA-binding proteins that are essential for vertebrate development and neurological functions. PUM1&2 negatively regulate gene expression by accelerating degradation of specific mRNAs. Here, we determined the repression mechanism and impact of human PUM1&2 on the transcriptome. We identified subunits of the CCR4-NOT (CNOT) deadenylase complex required for stable interaction with PUM1&2 and to elicit CNOT-dependent repression. Isoform-level RNA sequencing revealed broad coregulation of target mRNAs through the PUM-CNOT repression mechanism. Functional dissection of the domains of PUM1&2 identified a conserved amino-terminal region that confers the predominant repressive activity via direct interaction with CNOT. In addition, we show that the mRNA decapping enzyme, DCP2, has an important role in repression by PUM1&2 amino-terminal regions. Our results support a molecular model of repression by human PUM1&2 via direct recruitment of CNOT deadenylation machinery in a decapping-dependent mRNA decay pathway.

摘要

Pumilio 同源物 PUM1 和 PUM2 是序列特异性的 RNA 结合蛋白,对脊椎动物的发育和神经功能至关重要。PUM1&2 通过加速特定 mRNA 的降解来负调控基因表达。在这里,我们确定了人源 PUM1&2 的抑制机制及其对转录组的影响。我们鉴定了与 PUM1&2 稳定相互作用并引发 CNOT 依赖性抑制所需的 CCR4-NOT (CNOT) 脱腺苷酸酶复合物的亚基。异构体水平的 RNA 测序显示,通过 PUM-CNOT 抑制机制对靶 mRNA 进行广泛的核心调控。通过 PUM1&2 的结构域功能分析,鉴定出一个保守的氨基端区域,通过与 CNOT 的直接相互作用,赋予其主要的抑制活性。此外,我们还表明,mRNA 脱帽酶 DCP2 在 PUM1&2 氨基端区域的抑制中起重要作用。我们的结果支持了一种分子模型,即通过直接招募 CNOT 脱腺苷酸酶复合物,在脱帽依赖的 mRNA 降解途径中,人源 PUM1&2 发挥抑制作用。

https://cdn.ncbi.nlm.nih.gov/pmc/blobs/29d7/7962487/9006bce7ed86/445f01.jpg

文献AI研究员

20分钟写一篇综述,助力文献阅读效率提升50倍。

立即体验

用中文搜PubMed

大模型驱动的PubMed中文搜索引擎

马上搜索

文档翻译

学术文献翻译模型,支持多种主流文档格式。

立即体验