Suppr超能文献

宿主 CDK-1 和形成蛋白介导肠出血性大肠杆菌诱导的微绒毛消失。

Host CDK-1 and formin mediate microvillar effacement induced by enterohemorrhagic Escherichia coli.

机构信息

Department of Biochemistry and Molecular Biology, College of Medicine, National Cheng Kung University, Tainan, Taiwan.

Institute of Basic Medical Sciences, College of Medicine, National Cheng Kung University, Tainan, Taiwan.

出版信息

Nat Commun. 2021 Jan 4;12(1):90. doi: 10.1038/s41467-020-20355-1.

Abstract

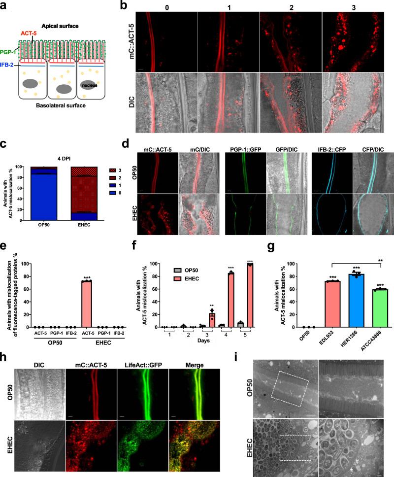
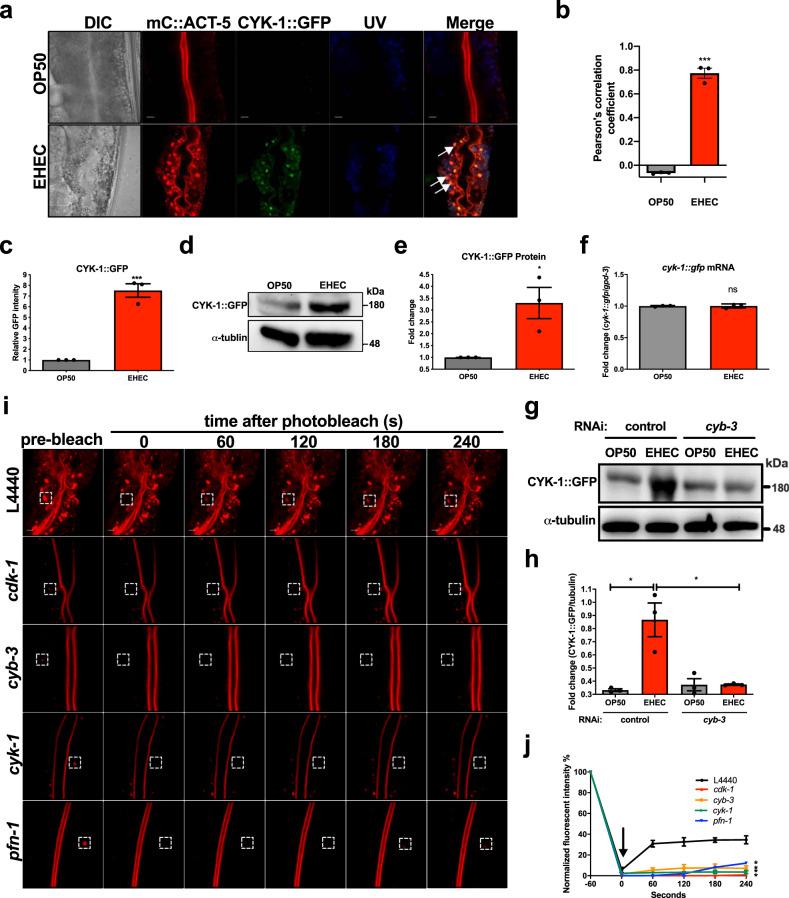
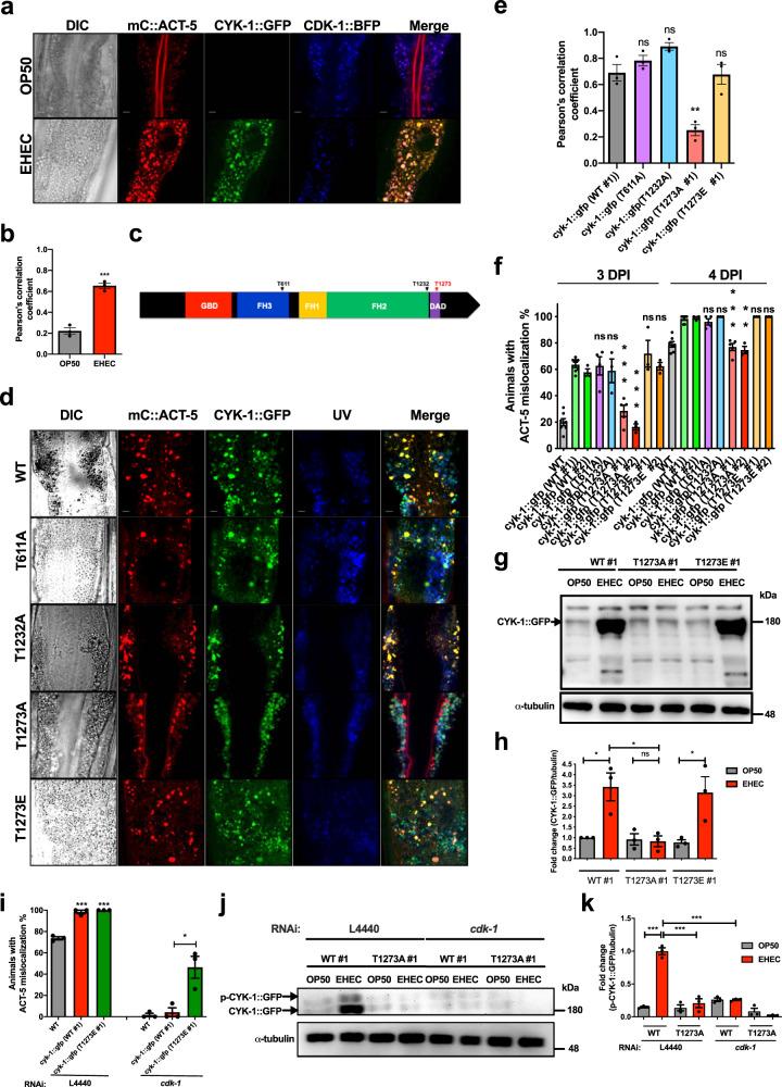
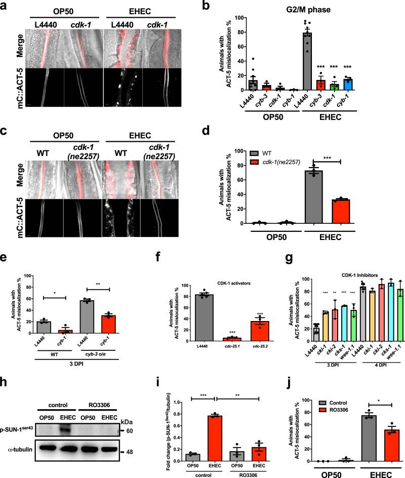
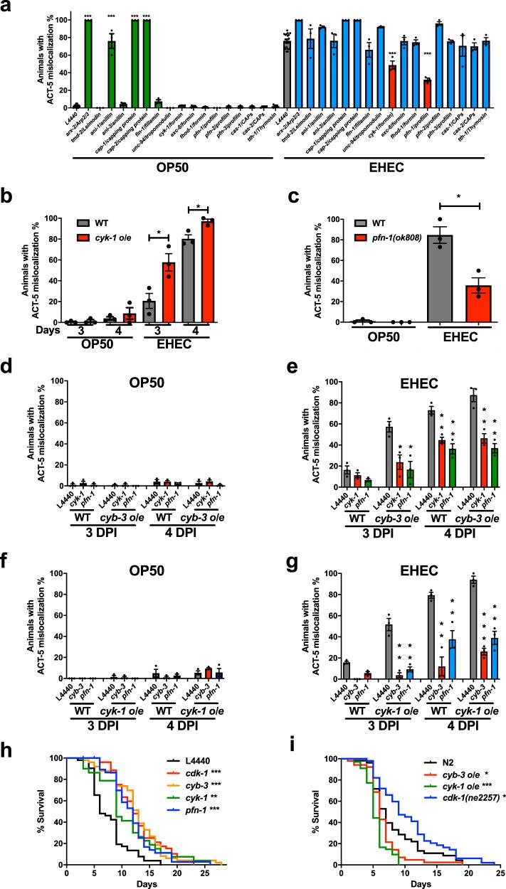
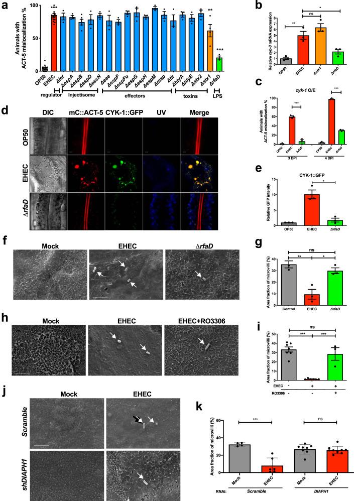
Enterohemorrhagic Escherichia coli (EHEC) induces changes to the intestinal cell cytoskeleton and formation of attaching and effacing lesions, characterized by the effacement of microvilli and then formation of actin pedestals to which the bacteria are tightly attached. Here, we use a Caenorhabditis elegans model of EHEC infection to show that microvillar effacement is mediated by a signalling pathway including mitotic cyclin-dependent kinase 1 (CDK1) and diaphanous-related formin 1 (CYK1). Similar observations are also made using EHEC-infected human intestinal cells in vitro. Our results support the use of C. elegans as a host model for studying attaching and effacing lesions in vivo, and reveal that the CDK1-formin signal axis is necessary for EHEC-induced microvillar effacement.

摘要

肠出血性大肠杆菌(EHEC)引起肠道细胞细胞骨架的变化,并形成附着和消除病变,其特征是微绒毛的消除,然后形成肌动蛋白基桩,细菌紧密附着在基桩上。在这里,我们使用 EHEC 感染的秀丽隐杆线虫模型来表明微绒毛的消除是由包括有丝分裂周期蛋白依赖性激酶 1(CDK1)和丝状相关形态发生因子 1(CYK1)在内的信号通路介导的。在体外使用感染 EHEC 的人肠道细胞也观察到了类似的结果。我们的结果支持将秀丽隐杆线虫用作研究体内附着和消除病变的宿主模型,并表明 CDK1-形成素信号轴对于 EHEC 诱导的微绒毛消除是必需的。

https://cdn.ncbi.nlm.nih.gov/pmc/blobs/f672/7782584/be37e44b3c5b/41467_2020_20355_Fig1_HTML.jpg

文献AI研究员

20分钟写一篇综述,助力文献阅读效率提升50倍。

立即体验

用中文搜PubMed

大模型驱动的PubMed中文搜索引擎

马上搜索

文档翻译

学术文献翻译模型,支持多种主流文档格式。

立即体验