Suppr超能文献

双刃剑:大黄素通过抑制氧化还原保护蛋白MTH1并增强非小细胞肺癌中的活性氧发挥抗癌作用

A Double-Edged Sword: The Anti-Cancer Effects of Emodin by Inhibiting the Redox-Protective Protein MTH1 and Augmenting ROS in NSCLC.

作者信息

Wahi Divya, Soni Deepika, Grover Abhinav

机构信息

School of Biotechnology, Jawaharlal Nehru University, New Delhi, India - 110067.

出版信息

J Cancer. 2021 Jan 1;12(3):652-681. doi: 10.7150/jca.41160. eCollection 2021.

Abstract

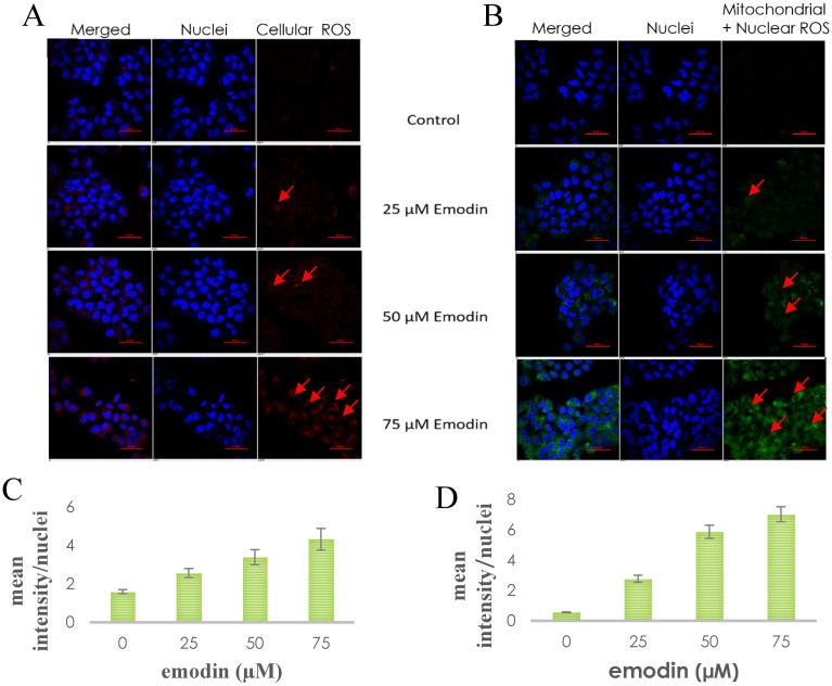
Reactive oxygen species (ROS), playing a two-fold role in tumorigenesis, are responsible for tumor formation and progression through the induction of genome instability and pro-oncogenic signaling. The same ROS is toxic to cancer cells at higher levels, oxidizing free nucleotide precursors (dNTPs) as well as damaging DNA leading to cell senescence. Research has highlighted the tumor cell-specific expression of a redox-protective phosphatase, MutT homolog 1 (MTH1), that performs the enzymatic conversion of oxidized nucleotides (like 8-oxo-dGTP) to their corresponding monophosphates, up-regulated in numerous cancers, circumventing their misincorporation into the genomic DNA and preventing damage and cell death. To identify novel natural small molecular inhibitors of MTH1 to be used as cancer therapeutic agents, molecular screening for MTH1 active site binders was performed from natural small molecular libraries. Emodin was identified as a lead compound for MTH1 active site functional inhibition and its action on MTH1 inhibition was validated on non-small cell lung cancer cellular models (NSCLC). Our study provides strong evidence that emodin mediated MTH1 inhibition impaired NSCLC cell growth, inducing senescence. Emodin treatment enhanced the cellular ROS burdens, on one hand, damaged dNTP pools and inhibited MTH1 function on the other. Our work on emodin indicates that ROS is the key driver of cancer cell-specific increased DNA damage and apoptosis upon MTH1 inhibition. Consequently, we observed a time-dependent increase in NSCL cancer cell susceptibility to oxidative stress with emodin treatment. Based on our data, the anti-cancer effects of emodin as an MTH1 inhibitor have clinical potential as a single agent capable of functioning as a ROS inducer and simultaneous blocker of dNTP pool sanitation in the treatment of NSCL cancers. Collectively, our results have identified for the first time that the potential molecular mechanism of emodin function, increasing DNA damage and apoptosis in cancer cells, is via MTH1 inhibition.

摘要

活性氧(ROS)在肿瘤发生中具有双重作用,通过诱导基因组不稳定和促癌信号传导,导致肿瘤形成和进展。然而,高水平的ROS对癌细胞具有毒性,可氧化游离核苷酸前体(dNTPs)并损伤DNA,从而导致细胞衰老。研究表明,一种氧化还原保护磷酸酶MutT同源物1(MTH1)在肿瘤细胞中特异性表达,该酶可将氧化核苷酸(如8-氧代-dGTP)酶促转化为相应的单磷酸盐,在多种癌症中上调,避免其错误掺入基因组DNA,防止损伤和细胞死亡。为了鉴定用作癌症治疗剂的新型MTH1天然小分子抑制剂,从天然小分子文库中对MTH1活性位点结合剂进行了分子筛选。大黄素被鉴定为MTH1活性位点功能抑制的先导化合物,并在非小细胞肺癌细胞模型(NSCLC)上验证了其对MTH1抑制的作用。我们的研究提供了强有力的证据,证明大黄素介导的MTH1抑制会损害NSCLC细胞生长,诱导衰老。大黄素处理一方面增加了细胞ROS负担,另一方面破坏了dNTP库并抑制了MTH1功能。我们对大黄素的研究表明,ROS是MTH1抑制后癌细胞特异性DNA损伤增加和凋亡的关键驱动因素。因此,我们观察到大黄素处理后NSCL癌细胞对氧化应激的敏感性呈时间依赖性增加。基于我们的数据,大黄素作为MTH1抑制剂的抗癌作用具有临床潜力,作为一种能够作为ROS诱导剂和同时阻断dNTP库清理的单一药物,用于治疗NSCL癌症。总的来说,我们的结果首次确定了大黄素功能的潜在分子机制,即通过抑制MTH1增加癌细胞中的DNA损伤和凋亡。

https://cdn.ncbi.nlm.nih.gov/pmc/blobs/2014/7778552/8fe2e31ee3c4/jcav12p0652g001.jpg

文献AI研究员

20分钟写一篇综述,助力文献阅读效率提升50倍。

立即体验

用中文搜PubMed

大模型驱动的PubMed中文搜索引擎

马上搜索

文档翻译

学术文献翻译模型,支持多种主流文档格式。

立即体验