Suppr超能文献

Piwil1 调节神经胶质瘤干细胞的维持和神经胶质瘤的进展。

Piwil1 Regulates Glioma Stem Cell Maintenance and Glioblastoma Progression.

机构信息

Department of Cancer Biology, Lerner Research Institute, Cleveland Clinic, 9500 Euclid Avenue, NE60, Cleveland, OH 44195, USA.

Department of Nutrition, Center for Proteomics and Bioinformatics, Case Western Reserve University, 10900 Euclid Avenue, BRB 921, Cleveland, OH 44106, USA.

出版信息

Cell Rep. 2021 Jan 5;34(1):108522. doi: 10.1016/j.celrep.2020.108522.

Abstract

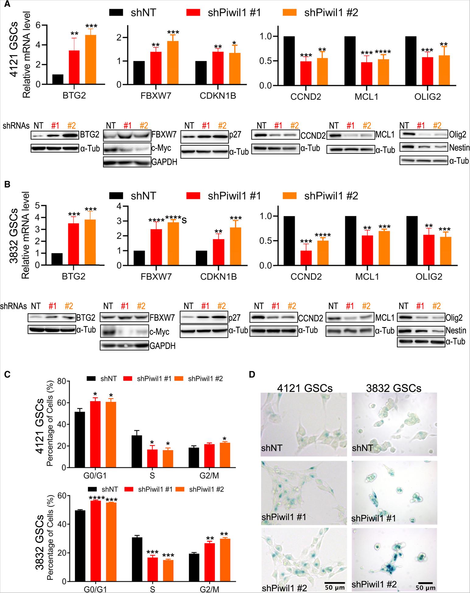
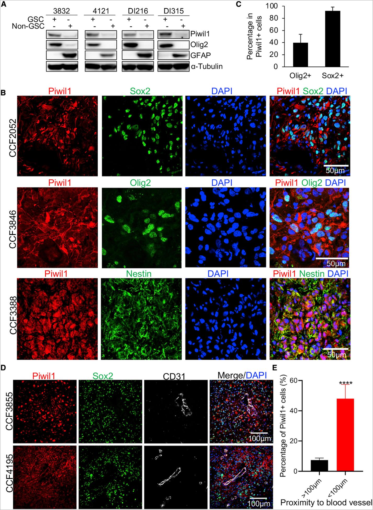
Piwi proteins are a subfamily of Argonaute proteins that maintain germ cells in eukaryotes. However, the role of their human homologs in cancer stem cells, and more broadly in cancer, is poorly understood. Here, we report that Piwi-like family members are overexpressed in glioblastoma (GBM), with Piwil1 (Hiwi) most frequently overexpressed (88%). Piwil1 is enriched in glioma stem-like cells (GSCs) to maintain self-renewal. Silencing Piwil1 in GSCs leads to global changes in gene expression resulting in cell-cycle arrest, senescence, or apoptosis. Piwil1 knockdown increases expression of the transcriptional co-regulator BTG2 and the E3-ubiquitin ligase FBXW7, leading to reduced c-Myc expression, as well as loss of expression of stem cell factors Olig2 and Nestin. Piwil1 regulates mRNA stability of BTG2, FBXW7, and CDKN1B. In animal models of GBM, Piwil1 knockdown suppresses tumor growth and promotes mouse survival. These findings support a role of Piwil1 in GSC maintenance and glioblastoma progression.

摘要

Piwi 蛋白是 Argonaute 蛋白的一个亚家族,在真核生物中维持生殖细胞。然而,其人类同源物在癌症干细胞中的作用,更广泛地说,在癌症中的作用,知之甚少。在这里,我们报告说 Piwi 样家族成员在神经胶质瘤(GBM)中过度表达,其中 Piwil1(Hiwi)最常过度表达(88%)。Piwil1 在神经胶质瘤干细胞(GSCs)中富集,以维持自我更新。在 GSCs 中沉默 Piwil1 会导致基因表达的全局变化,导致细胞周期停滞、衰老或凋亡。Piwil1 敲低会增加转录共调节剂 BTG2 和 E3-泛素连接酶 FBXW7 的表达,导致 c-Myc 表达减少,以及干细胞因子 Olig2 和 Nestin 的表达丧失。Piwil1 调节 BTG2、FBXW7 和 CDKN1B 的 mRNA 稳定性。在 GBM 的动物模型中,Piwil1 敲低抑制肿瘤生长并促进小鼠存活。这些发现支持 Piwil1 在 GSC 维持和神经胶质瘤进展中的作用。

https://cdn.ncbi.nlm.nih.gov/pmc/blobs/7017/7837390/e2a02d6ae462/nihms-1660509-f0002.jpg

文献AI研究员

20分钟写一篇综述,助力文献阅读效率提升50倍。

立即体验

用中文搜PubMed

大模型驱动的PubMed中文搜索引擎

马上搜索

文档翻译

学术文献翻译模型,支持多种主流文档格式。

立即体验