Suppr超能文献

CRISPR介导的多基因整合实现了莽草酸途径重构,以增强马克斯克鲁维酵母中2-苯乙醇的生物合成。

CRISPR-mediated multigene integration enables Shikimate pathway refactoring for enhanced 2-phenylethanol biosynthesis in Kluyveromyces marxianus.

作者信息

Li Mengwan, Lang Xuye, Moran Cabrera Marcos, De Keyser Sawyer, Sun Xiyan, Da Silva Nancy, Wheeldon Ian

机构信息

Department of Chemical and Environmental Engineering, University of California Riverside, Riverside, CA, 92521, USA.

Department of Chemical and Biomolecular Engineering, University of California Irvine, Irvine, CA, 92697, USA.

出版信息

Biotechnol Biofuels. 2021 Jan 6;14(1):3. doi: 10.1186/s13068-020-01852-3.

Abstract

BACKGROUND

2-phenylethanol (2-PE) is a rose-scented flavor and fragrance compound that is used in food, beverages, and personal care products. Compatibility with gasoline also makes it a potential biofuel or fuel additive. A biochemical process converting glucose or other fermentable sugars to 2-PE can potentially provide a more sustainable and economical production route than current methods that use chemical synthesis and/or isolation from plant material.

RESULTS

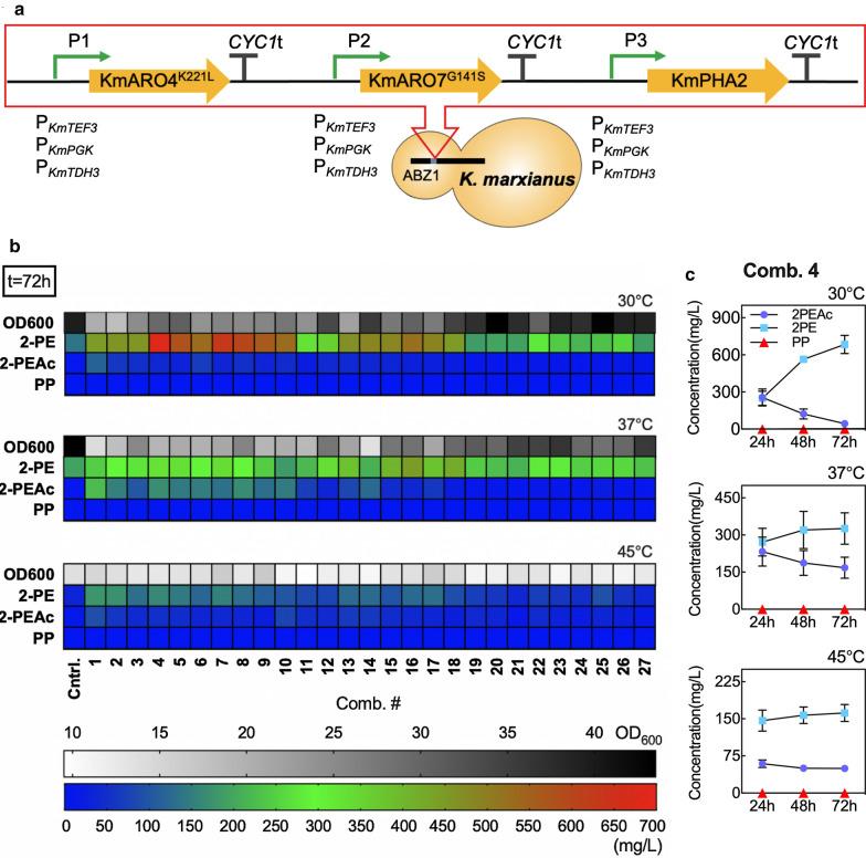
We work toward this goal by engineering the Shikimate and Ehrlich pathways in the stress-tolerant yeast Kluyveromyces marxianus. First, we develop a multigene integration tool that uses CRISPR-Cas9 induced breaks on the genome as a selection for the one-step integration of an insert that encodes one, two, or three gene expression cassettes. Integration of a 5-kbp insert containing three overexpression cassettes successfully occurs with an efficiency of 51 ± 9% at the ABZ1 locus and was used to create a library of K. marxianus CBS 6556 strains with refactored Shikimate pathway genes. The 3-factorial library includes all combinations of KmARO4, KmARO7, and KmPHA2, each driven by three different promoters that span a wide expression range. Analysis of the refactored pathway library reveals that high expression of the tyrosine-deregulated KmARO4 and native KmPHA2, with the medium expression of feedback insensitive KmARO7, results in the highest increase in 2-PE biosynthesis, producing 684 ± 73 mg/L. Ehrlich pathway engineering by overexpression of KmARO10 and disruption of KmEAT1 further increases 2-PE production to 766 ± 6 mg/L. The best strain achieves 1943 ± 63 mg/L 2-PE after 120 h fed-batch operation in shake flask cultures.

CONCLUSIONS

The CRISPR-mediated multigene integration system expands the genome-editing toolset for K. marxianus, a promising multi-stress tolerant host for the biosynthesis of 2-PE and other aromatic compounds derived from the Shikimate pathway.

摘要

背景

2-苯乙醇(2-PE)是一种具有玫瑰香味的风味和香料化合物,用于食品、饮料和个人护理产品。它与汽油的兼容性也使其成为一种潜在的生物燃料或燃料添加剂。与目前使用化学合成和/或从植物材料中分离的方法相比,将葡萄糖或其他可发酵糖转化为2-PE的生化过程可能提供一种更可持续、更经济的生产途径。

结果

我们通过对耐胁迫酵母马克斯克鲁维酵母中的莽草酸途径和埃利希途径进行工程改造来实现这一目标。首先,我们开发了一种多基因整合工具,该工具利用CRISPR-Cas9诱导的基因组断裂作为选择,用于一步整合编码一个、两个或三个基因表达盒的插入片段。在ABZ1位点成功整合了一个包含三个过表达盒的5-kbp插入片段,效率为51±9%,并用于创建一个具有重构莽草酸途径基因的马克斯克鲁维酵母CBS 6556菌株文库。三因素文库包括KmARO4、KmARO7和KmPHA2的所有组合,每个组合由三个不同的启动子驱动,这些启动子具有广泛的表达范围。对重构途径文库的分析表明,酪氨酸去调控的KmARO4和天然KmPHA2的高表达,以及反馈不敏感的KmARO7的中等表达,导致2-PE生物合成增加最多,产量为684±73mg/L。通过过表达KmARO10和破坏KmEAT1对埃利希途径进行工程改造,进一步将2-PE产量提高到766±6mg/L。在摇瓶培养中进行120小时补料分批操作后,最佳菌株的2-PE产量达到1943±63mg/L。

结论

CRISPR介导的多基因整合系统扩展了马克斯克鲁维酵母的基因组编辑工具集,马克斯克鲁维酵母是一种有前途的多胁迫耐受宿主,可用于2-PE和其他源自莽草酸途径的芳香化合物的生物合成。

https://cdn.ncbi.nlm.nih.gov/pmc/blobs/dd15/7788952/df0c8da7608c/13068_2020_1852_Fig1_HTML.jpg

文献AI研究员

20分钟写一篇综述,助力文献阅读效率提升50倍。

立即体验

用中文搜PubMed

大模型驱动的PubMed中文搜索引擎

马上搜索

文档翻译

学术文献翻译模型,支持多种主流文档格式。

立即体验