Suppr超能文献

.

.

机构信息

Department of Neurosurgery, The First Affiliated Hospital of Chongqing Medical University, Chongqing, 400016, China.

Department of Neurosurgery, General Hospital of The YangTze River Shipping, Wuhan Brain Hospital, Wuhan, Hubei, 430014, China.

出版信息

Cell Death Dis. 2021 Jan 5;12(1):9. doi: 10.1038/s41419-020-03329-5.

Abstract

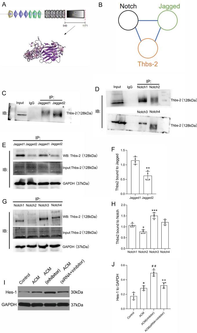
The level of microRNA-9-5p (miRNA-9-5p) in brain tissues is significantly changed in the chronic phase after traumatic brain injury (TBI). However, the effect of miRNA-9-5p on brain function after TBI has not been elucidated. In this study, we used a controlled cortical impact (CCI) model to induce TBI in Sprague-Dawley rats. Brain microvascular endothelial cells (BMECs), astrocytes, and neurons were extracted from immature Sprague-Dawley rats and cocultured to reconstruct the neurovascular unit (NVU) in vitro. The results showed that downregulation of miRNA-9-5p in the chronic phase contributed to neurological function recovery by promoting astrocyte proliferation and increasing the release of astrocyte-derived neurotrophic factors around injured brain tissues after TBI. A dual-luciferase reporter assay validated that miRNA-9-5p was a post-transcriptional modulator of thrombospondin 2 (Thbs-2), and downregulation of miRNA-9-5p promoted Thbs-2 expression in astrocytes. Furthermore, we verified that Thbs-2 can promote Notch pathway activation by directly binding to Jagged and Notch. Through in vitro experiments, we found that the expression of synaptic proteins and the number of synaptic bodies were increased in neurons in the NVU, which was constructed using astrocytes pretreated with miRNA-9-5p inhibitor. Moreover, we also found that downregulation of miRNA-9-5p promoted Thbs-2 expression in astrocytes, which activated the Notch/cylindromatosis/transforming growth factor-β-activated kinase 1 pathway in neurons and promoted the expression of synaptic proteins, including post-synaptic density protein 95 and synaptotagmin. Based on these results, miRNA-9-5p may be a new promising prognostic marker and treatment target for TBI.

摘要

miRNA-9-5p 在创伤性脑损伤(TBI)后慢性期脑组织中的水平发生显著变化。然而,miRNA-9-5p 对 TBI 后脑功能的影响尚未阐明。在本研究中,我们使用控制性皮质撞击(CCI)模型诱导 Sprague-Dawley 大鼠 TBI。从幼年 Sprague-Dawley 大鼠中提取脑微血管内皮细胞(BMEC)、星形胶质细胞和神经元,并在体外共培养以重建神经血管单元(NVU)。结果表明,慢性期 miRNA-9-5p 的下调通过促进星形胶质细胞增殖和增加 TBI 后损伤脑组织周围星形胶质细胞衍生的神经营养因子的释放,有助于神经功能的恢复。双荧光素酶报告基因检测验证了 miRNA-9-5p 是血小板反应蛋白 2(Thbs-2)的转录后调节因子,下调 miRNA-9-5p 可促进星形胶质细胞中 Thbs-2 的表达。此外,我们通过直接结合 Jagged 和 Notch 验证了 Thbs-2 可通过 Notch 通路激活。通过体外实验,我们发现,使用 miRNA-9-5p 抑制剂预处理星形胶质细胞构建的 NVU 中神经元的突触蛋白表达和突触体数量增加。此外,我们还发现下调 miRNA-9-5p 可促进星形胶质细胞中 Thbs-2 的表达,从而激活神经元中的 Notch/cylindromatosis/转化生长因子-β激活激酶 1 通路,促进突触蛋白包括突触后密度蛋白 95 和突触小体蛋白的表达。基于这些结果,miRNA-9-5p 可能是 TBI 的一个新的有前途的预后标志物和治疗靶点。

https://cdn.ncbi.nlm.nih.gov/pmc/blobs/edba/7790831/251e36d7b81a/41419_2020_3329_Fig1_HTML.jpg

文献AI研究员

20分钟写一篇综述,助力文献阅读效率提升50倍。

立即体验

用中文搜PubMed

大模型驱动的PubMed中文搜索引擎

马上搜索

文档翻译

学术文献翻译模型,支持多种主流文档格式。

立即体验