Suppr超能文献

长链非编码RNA LINC00320通过下调NFKB1介导的水通道蛋白9抑制胶质瘤细胞的致瘤性和血管生成。

Long Non-coding RNA LINC00320 Inhibits Tumorigenicity of Glioma Cells and Angiogenesis Through Downregulation of NFKB1-Mediated AQP9.

作者信息

Chang Lisha, Bian Zhe, Xiong Xin, Liu Jian, Wang Dali, Zhou Fuling, Zhang Jiang, Zhang Yunhe

机构信息

Department of Neurology, North China University of Science and Technology Affiliated Hospital, Tangshan, China.

Department of Neurosurgery, North China University of Science and Technology Affiliated Hospital, Tangshan, China.

出版信息

Front Cell Neurosci. 2020 Dec 22;14:542552. doi: 10.3389/fncel.2020.542552. eCollection 2020.

Abstract

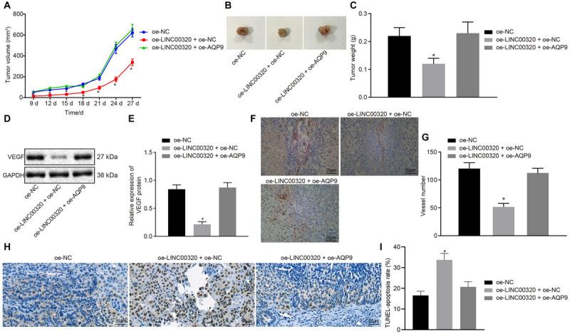
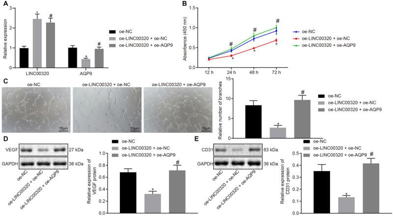
The inhibitory effect of long intergenic non-coding RNA 00320 (LINC00320) in glioma cell proliferation has been proposed in a recent study. However, the mechanisms by which LINC00320 regulate aquaporin 9 (AQP9) in glioma require further exploration. Hence, this study aims to investigate effects of LINC00320 on tumorigenicity of glioma cells and angiogenesis of microvascular endothelial cells (MVECs). Expression of LINC00320 and AQP9 in glioma tissues and cells was measured by reverse transcription-quantitative polymerase chain reaction and Western blot analysis. The relationship among LINC00320, nuclear factor κB subunit 1 (NFKB1) and AQP9 was examined by RNA immunoprecipitation, dual-luciferase reporter gene, and chromatin immunoprecipitation assays. The participation of LINC00320 and AQP9 in glioma cell proliferation and MVEC angiogenesis was analyzed using gain- and loss-of-function approaches. Finally, a nude mouse orthotopic xenograft model of glioma was established to investigate the effects of LINC00320 and AQP9 on glioma growth . LINC00320 was under-expressed and AQP9 was over-expressed in glioma tissues. Further mechanistic investigation showed that LINC00320 downregulated AQP9 by inhibiting the recruitment of NFKB1 to the promoter region of AQP9. LINC00320 overexpression or AQP9 silencing inhibited the proliferation of glioma cells and angiogenesis of MVECs. Also, upregulation of LINC00320 restrained tumor growth and angiogenesis in xenograft mice by downregulating AQP9. Taken together, LINC00320 acts as a tumor suppressor in glioma, thus presenting a novel therapeutic target.

摘要

最近的一项研究提出了长链基因间非编码RNA 00320(LINC00320)对胶质瘤细胞增殖的抑制作用。然而,LINC00320在胶质瘤中调节水通道蛋白9(AQP9)的机制仍需进一步探索。因此,本研究旨在探讨LINC00320对胶质瘤细胞致瘤性及微血管内皮细胞(MVECs)血管生成的影响。通过逆转录定量聚合酶链反应和蛋白质免疫印迹分析检测LINC00320和AQP9在胶质瘤组织和细胞中的表达。通过RNA免疫沉淀、双荧光素酶报告基因和染色质免疫沉淀试验检测LINC00320、核因子κB亚基1(NFKB1)和AQP9之间的关系。采用功能获得和功能缺失方法分析LINC00320和AQP9在胶质瘤细胞增殖和MVEC血管生成中的作用。最后,建立胶质瘤裸鼠原位移植模型,研究LINC00320和AQP9对胶质瘤生长的影响。LINC00320在胶质瘤组织中低表达,AQP9在胶质瘤组织中高表达。进一步的机制研究表明,LINC00320通过抑制NFKB1募集到AQP9启动子区域来下调AQP9。LINC00320过表达或AQP9沉默可抑制胶质瘤细胞增殖和MVEC血管生成。此外,上调LINC00320可通过下调AQP9抑制移植瘤小鼠的肿瘤生长和血管生成。综上所述,LINC00320在胶质瘤中起肿瘤抑制作用,从而提供了一个新的治疗靶点。

https://cdn.ncbi.nlm.nih.gov/pmc/blobs/035a/7782426/8fd9d7d992a4/fncel-14-542552-g001.jpg

文献AI研究员

20分钟写一篇综述,助力文献阅读效率提升50倍。

立即体验

用中文搜PubMed

大模型驱动的PubMed中文搜索引擎

马上搜索

文档翻译

学术文献翻译模型,支持多种主流文档格式。

立即体验