Suppr超能文献

硫酸盐还原菌作用下 X80 钢剥离涂层的腐蚀行为研究。

Study on corrosion behavior of X80 steel under stripping coating by sulfate reducing bacteria.

机构信息

College of Airport, Civil Aviation University of China, Tianjin, 300300, P. R. China.

出版信息

BMC Biotechnol. 2021 Jan 9;21(1):5. doi: 10.1186/s12896-020-00664-5.

Abstract

BACKGROUND

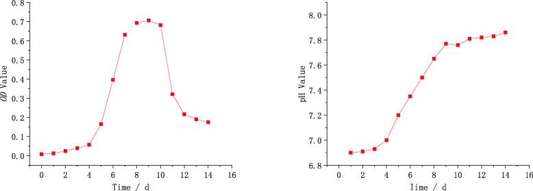
At present, microorganism has been considered as important factors that threaten to buried pipelines with disbonded coatings. Aiming at the problem of unknown corrosion mechanism of sulfate-reducing bacteria (SRB), a series of studies have been carried out in this paper. Spectrophotometer and fluorescent labeling technology are used to study the growth and attachment of SRB in the simulated soil solution. The corrosion behavior of X80 pipeline steel with or without SRB was researched by electrochemical methods such as open circuit potential, dynamic potential polarization curve, and electrochemical impedance spectroscopy. The microscopic morphology of the corrosion products on the surface was observed with a scanning electron microscope (SEM), and the element content of the corrosion products on the surface of the sample after corrosion was observed using X-ray energy spectrum (EDS) analysis.

RESULTS

The results showed that the growth and reproduction of SRB caused the pH of the soil simulated solution to increase, which may promote the corrosion of X80 steel. In addition, the cathode reaction of X80 steel in a sterile environment is the reduction of H, and the main corrosion product is iron oxide. When the soil simulation solution contains SRB, the cathodic reaction is controlled by both H reduction and sulfide depolarization reactions, and FeS appears in the corrosion products.

CONCLUSION

Although the life cycle of SRB is only about 14 days, the corrosion of X80 steel is greatly promoted by SRB, and even causes corrosion perforation, which will bring huge economic losses and serious safety hazards.

摘要

背景

目前,微生物已被认为是威胁埋地剥离涂层管道的重要因素。针对硫酸盐还原菌(SRB)腐蚀机制未知的问题,本文开展了一系列研究。采用分光光度计和荧光标记技术研究了 SRB 在模拟土壤溶液中的生长和附着。通过开路电位、动电位极化曲线和电化学阻抗谱等电化学方法研究了有无 SRB 时 X80 管道钢的腐蚀行为。采用扫描电子显微镜(SEM)观察了表面腐蚀产物的微观形貌,采用 X 射线能谱(EDS)分析观察了腐蚀后样品表面腐蚀产物的元素含量。

结果

结果表明,SRB 的生长和繁殖导致土壤模拟溶液的 pH 值升高,这可能促进了 X80 钢的腐蚀。此外,在无菌环境中,X80 钢的阴极反应是 H 的还原,主要腐蚀产物是氧化铁。当土壤模拟溶液中含有 SRB 时,阴极反应受 H 还原和硫化物去极化反应的共同控制,腐蚀产物中出现了 FeS。

结论

尽管 SRB 的生命周期只有约 14 天,但 SRB 大大促进了 X80 钢的腐蚀,甚至导致腐蚀穿孔,这将带来巨大的经济损失和严重的安全隐患。

https://cdn.ncbi.nlm.nih.gov/pmc/blobs/574f/7796598/8c77c348b599/12896_2020_664_Fig1_HTML.jpg

文献AI研究员

20分钟写一篇综述,助力文献阅读效率提升50倍。

立即体验

用中文搜PubMed

大模型驱动的PubMed中文搜索引擎

马上搜索

文档翻译

学术文献翻译模型,支持多种主流文档格式。

立即体验