Suppr超能文献

抗寄生虫药物米替福新可抑制人嗜酸性粒细胞的激活,并改善小鼠的过敏炎症。

The anti-parasitic drug miltefosine suppresses activation of human eosinophils and ameliorates allergic inflammation in mice.

机构信息

Division of Pharmacology, Otto Loewi Research Center, Medical University of Graz, Graz, Austria.

BioTechMed-Graz, Graz, Austria.

出版信息

Br J Pharmacol. 2021 Mar;178(5):1234-1248. doi: 10.1111/bph.15368. Epub 2021 Feb 2.

Abstract

BACKGROUND AND PURPOSE

Miltefosine is an alkylphosphocholine drug with proven effectiveness against various types of parasites and cancer cells. Miltefosine is not only able to induce direct parasite killing but also modulates host immunity, for example by reducing the severity of allergies in patients. To date, there are no reports on the effect of miltefosine on eosinophils, central effector cells involved in allergic inflammation.

EXPERIMENTAL APPROACH

We tested the effect of miltefosine on the activation of human eosinophils and their effector responses in vitro and in mouse models of eosinophilic migration and ovalbumin-induced allergic lung inflammation.

KEY RESULTS

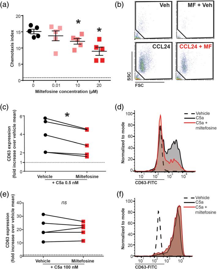
The addition of miltefosine suppressed several eosinophilic effector reactions such as CD11b up-regulation, degranulation, chemotaxis and downstream signalling. Miltefosine significantly reduced the infiltration of immune cells into the respiratory tract of mice in an allergic cell recruitment model. Finally, in a model of allergic inflammation, treatment with miltefosine resulted in an improvement of lung function parameters.

CONCLUSION AND IMPLICATIONS

Our observations suggest a strong modulatory activity of miltefosine in the regulation of eosinophilic inflammation in vitro and in vivo. Our data underline the potential efficacy of miltefosine in the treatment of allergic diseases and other eosinophil-associated disorders and may raise important questions regarding the immunomodulatory effect of miltefosine in patients treated for leishmania infections.

摘要

背景与目的

米替福新是一种烷基磷酸胆碱药物,已被证明对各种类型的寄生虫和癌细胞有效。米替福新不仅能够诱导寄生虫直接死亡,还能够调节宿主免疫,例如降低患者过敏的严重程度。迄今为止,尚无关于米替福新对嗜酸性粒细胞(参与过敏炎症的中央效应细胞)影响的报道。

实验方法

我们测试了米替福新对体外和小鼠模型中嗜酸性粒细胞激活及其效应反应的影响,以及嗜酸性粒细胞迁移和卵清蛋白诱导的过敏性肺炎症模型。

主要结果

米替福新的添加抑制了几种嗜酸性粒细胞效应反应,如 CD11b 的上调、脱颗粒、趋化性和下游信号转导。米替福新在过敏性细胞募集模型中显著减少了呼吸道中免疫细胞的浸润。最后,在过敏性炎症模型中,米替福新治疗导致肺功能参数的改善。

结论和意义

我们的观察结果表明,米替福新在体外和体内对嗜酸性粒细胞炎症具有很强的调节作用。我们的数据强调了米替福新在治疗过敏性疾病和其他嗜酸性粒细胞相关疾病方面的潜在疗效,并可能对接受利什曼原虫感染治疗的患者的米替福新免疫调节作用提出重要问题。

https://cdn.ncbi.nlm.nih.gov/pmc/blobs/66a3/9328393/8984eeb6966f/BPH-178-1234-g006.jpg

文献AI研究员

20分钟写一篇综述,助力文献阅读效率提升50倍。

立即体验

用中文搜PubMed

大模型驱动的PubMed中文搜索引擎

马上搜索

文档翻译

学术文献翻译模型,支持多种主流文档格式。

立即体验