Suppr超能文献

脂肪来源的间充质干细胞抑制增生性瘢痕和瘢痕疙瘩成纤维细胞的细胞增殖与迁移,并抑制细胞外基质合成。

Adipose-derived mesenchymal stem cells inhibit cell proliferation and migration and suppress extracellular matrix synthesis in hypertrophic-scar and keloid fibroblasts.

作者信息

Xie Fang, Teng Li, Xu Jiajie, Lu Jianjian, Zhang Chao, Yang Liya, Ma Xiaoyang, Zhao Minghao

机构信息

Cranio-Maxillo-Facial Surgery Department 2, Plastic Surgery Hospital, Chinese Academy of Medical Sciences and Peking Union Medical College, Beijing 100144, P.R. China.

出版信息

Exp Ther Med. 2021 Feb;21(2):139. doi: 10.3892/etm.2020.9571. Epub 2020 Dec 14.

Abstract

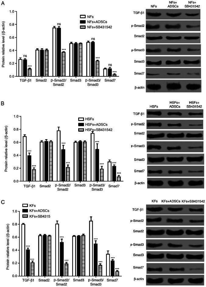
Pathological scars occur during skin wound healing, and the use of adipose-derived stem cells (ADSCs) is one of the various treatments. The present study aimed to investigate the effects of ADSCs on the biological properties of hypertrophic scar fibroblasts (HSFs) and keloid fibroblasts (KFs), such as proliferation, migration, and the synthesis of extracellular matrix proteins. Transwell chambers were used to establish a co-culture system of ADSCs with normal skin fibroblasts (NFs), HSFs or KFs. The effect of ADSCs on the proliferation of fibroblasts was evaluated by CCK8 measurement, while the migration ability of fibroblasts was assessed using cell scratch assay. The expression of extracellular matrix proteins was measured by immunoblotting. Co-culture of NFs with ADSCs did not affect cell proliferation and migration, nor the expression of extracellular matrix proteins [collagen-I, collagen-III, fibronectin (FN) and α-smooth muscle actin (α-SMA)] in NFs. However, as with the inhibitor SB431542, ADSCs significantly inhibited cell proliferation and migration and the expression of extracellular matrix proteins (collagen-I, collagen-III, FN and α-SMA), but also suppressed the protein expression of transforming growth factor β1 (TGF-β1), phosphorylated (p-) mothers against decapentaplegic homolog (Smad) 2, p-Smad3 and Smad7 in HSFs and KFs. The results show that ADSCs inhibited cell proliferation and migration and the expression of extracellular matrix proteins in HSCs and KFs , possibly through inhibition of the TGF-β1/Smad pathway.

摘要

病理性瘢痕在皮肤伤口愈合过程中出现,脂肪来源干细胞(ADSCs)的应用是多种治疗方法之一。本研究旨在探讨ADSCs对增生性瘢痕成纤维细胞(HSFs)和瘢痕疙瘩成纤维细胞(KFs)生物学特性的影响,如增殖、迁移以及细胞外基质蛋白的合成。采用Transwell小室建立ADSCs与正常皮肤成纤维细胞(NFs)、HSFs或KFs的共培养体系。通过CCK8检测评估ADSCs对成纤维细胞增殖的影响,同时使用细胞划痕试验评估成纤维细胞的迁移能力。通过免疫印迹法检测细胞外基质蛋白的表达。NFs与ADSCs共培养不影响细胞增殖、迁移,也不影响NFs中细胞外基质蛋白[Ⅰ型胶原、Ⅲ型胶原、纤连蛋白(FN)和α平滑肌肌动蛋白(α-SMA)]的表达。然而,与抑制剂SB431542一样,ADSCs显著抑制HSFs和KFs的细胞增殖、迁移以及细胞外基质蛋白(Ⅰ型胶原、Ⅲ型胶原、FN和α-SMA)的表达,还抑制转化生长因子β1(TGF-β1)、磷酸化(p-)的母亲对脱磷酸化同源物(Smad)2、p-Smad3和Smad7在HSFs和KFs中的蛋白表达。结果表明,ADSCs可能通过抑制TGF-β1/Smad信号通路抑制HSCs和KFs的细胞增殖、迁移以及细胞外基质蛋白的表达。

https://cdn.ncbi.nlm.nih.gov/pmc/blobs/202c/7791925/adad46901d8a/etm-21-02-09571-g00.jpg

文献AI研究员

20分钟写一篇综述,助力文献阅读效率提升50倍。

立即体验

用中文搜PubMed

大模型驱动的PubMed中文搜索引擎

马上搜索

文档翻译

学术文献翻译模型,支持多种主流文档格式。

立即体验