Suppr超能文献

转移性黑色素瘤肿瘤微环境中CMTM6表达的定量分析及其与免疫治疗结果的关联

Quantitative analysis of CMTM6 expression in tumor microenvironment in metastatic melanoma and association with outcome on immunotherapy.

作者信息

Martinez-Morilla Sandra, Zugazagoitia Jon, Wong Pok Fai, Kluger Harriet M, Rimm David L

机构信息

Department of Pathology, Yale University School of Medicine, New Haven, Connecticut, USA.

Section of Medical Oncology, Department of Internal Medicine, Yale School of Medicine, New Haven, Connecticut, USA.

出版信息

Oncoimmunology. 2020 Dec 29;10(1):1864909. doi: 10.1080/2162402X.2020.1864909.

Abstract

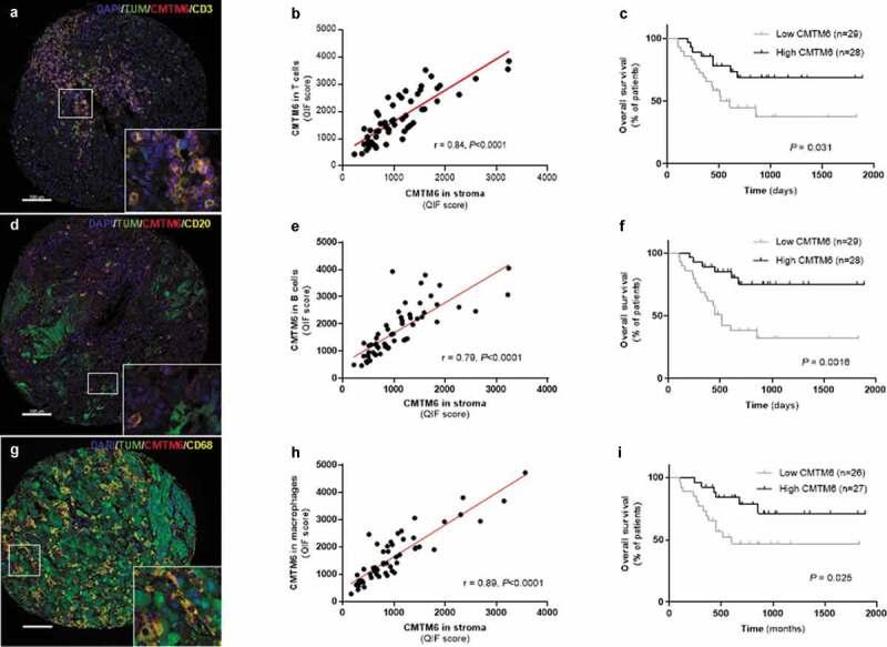
Chemokine-like factor (CKLF)-like MARVEL transmembrane domain containing 6 (CMTM6) modulates degradation of a number of proteins, including programmed death ligand-1 (PD-L1) by protecting it from ubiquitin-mediated degradation. In this role, it could modulate the effectiveness of immunotherapy. Here, for the first time, we characterize CMTM6 expression in melanoma and evaluate its association with response to immune checkpoint inhibitors (ICI). We evaluated the expression of CMTM6, PD-L1 and other immune-related proteins in 60 pretreatment biopsies from metastatic melanoma patients who received immunotherapy, in a tissue microarray (TMA) using quantitative immunofluorescence (QIF). Expression of mRNA from control patients obtained from The Cancer Genome Atlas (TCGA) database was also compared. CMTM6 expression was positively correlated with PD-L1, CD3, CD20, and CD68 markers, at protein (Pearson's r = 0.53-0.81, all < .0001) and mRNA (Spearman's r = 0.15-0.44, all < .002, except for CD68 where = .26) levels. CMTM6 protein was associated with longer survival after immunotherapy when measured in the stromal ( = .007) and all the immune compartments tested (T cells, B cells, and macrophages). Multivariable analyses also revealed significant CMTM6 survival associations when measured in stromal (Hazard Ratio (HR) = 0.12, = .001) and CD68-positive (HR = 0.30, = .043) compartments. Additionally, PD-L1 but not CMTM6 showed prognostic value in control patients. Finally, high CMTM6 and PD-L1 co-expression in the stromal compartment was significantly associated with longer survival in treated patients ( = .028). Consequently, CMTM6 expression shows potential as a predictive factor for ICI treatments.

摘要

趋化因子样因子(CKLF)样含MARVEL跨膜结构域6(CMTM6)可调节多种蛋白质的降解,包括通过保护程序性死亡配体-1(PD-L1)免受泛素介导的降解。在此过程中,它可能会调节免疫治疗的效果。在此,我们首次对CMTM6在黑色素瘤中的表达进行了表征,并评估了其与免疫检查点抑制剂(ICI)反应的相关性。我们使用定量免疫荧光(QIF)在组织微阵列(TMA)中评估了60例接受免疫治疗的转移性黑色素瘤患者治疗前活检组织中CMTM6、PD-L1和其他免疫相关蛋白的表达。还比较了从癌症基因组图谱(TCGA)数据库获得的对照患者的mRNA表达。CMTM6的表达在蛋白质水平(Pearson相关系数r = 0.53 - 0.81,均 <.0001)和mRNA水平(Spearman相关系数r = 0.15 - 0.44,均 <.002,CD68除外,其r =.26)与PD-L1、CD3、CD20和CD68标志物呈正相关。当在基质(P =.007)以及所有测试的免疫区室(T细胞、B细胞和巨噬细胞)中测量时,CMTM6蛋白与免疫治疗后的更长生存期相关。多变量分析还显示,当在基质(风险比(HR)= 0.12,P =.001)和CD68阳性(HR = 0.30,P =.043)区室中测量时,CMTM6与生存期存在显著关联。此外,在对照患者中,PD-L1而非CMTM6显示出预后价值。最后,基质区室中高CMTM6和PD-L1共表达与治疗患者的更长生存期显著相关(P =.028)。因此,CMTM6表达显示出作为ICI治疗预测因子的潜力。

https://cdn.ncbi.nlm.nih.gov/pmc/blobs/c112/7781756/99114ba86aa5/KONI_A_1864909_F0001_OC.jpg

文献AI研究员

20分钟写一篇综述,助力文献阅读效率提升50倍。

立即体验

用中文搜PubMed

大模型驱动的PubMed中文搜索引擎

马上搜索

文档翻译

学术文献翻译模型,支持多种主流文档格式。

立即体验