Suppr超能文献

氧化应激通过 H3K27ac 激活 NORAD 表达,并通过靶向 miR-433-3p 增强自噬通量来促进胃癌对奥沙利铂的耐药性。

Oxidative stress activates NORAD expression by H3K27ac and promotes oxaliplatin resistance in gastric cancer by enhancing autophagy flux via targeting the miR-433-3p.

机构信息

Department of Thoracic Surgery, The First Affiliated Hospital of Xi'an Jiaotong University, Xi'an, Shaanxi, China.

Department of Radiation Oncology, The First Affiliated Hospital of Xi'an Jiaotong University, Xi'an, Shaanxi, China.

出版信息

Cell Death Dis. 2021 Jan 18;12(1):90. doi: 10.1038/s41419-020-03368-y.

Abstract

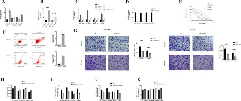
Oxaliplatin resistance undermines its curative effects on cancer and usually leads to local recurrence. The oxidative stress induced DNA damage repair response is an important mechanism for inducing oxaliplatin resistance by activating autophagy. ELISA is used to detect target genes expression. TMT-based quantitative proteomic analysis was used to investigate the potential mechanisms involved in NORAD interactions based on GO analysis. Transwell assays and apoptosis flow cytometry were used for biological function analysis. CCK-8 was used to calculate IC50 and resistance index (RI) values. Dual-luciferase reporter gene assay, RIP and ChIP assays, and RNA pull-down were used to detect the interaction. Autophagy flux was evaluated using electron microscope and western blotting. Oxidative stress was enhanced by oxaliplatin; and oxaliplatin resistance gastric cancer cell showed lower oxidative stress. TMT labeling showed that NORAD may regulate autophagy flux. NORAD was highly expressed in oxaliplatin-resistant tissues. In vitro experiments indicate that NORAD knockdown decreases the RI (Resistance Index). Oxaliplatin induces oxidative stress and upregulates the expression of NORAD. SGC-7901 shows enhanced oxidative stress than oxaliplatin-resistant cells (SGC-7901-R). NORAD, activated by H3K27ac and CREBBP, enhanced the autophagy flux in SGC-7901-R to suppress the oxidative stress. NORAD binds to miR-433-3p and thereby stabilize the ATG5- ATG12 complex. Our findings illustrate that NORAD, activated by the oxidative stress, can positively regulate ATG5 and ATG12 and enhance the autophagy flux by sponging miR-433-3p. NORAD may be a potential biomarker for predicting oxaliplatin resistance and mediating oxidative stress, and provides therapeutic targets for reversing oxaliplatin resistance.

摘要

奥沙利铂耐药削弱了其对癌症的治疗效果,通常导致局部复发。氧化应激诱导的 DNA 损伤修复反应是通过激活自噬诱导奥沙利铂耐药的重要机制。ELISA 用于检测靶基因表达。基于 TMT 的定量蛋白质组学分析用于根据 GO 分析研究 NORAD 相互作用涉及的潜在机制。Transwell 测定和凋亡流式细胞术用于生物学功能分析。CCK-8 用于计算 IC50 和耐药指数(RI)值。双荧光素酶报告基因检测、RIP 和 ChIP 检测以及 RNA 下拉用于检测相互作用。使用电子显微镜和 Western blot 评估自噬流。用奥沙利铂增强氧化应激;奥沙利铂耐药胃癌细胞表现出较低的氧化应激。TMT 标记表明 NORAD 可能调节自噬流。NORAD 在奥沙利铂耐药组织中高表达。体外实验表明,NORAD 敲低降低 RI(耐药指数)。奥沙利铂诱导氧化应激并上调 NORAD 的表达。SGC-7901 比奥沙利铂耐药细胞(SGC-7901-R)显示出增强的氧化应激。NORAD 被 H3K27ac 和 CREBBP 激活,增强 SGC-7901-R 中的自噬流以抑制氧化应激。NORAD 与 miR-433-3p 结合,从而稳定 ATG5-ATG12 复合物。我们的研究结果表明,NORAD 被氧化应激激活后,通过海绵 miR-433-3p 正向调节 ATG5 和 ATG12,增强自噬流。NORAD 可能是预测奥沙利铂耐药和介导氧化应激的潜在生物标志物,并为逆转奥沙利铂耐药提供治疗靶点。

https://cdn.ncbi.nlm.nih.gov/pmc/blobs/819f/7814071/59bb7bc6edc7/41419_2020_3368_Fig1_HTML.jpg

文献AI研究员

20分钟写一篇综述,助力文献阅读效率提升50倍。

立即体验

用中文搜PubMed

大模型驱动的PubMed中文搜索引擎

马上搜索

文档翻译

学术文献翻译模型,支持多种主流文档格式。

立即体验