Suppr超能文献

葡萄糖代谢参与恶性肾肿瘤微环境中PD-L1介导的免疫逃逸。

Glucose metabolism involved in PD-L1-mediated immune escape in the malignant kidney tumour microenvironment.

作者信息

Yu Yongbo, Liang Ye, Li Dan, Wang Liping, Liang Zhijuan, Chen Yuanbin, Ma Guofeng, Wu Hui, Jiao Wei, Niu Haitao

机构信息

Department of Urology, The Affiliated Hospital of Qingdao University, Qingdao, 266003, China.

Key Laboratory, Department of Urology and Andrology, The Affiliated Hospital of Qingdao University, Qingdao, 266003, China.

出版信息

Cell Death Discov. 2021 Jan 18;7(1):15. doi: 10.1038/s41420-021-00401-7.

Abstract

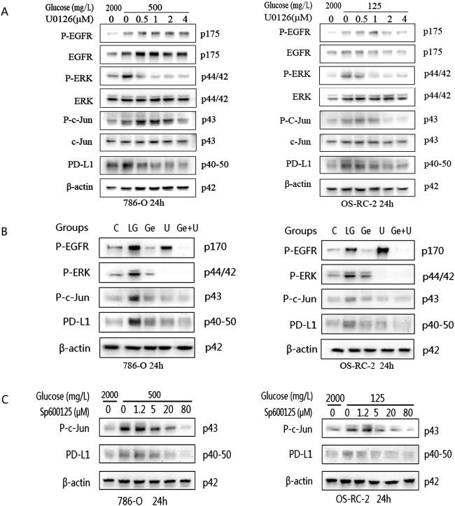
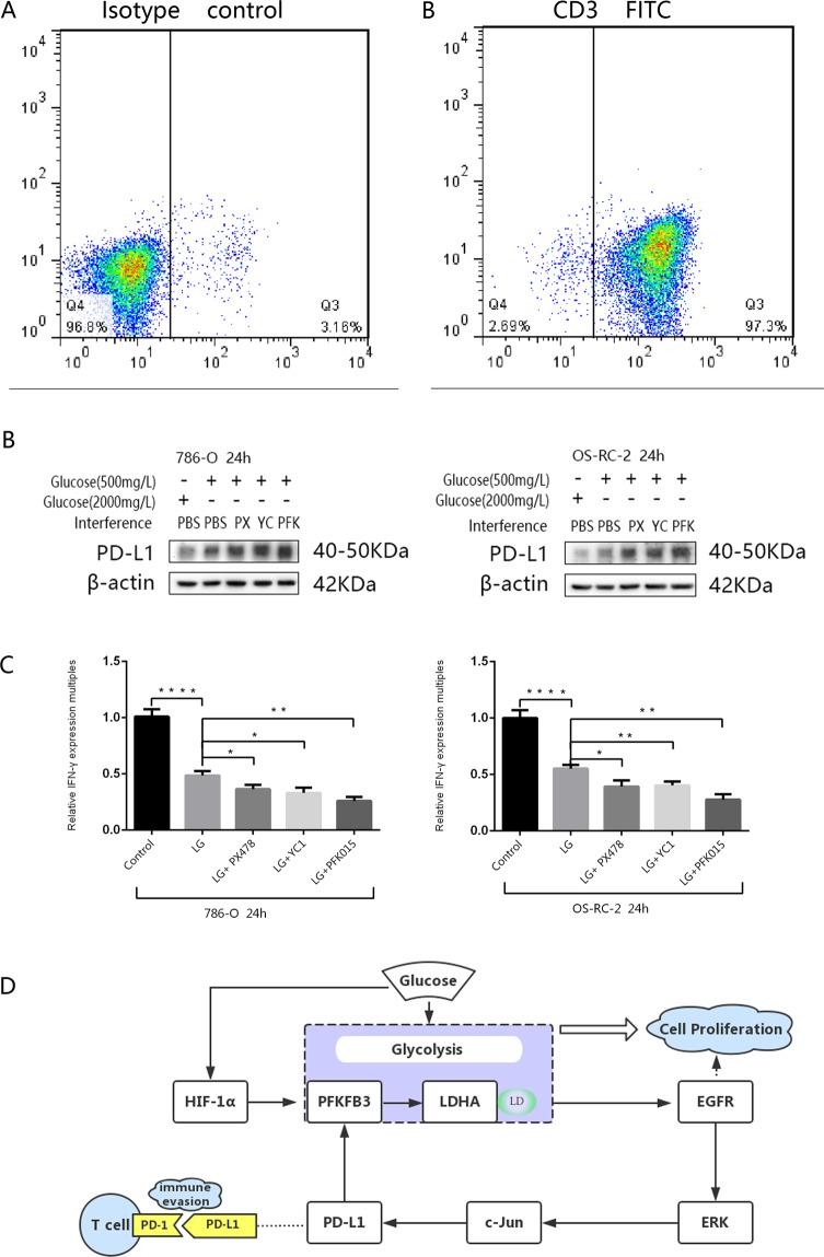
Programmed death receptor-ligand 1 (PD-L1) plays a crucial role in immune evasion by tumour cells. Most tumour cells exhibit energy dependency and acquire energy from glycolysis. However, the relationship between glucose metabolism and PD-L1 expression remains unclear. In this study, changes in PD-L1 expression in renal carcinoma cells were evaluated during glucose deficiency and recovery, and PD-L1 could inversely regulate glycolysis. In addition, the possible signalling pathways activated by a low level of glucose to regulate PD-L1 were tested experimentally. The results showed that glucose deficiency could upregulate PD-L1 expression in two renal cancer cell lines, 786-O and OS-RC-2. Although the native levels of PD-L1 differed in the two cell lines, the upregulated PD-L1 expression was repristinated after glucose recovery. Moreover, epidermal growth factor receptor (EGFR) expression was upregulated in both cell lines with glucose deficiency. The use of an EGFR inhibitor reversed the upregulation of PD-L1 expression induced by glucose deficiency and inhibited the phosphorylation of extracellular regulated protein kinases 1 and 2 (ERK1/2). EGFR activated by epidermal growth factor (EGF) induced PD-L1 expression and ERK1/2 phosphorylation. Furthermore, an ERK1/2 inhibitor inhibited the phosphorylation of c-Jun and decreased the elevated PD-L1 expression induced by glucose deficiency. In addition, this study also showed that 6-phosphofructo-2-kinase/fructose-2,6-bisphosphatase 3 (PFK-2/FBPase 3 or PFKFB3) mediated upregulation of the level of glycolysis to improve the adverse environment through PD-L1 induction. Therefore, glucose metabolism can regulate the expression of PD-L1 through the EGFR/ERK/c-Jun pathway in renal cancer, and elevated PD-L1 can also regulate glycolysis by improving the expression of PFKFB3. The findings of this study could provide a new multiple target treatment for renal cell carcinoma (RCC) therapy.

摘要

程序性死亡受体-配体1(PD-L1)在肿瘤细胞的免疫逃逸中起关键作用。大多数肿瘤细胞表现出能量依赖性并通过糖酵解获取能量。然而,葡萄糖代谢与PD-L1表达之间的关系仍不清楚。在本研究中,评估了葡萄糖缺乏和恢复过程中肾癌细胞中PD-L1表达的变化,且PD-L1可反向调节糖酵解。此外,还通过实验测试了低水平葡萄糖激活的可能调节PD-L1的信号通路。结果表明,葡萄糖缺乏可上调两种肾癌细胞系786-O和OS-RC-2中PD-L1的表达。尽管两种细胞系中PD-L1的天然水平不同,但葡萄糖恢复后上调的PD-L1表达得以恢复。此外,两种葡萄糖缺乏的细胞系中表皮生长因子受体(EGFR)的表达均上调。使用EGFR抑制剂可逆转葡萄糖缺乏诱导的PD-L1表达上调,并抑制细胞外调节蛋白激酶1和2(ERK1/2)的磷酸化。表皮生长因子(EGF)激活的EGFR诱导PD-L1表达和ERK1/2磷酸化。此外,ERK1/2抑制剂抑制c-Jun的磷酸化,并降低葡萄糖缺乏诱导的升高的PD-L1表达。此外,本研究还表明,6-磷酸果糖-2-激酶/果糖-2,6-二磷酸酶3(PFK-2/FBPase 3或PFKFB3)介导糖酵解水平上调,以通过诱导PD-L1改善不良环境。因此,葡萄糖代谢可通过EGFR/ERK/c-Jun途径调节肾癌中PD-L1的表达,而升高的PD-L1也可通过提高PFKFB3的表达来调节糖酵解。本研究结果可为肾细胞癌(RCC)治疗提供一种新的多靶点治疗方法。

https://cdn.ncbi.nlm.nih.gov/pmc/blobs/1c25/7814120/f984b9bc84a7/41420_2021_401_Fig1_HTML.jpg

文献AI研究员

20分钟写一篇综述,助力文献阅读效率提升50倍。

立即体验

用中文搜PubMed

大模型驱动的PubMed中文搜索引擎

马上搜索

文档翻译

学术文献翻译模型,支持多种主流文档格式。

立即体验