Suppr超能文献

肿瘤坏死因子相关凋亡诱导配体(TRAIL)通过与IER3相互作用促进肝细胞癌凋亡并抑制其增殖和迁移。

TRAIL promotes hepatocellular carcinoma apoptosis and inhibits proliferation and migration via interacting with IER3.

作者信息

Liu Shihai, Qiu Jing, He Guifang, He Weitai, Liu Changchang, Cai Duo, Pan Huazheng

机构信息

Medical Animal Lab, The Affiliated Hospital of Qingdao University, Qingdao, 266000, China.

Department of Stomatology, Qingdao Municipal Hospital, Qingdao, 266071, China.

出版信息

Cancer Cell Int. 2021 Jan 20;21(1):63. doi: 10.1186/s12935-020-01724-8.

Abstract

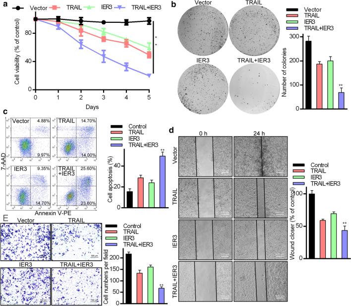
Tumor necrosis factor-related apoptosis-inducing ligand (TRAIL) can induce substantial cytotoxicity in tumor cells but rarely exert cytotoxic activity on non-transformed cells. In the present study, we therefore evaluated interactions between TRAIL and IER3 via co-immunoprecipitation and immunofluorescence analyses, leading us to determine that these two proteins were able to drive the apoptotic death of hepatocellular carcinoma (HCC) cells and to disrupt their proliferative and migratory abilities both in vitro and in vivo. From a mechanistic perspective, we determined that TRAIL and IER3 were capable of inhibiting Wnt/β-catenin signaling. Together, these results indicate that TRAIL can control the pathogenesis of HCC at least in part via interacting with IER3 to inhibit Wnt/β-catenin signaling, thus indicating that this TRAIL/IER3/β-catenin axis may be a viable therapeutic target in HCC patients.

摘要

肿瘤坏死因子相关凋亡诱导配体(TRAIL)可在肿瘤细胞中诱导显著的细胞毒性,但很少对未转化细胞发挥细胞毒性活性。因此,在本研究中,我们通过免疫共沉淀和免疫荧光分析评估了TRAIL与IER3之间的相互作用,从而确定这两种蛋白质能够驱动肝细胞癌(HCC)细胞的凋亡死亡,并在体外和体内破坏其增殖和迁移能力。从机制角度来看,我们确定TRAIL和IER3能够抑制Wnt/β-连环蛋白信号传导。这些结果共同表明,TRAIL至少部分地通过与IER3相互作用抑制Wnt/β-连环蛋白信号传导来控制HCC的发病机制,从而表明该TRAIL/IER3/β-连环蛋白轴可能是HCC患者可行的治疗靶点。

https://cdn.ncbi.nlm.nih.gov/pmc/blobs/1aa7/7816514/6d30a956dae3/12935_2020_1724_Fig1_HTML.jpg

文献AI研究员

20分钟写一篇综述,助力文献阅读效率提升50倍。

立即体验

用中文搜PubMed

大模型驱动的PubMed中文搜索引擎

马上搜索

文档翻译

学术文献翻译模型,支持多种主流文档格式。

立即体验