Suppr超能文献

微小RNA-335-5p通过靶向丝裂原活化蛋白激酶10抑制胃癌进展。

miR-335-5p suppresses gastric cancer progression by targeting MAPK10.

作者信息

Gao Yi, Wang Yanfeng, Wang Xiaofei, Zhao Changan, Wang Fenghui, Du Juan, Zhang Huahua, Shi Haiyan, Feng Yun, Li Dan, Yan Jing, Yao Yan, Hu Weihong, Ding Ruxin, Zhang Mengjie, Wang Lumin, Huang Chen, Zhang Jing

机构信息

Department of Cell Biology and Genetics, Medical College of Yan'an University, Yan'an, 716000, Shaanxi, China.

Yan'an Key Laboratory of Chronic Disease Prevention and Research, Yan'an, 716000, Shaanxi, China.

出版信息

Cancer Cell Int. 2021 Jan 22;21(1):71. doi: 10.1186/s12935-020-01684-z.

Abstract

BACKGROUND

Recent studies have established the roles of microRNAs (miRNAs) in cancer progression. The aberrant expression of miR-335-5p has been reported in many cancers, including gastric cancer (GC). In this study, the precise roles of miR-335-5p in GC as well as the molecular mechanisms underlying its effects, including the role of its target MAPK10, were evaluated.

METHODS

Quantitative real-time PCR was used to evaluate miR-335-5p levels in GC cell lines and tissues. MTT and colony formation assays were used to detect cell proliferation, and Transwell and wound-healing assays were used to evaluate the invasion and migration of GC cells. The correlation between levels of miR-335-5p and the cell cycle-related target gene mitogen-activated protein kinase 10 (MAPK10) in GC was analyzed. In addition, the candidate target was evaluated by a luciferase reporter assay, qRT-PCR, and western blotting.

RESULTS

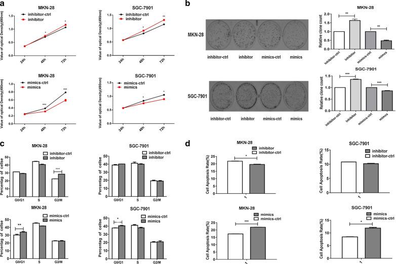
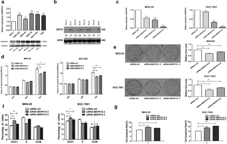
The levels of miR-335-5p were downregulated in GC tissues and cell lines. Furthermore, miR-335-5p inhibited the proliferation and migration of GC cells and induced apoptosis. Additionally, miR-335-5p arrested the cell cycle at the G1/S phase in GC cells in vitro. Levels of miR-335-5p and the cell cycle-related target gene MAPK10 in GC were correlated, and MAPK10 was directly targeted by miR-335-5p.

CONCLUSIONS

These data suggest that miR-335-5p is a tumor suppressor and acts via MAPK10 to inhibit GC progression.

摘要

背景

近期研究已证实微小RNA(miRNA)在癌症进展中的作用。据报道,miR-335-5p在包括胃癌(GC)在内的多种癌症中存在异常表达。在本研究中,评估了miR-335-5p在GC中的具体作用及其作用的分子机制,包括其靶标丝裂原活化蛋白激酶10(MAPK10)的作用。

方法

采用定量实时PCR评估GC细胞系和组织中miR-335-5p的水平。采用MTT和集落形成试验检测细胞增殖,采用Transwell和伤口愈合试验评估GC细胞的侵袭和迁移能力。分析了GC中miR-335-5p水平与细胞周期相关靶基因丝裂原活化蛋白激酶10(MAPK10)之间的相关性。此外,通过荧光素酶报告基因试验、qRT-PCR和蛋白质印迹法对候选靶标进行评估。

结果

GC组织和细胞系中miR-335-5p水平下调。此外,miR-335-5p抑制GC细胞的增殖和迁移并诱导细胞凋亡。另外,miR-335-5p在体外使GC细胞的细胞周期停滞于G1/S期。GC中miR-335-5p水平与细胞周期相关靶基因MAPK10相关,且MAPK10是miR-335-5p的直接靶标。

结论

这些数据表明miR-335-5p是一种肿瘤抑制因子,通过MAPK10发挥作用以抑制GC进展。

https://cdn.ncbi.nlm.nih.gov/pmc/blobs/b494/7821696/9c411f338650/12935_2020_1684_Fig1_HTML.jpg

文献AI研究员

20分钟写一篇综述,助力文献阅读效率提升50倍。

立即体验

用中文搜PubMed

大模型驱动的PubMed中文搜索引擎

马上搜索

文档翻译

学术文献翻译模型,支持多种主流文档格式。

立即体验