Suppr超能文献

利用全过敏原噬菌体文库分析血清抗体可鉴定出小麦过敏的关键表位。

Profiling serum antibodies with a pan allergen phage library identifies key wheat allergy epitopes.

机构信息

Institute for Cell Engineering, Division of Immunology, Department of Pathology, Johns Hopkins School of Medicine, Baltimore, MD, USA.

Bioinformatics and Integrative Genomics PhD Program, Harvard Medical School, Boston, MA, USA.

出版信息

Nat Commun. 2021 Jan 22;12(1):379. doi: 10.1038/s41467-020-20622-1.

Abstract

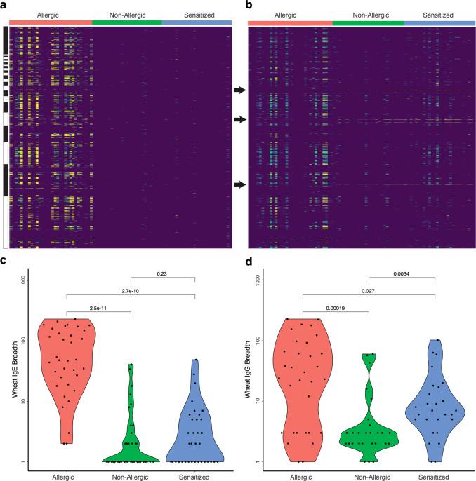
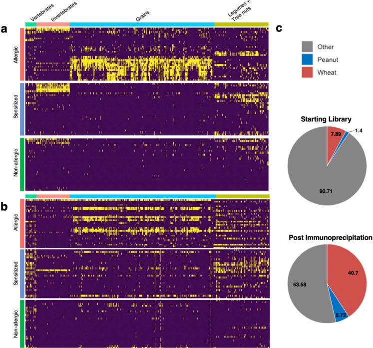
Allergic reactions occur when IgE molecules become crosslinked by antigens such as food proteins. Here we create the 'AllerScan' programmable phage display system to characterize the binding specificities of anti-allergen IgG and IgE antibodies in serum against thousands of allergenic proteins from hundreds of organisms at peptide resolution. Using AllerScan, we identify robust anti-wheat IgE reactivities in wheat allergic individuals but not in wheat-sensitized individuals. Meanwhile, a key wheat epitope in alpha purothionin elicits dominant IgE responses among allergic patients, and frequent IgG responses among sensitized and non-allergic patients. A double-blind, placebo-controlled trial shows that alpha purothionin reactivity, among others, is strongly modulated by oral immunotherapy in tolerized individuals. AllerScan may thus serve as a high-throughput platform for unbiased analysis of anti-allergen antibody specificities.

摘要

当 IgE 分子被抗原(如食物蛋白)交联时,就会发生过敏反应。在这里,我们创建了“AllerScan”可编程噬菌体展示系统,以在肽分辨率下对来自数百种生物体的数千种过敏原蛋白的血清中的抗过敏原 IgG 和 IgE 抗体的结合特异性进行表征。使用 AllerScan,我们在小麦过敏个体中但不在小麦敏感个体中鉴定到了针对小麦的 IgE 反应的稳健性。同时,α-硫蛋白中的一个关键小麦表位在过敏患者中引发了主要的 IgE 反应,而在敏感和非过敏患者中则引发了频繁的 IgG 反应。一项双盲、安慰剂对照试验表明,在耐受个体中,口服免疫疗法强烈调节了 α-硫蛋白反应等。因此,AllerScan 可以作为一种高通量平台,用于对抗过敏原抗体特异性进行无偏分析。

https://cdn.ncbi.nlm.nih.gov/pmc/blobs/30b1/7822912/591e2d0febd1/41467_2020_20622_Fig1_HTML.jpg

文献AI研究员

20分钟写一篇综述,助力文献阅读效率提升50倍。

立即体验

用中文搜PubMed

大模型驱动的PubMed中文搜索引擎

马上搜索

文档翻译

学术文献翻译模型,支持多种主流文档格式。

立即体验