Suppr超能文献

新型选择性 RNA 聚合酶 I 抑制剂 CX-5461 对肺动脉高压及相关血管重构的治疗作用。

Therapeutic efficacy of the novel selective RNA polymerase I inhibitor CX-5461 on pulmonary arterial hypertension and associated vascular remodelling.

机构信息

Department of Geriatrics & Key Laboratory of Cardiovascular Proteomics of Shandong Province, Qilu Hospital, Cheeloo College of Medicine, Shandong University, Jinan, Shandong, China.

Department of gastroenterology, Shandong Provincial Hospital Affiliated to Shandong First Medical University, Jinan, Shandong Province, China.

出版信息

Br J Pharmacol. 2021 Apr;178(7):1605-1619. doi: 10.1111/bph.15385. Epub 2021 Mar 1.

Abstract

BACKGROUND AND PURPOSE

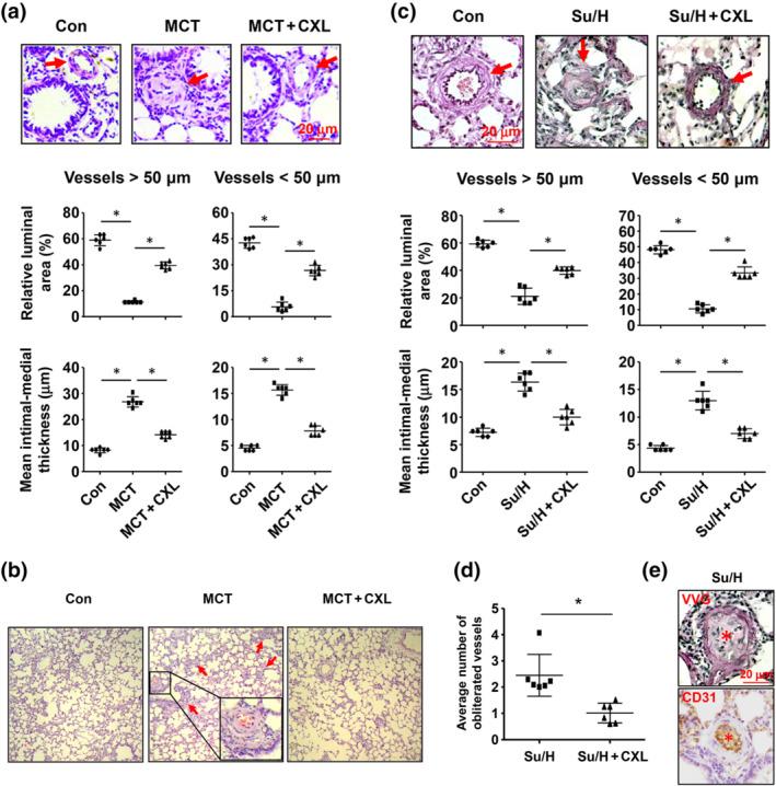
CX-5461 is a novel selective RNA polymerase I (Pol I) inhibitor. Previously, we found that CX-5461 could inhibit pathological arterial remodelling caused by angioplasty and transplantation. In the present study, we explored the pharmacological effects of CX-5461 on experimental pulmonary arterial hypertension (PAH) and PAH-associated vascular remodelling.

EXPERIMENTAL APPROACH

PAH was induced in Sprague-Dawley rats by monocrotaline or Sugen/hypoxia.

KEY RESULTS

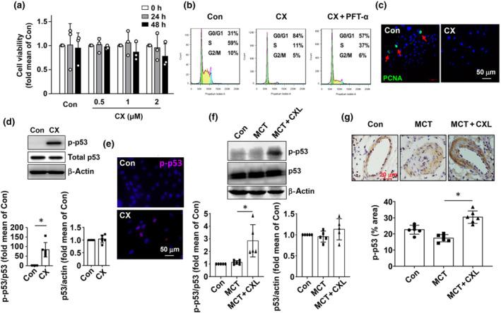
We demonstrated that CX-5461 was well tolerated for in vivo treatments. CX-5461 prevented the development of pulmonary arterial remodelling, perivascular inflammation, pulmonary hypertension, and improved survival. More importantly, CX-5461 partly reversed established pulmonary hypertension. In vitro, CX-5461 induced cell cycle arrest in human pulmonary arterial smooth muscle cells. The beneficial effects of CX-5461 in vivo and in vitro were associated with increased activation (phosphorylation) of p53.

CONCLUSION AND IMPLICATIONS

Our results suggest that pharmacological inhibition of Pol I may be a novel therapeutic strategy to treat otherwise drug-resistant PAH.

摘要

背景与目的

CX-5461 是一种新型的选择性 RNA 聚合酶 I(Pol I)抑制剂。此前,我们发现 CX-5461 可抑制血管成形术和移植引起的病理性动脉重塑。在本研究中,我们探讨了 CX-5461 对实验性肺动脉高压(PAH)和 PAH 相关血管重塑的药理作用。

实验方法

采用野百合碱或苏金/低氧诱导 Sprague-Dawley 大鼠 PAH。

主要结果

我们证明 CX-5461 可耐受体内治疗。CX-5461 可预防肺血管重塑、血管周围炎症、肺动脉高压的发生,并提高生存率。更重要的是,CX-5461 部分逆转了已建立的肺动脉高压。体外,CX-5461 诱导人肺动脉平滑肌细胞周期停滞。CX-5461 在体内和体外的有益作用与 p53 的激活(磷酸化)增加有关。

结论和意义

我们的结果表明,Pol I 的药理学抑制可能是治疗其他药物抵抗性 PAH 的一种新的治疗策略。

https://cdn.ncbi.nlm.nih.gov/pmc/blobs/139f/9328314/7dddff7a68d6/BPH-178-1605-g002.jpg

文献AI研究员

20分钟写一篇综述,助力文献阅读效率提升50倍。

立即体验

用中文搜PubMed

大模型驱动的PubMed中文搜索引擎

马上搜索

文档翻译

学术文献翻译模型,支持多种主流文档格式。

立即体验