Suppr超能文献

活化的血小板将 CD14<sup>+</sup>CD16<sup>+</sup>转化为 CD14<sup>+</sup>CD16<sup>+</sup>单核细胞,增强了 FcγR 介导的吞噬作用和偏向 M2 极化。

Activated Platelets Convert CD14CD16 Into CD14CD16 Monocytes With Enhanced FcγR-Mediated Phagocytosis and Skewed M2 Polarization.

机构信息

Laboratory of Autoimmunity and Inflammation (LAI), Department of Biomedical Sciences, Seoul National University College of Medicine, Seoul, South Korea.

BK21Plus Biomedical Science Project, Seoul National University College of Medicine, Seoul, South Korea.

出版信息

Front Immunol. 2021 Jan 7;11:611133. doi: 10.3389/fimmu.2020.611133. eCollection 2020.

Abstract

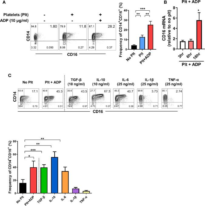
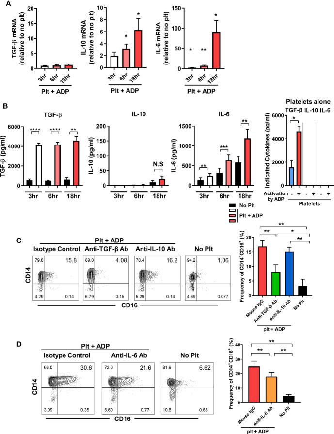
Monocytes are important cellular effectors of innate immune defense. Human monocytes are heterogeneous and can be classified into three distinct subsets based on CD14 and CD16 expression. The expansion of intermediate CD14CD16 monocytes has been reported in chronic inflammatory diseases including rheumatoid arthritis (RA). However, the mechanism underlying induction of CD16 and its role in monocytes remains poorly understood. Here, we demonstrate that activated platelets are important for induction of CD16 on classical CD14CD16 monocytes by soluble factors such as cytokines. Cytokine neutralization and signaling inhibition assays reveal that sequential involvement of plateletderived TGF-β and monocyte-derived IL-6 contribute to CD16 induction on CD14CD16 monocytes. Activated platelet-induced CD16 on monocytes participates in antibody-dependent cellular phagocytosis (ADCP) and its level is positively correlated with phagocytic activity. CD14CD16 monocytes treated with activated platelets preferentially differentiate into M2 macrophages, likely the M2c subset expressing CD163 and MerTK. Lastly, the amount of sCD62P, a marker of activated platelets, is significantly elevated in plasma of RA patients and positively correlates with clinical parameters of RA. Our findings suggest an important role of activated platelets in modulating phenotypical and functional features of human monocytes. This knowledge increases understanding of the immunological role of CD14CD16 cells in chronic inflammatory diseases.

摘要

单核细胞是先天免疫防御的重要细胞效应物。人类单核细胞具有异质性,可以根据 CD14 和 CD16 的表达分为三个不同的子集。中间 CD14CD16 单核细胞的扩增已在包括类风湿关节炎(RA)在内的慢性炎症性疾病中报道。然而,诱导 CD16 的机制及其在单核细胞中的作用仍知之甚少。在这里,我们证明激活的血小板是通过细胞因子等可溶性因子诱导经典 CD14CD16 单核细胞上 CD16 的重要因素。细胞因子中和和信号抑制测定表明,血小板衍生的 TGF-β和单核细胞衍生的 IL-6 的顺序参与有助于 CD14CD16 单核细胞上 CD16 的诱导。激活的血小板诱导单核细胞上的 CD16 参与抗体依赖性细胞吞噬作用(ADCP),其水平与吞噬活性呈正相关。用激活的血小板处理的 CD14CD16 单核细胞优先分化为 M2 巨噬细胞,可能是表达 CD163 和 MerTK 的 M2c 亚群。最后,血小板激活的标志物 sCD62P 的量在 RA 患者的血浆中显著升高,并与 RA 的临床参数呈正相关。我们的研究结果表明,激活的血小板在调节人类单核细胞的表型和功能特征方面起着重要作用。这一知识增加了对 CD14CD16 细胞在慢性炎症性疾病中的免疫学作用的理解。

https://cdn.ncbi.nlm.nih.gov/pmc/blobs/2afd/7817612/767d7ee8d426/fimmu-11-611133-g001.jpg

文献AI研究员

20分钟写一篇综述,助力文献阅读效率提升50倍。

立即体验

用中文搜PubMed

大模型驱动的PubMed中文搜索引擎

马上搜索

文档翻译

学术文献翻译模型,支持多种主流文档格式。

立即体验