Suppr超能文献

机器学习算法评估新型抗原的免疫反应,用于诊断结核病。

Machine Learning Algorithms Evaluate Immune Response to Novel Antigens for Diagnosis of Tuberculosis.

机构信息

Mycobacterial Research Laboratory, University of Basel Children's Hospital, Basel, Switzerland.

Faculty of Medicine, University of Basel, Basel, Switzerland.

出版信息

Front Cell Infect Microbiol. 2021 Jan 8;10:594030. doi: 10.3389/fcimb.2020.594030. eCollection 2020.

Abstract

RATIONALE

Tuberculosis diagnosis in children remains challenging. Microbiological confirmation of tuberculosis disease is often lacking, and standard immunodiagnostic including the tuberculin skin test and interferon- release assay for tuberculosis infection has limited sensitivity. Recent research suggests that inclusion of novel antigens has the potential to improve standard immunodiagnostic tests for tuberculosis.

OBJECTIVE

To identify optimal antigen-cytokine combinations using novel antigens and cytokine read-outs by machine learning algorithms to improve immunodiagnostic assays for tuberculosis.

METHODS

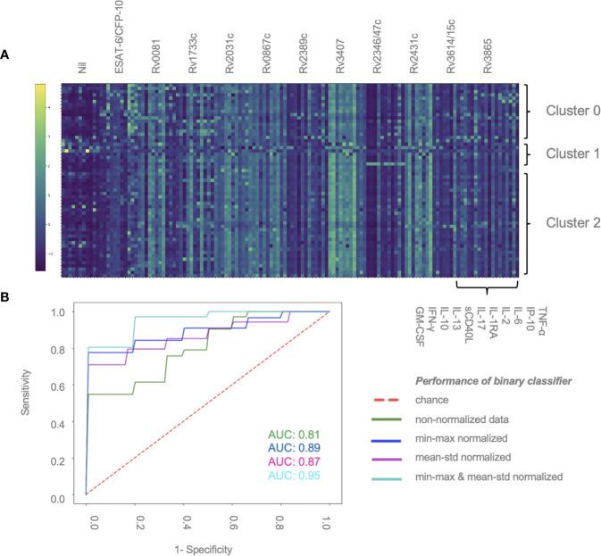
A total of 80 children undergoing investigation of tuberculosis were included (15 confirmed tuberculosis disease, five unconfirmed tuberculosis disease, 28 tuberculosis infection and 32 unlikely tuberculosis). Whole blood was stimulated with 10 novel antigens and a fusion protein of early secretory antigenic target (ESAT)-6 and culture filtrate protein (CFP) 10. Cytokines were measured using xMAP multiplex assays. Machine learning algorithms defined a discriminative classifier with performance measured using area under the receiver operating characteristics.

MEASUREMENTS AND MAIN RESULTS

We found the following four antigen-cytokine pairs had a higher weight in the discriminative classifier compared to the standard ESAT-6/CFP-10-induced interferon-: Rv2346/47c- and Rv3614/15c-induced interferon-gamma inducible protein-10; Rv2031c-induced granulocyte-macrophage colony-stimulating factor and ESAT-6/CFP-10-induced tumor necrosis factor-α. A combination of the 10 best antigen-cytokine pairs resulted in area under the curve of 0.92 ± 0.04.

CONCLUSION

We exploited the use of machine learning algorithms as a key tool to evaluate large immunological datasets. This identified several antigen-cytokine pairs with the potential to improve immunodiagnostic tests for tuberculosis in children.

摘要

背景

儿童结核病的诊断仍然具有挑战性。结核病的微生物学确认通常是缺乏的,而包括结核菌素皮肤试验和结核感染干扰素释放试验在内的标准免疫诊断方法的敏感性有限。最近的研究表明,纳入新型抗原有可能改善结核病的标准免疫诊断测试。

目的

通过机器学习算法使用新型抗原和细胞因子读数来确定最佳的抗原-细胞因子组合,以改善结核病的免疫诊断检测。

方法

共纳入 80 名接受结核病检查的儿童(15 例确诊结核病,5 例未确诊结核病,28 例结核病感染,32 例疑似结核病)。用 10 种新型抗原和 ESAT-6 和培养滤液蛋白(CFP)10 的融合蛋白刺激全血。使用 xMAP 多重检测法测量细胞因子。机器学习算法定义了一个具有区分能力的分类器,使用接收者操作特征曲线下的面积来衡量性能。

测量和主要结果

我们发现,与标准 ESAT-6/CFP-10 诱导的干扰素相比,以下四种抗原-细胞因子对分类器的区分能力更强:Rv2346/47c 和 Rv3614/15c 诱导的干扰素诱导蛋白-10;Rv2031c 诱导的粒细胞-巨噬细胞集落刺激因子和 ESAT-6/CFP-10 诱导的肿瘤坏死因子-α。将 10 种最佳抗原-细胞因子组合在一起,曲线下面积为 0.92±0.04。

结论

我们利用机器学习算法作为评估大型免疫学数据集的关键工具。这确定了几种具有改善儿童结核病免疫诊断测试潜力的抗原-细胞因子对。

https://cdn.ncbi.nlm.nih.gov/pmc/blobs/793f/7820115/cf4478f805b9/fcimb-10-594030-g001.jpg

文献AI研究员

20分钟写一篇综述,助力文献阅读效率提升50倍。

立即体验

用中文搜PubMed

大模型驱动的PubMed中文搜索引擎

马上搜索

文档翻译

学术文献翻译模型,支持多种主流文档格式。

立即体验