Suppr超能文献

诱导性敲除 CD11c 细胞以确定其在皮肤伤口修复中的作用。

Inducible ablation of CD11c cells to determine their role in skin wound repair.

机构信息

Department of Biosciences, Biophysical Sciences Institute, Durham University, Durham, UK.

Department of Biology, Centre for Immunology and Infection, Hull York Medical School, York, UK.

出版信息

Immunology. 2021 May;163(1):105-111. doi: 10.1111/imm.13312. Epub 2021 Mar 1.

Abstract

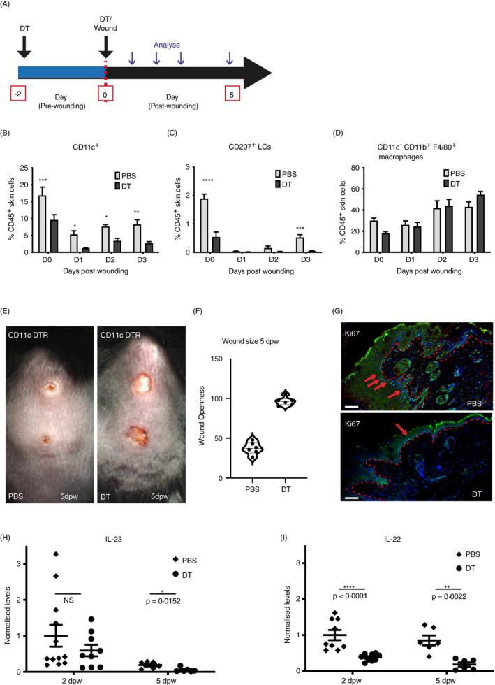
Whether resident and recruited myeloid cells may impair or aid healing of acute skin wounds remains a debated question. To begin to address this, we examined the importance of CD11c+ myeloid cells in the early activation of skin wound repair. We find that an absence of CD11c+ cells delays wound closure and epidermal proliferation, likely due to defects in the activation of the IL-23-IL-22 axis that is required for wound healing.

摘要

无论是驻留的还是募集的髓样细胞是否会损害或有助于急性皮肤伤口的愈合仍然是一个有争议的问题。为了解决这个问题,我们研究了 CD11c+ 髓样细胞在皮肤伤口修复的早期激活中的重要性。我们发现 CD11c+ 细胞的缺失会延迟伤口闭合和表皮增殖,这可能是由于 IL-23-IL-22 轴的激活缺陷所致,该轴是伤口愈合所必需的。

https://cdn.ncbi.nlm.nih.gov/pmc/blobs/bb42/8044329/e51cf77f14c9/IMM-163-105-g002.jpg

文献AI研究员

20分钟写一篇综述,助力文献阅读效率提升50倍。

立即体验

用中文搜PubMed

大模型驱动的PubMed中文搜索引擎

马上搜索

文档翻译

学术文献翻译模型,支持多种主流文档格式。

立即体验