Suppr超能文献

桩蛋白在雄激素性脱发中的表达增加及其潜在功能

Increased Expression of Zyxin and Its Potential Function in Androgenetic Alopecia.

作者信息

Liu Qingmei, Shi Xiangguang, Zhang Yue, Huang Yan, Yang Kai, Tang Yulong, Ma Yanyun, Zhang Yuting, Wang Ji'an, Zhang Li, Zhang Qi, Liu Xiao, Lin Jinran, Wang Jiucun, Wu Wenyu

机构信息

Department of Dermatology, Huashan Hospital, Fudan University, Shanghai, China.

State Key Laboratory of Genetic Engineering, Collaborative Innovation Center for Genetics and Development, School of Life Sciences, Fudan University, Shanghai, China.

出版信息

Front Cell Dev Biol. 2021 Jan 11;8:582282. doi: 10.3389/fcell.2020.582282. eCollection 2020.

Abstract

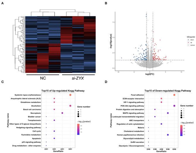
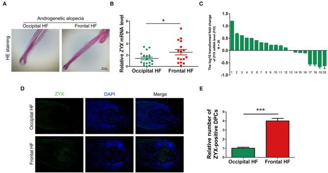
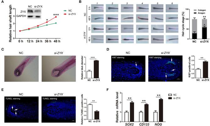
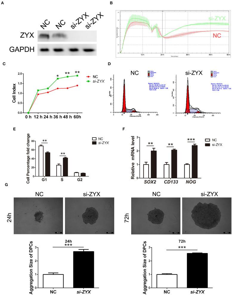
Androgenetic alopecia (AGA) is the most common progressive form of hair loss, occurring in more than half of men aged > 50 years. Hair follicle (HF) miniaturization is a feature of AGA, and dermal papillae (DP) play key roles in hair growth and regeneration by regulating follicular cell activity. Previous studies have revealed that adhesion signals are important factors in AGA development. Zyxin (ZYX) is an actin-interacting protein that is essential for cell adhesion and migration. The aim of this research was to investigate the expression and potential role of ZYX in AGA. Real-time polymerase chain reaction (RT-PCR) analysis revealed that ZYX expression was elevated in the affected frontal HF of individuals with AGA compared to unaffected occipital HF. Moreover, increased ZYX expression was also observed within DP using immunofluorescence staining. Our results revealed that ZYX knockout mice showed enhanced hair growth and anagen entry compared to wild-type mice. Reducing ZYX expression in cultured HFs by siRNA resulted in the enhanced hair shaft production, delayed hair follicle catagen entry, increased the proliferation of dermal papilla cells (DPCs), and upregulated expression of stem cell-related proteins. These results were further validated in cultured DPCs . To further reveal the mechanism by which ZYX contributes to AGA, RNA-seq analysis was conducted to identify gene signatures upon ZYX siRNA treatment in cultured hair follicles. Multiple pathways, including focal adhesion and HIF-1 signaling pathways, were found to be involved. Collectively, we discovered the elevated expression of ZYX in the affected frontal hair follicles of AGA patients and revealed the effects of ZYX downregulation on mice, hair follicles, and DPC. These findings suggest that ZYX plays important roles in the pathogenesis of AGA and stem cell properties of DPC and may potentially be used as a therapeutic target in AGA.

摘要

雄激素性脱发(AGA)是最常见的进行性脱发形式,在超过半数的50岁以上男性中出现。毛囊(HF)小型化是AGA的一个特征,而真皮乳头(DP)通过调节毛囊细胞活性在头发生长和再生中起关键作用。先前的研究表明,黏附信号是AGA发生发展的重要因素。斑联蛋白(ZYX)是一种与肌动蛋白相互作用的蛋白质,对细胞黏附和迁移至关重要。本研究的目的是调查ZYX在AGA中的表达及潜在作用。实时聚合酶链反应(RT-PCR)分析显示,与未受影响的枕部毛囊相比,AGA患者受影响的额部毛囊中ZYX表达升高。此外,使用免疫荧光染色在真皮乳头内也观察到ZYX表达增加。我们的结果显示,与野生型小鼠相比,ZYX基因敲除小鼠的毛发生长增强且进入生长期。通过小干扰RNA(siRNA)降低培养毛囊中ZYX的表达导致毛干生成增强、毛囊进入退行期延迟、真皮乳头细胞(DPC)增殖增加以及干细胞相关蛋白表达上调。这些结果在培养的DPC中得到进一步验证。为了进一步揭示ZYX导致AGA的机制,进行了RNA测序(RNA-seq)分析以鉴定在培养毛囊中用ZYX siRNA处理后的基因特征。发现多个信号通路,包括黏着斑和低氧诱导因子-1(HIF-1)信号通路参与其中。总体而言,我们发现AGA患者受影响的额部毛囊中ZYX表达升高,并揭示了ZYX下调对小鼠、毛囊和DPC的影响。这些发现表明,ZYX在AGA的发病机制以及DPC的干细胞特性中起重要作用,并且可能潜在地用作AGA的治疗靶点。

https://cdn.ncbi.nlm.nih.gov/pmc/blobs/91d8/7829366/e6b96dea096d/fcell-08-582282-g0001.jpg

文献AI研究员

20分钟写一篇综述,助力文献阅读效率提升50倍。

立即体验

用中文搜PubMed

大模型驱动的PubMed中文搜索引擎

马上搜索

文档翻译

学术文献翻译模型,支持多种主流文档格式。

立即体验