Suppr超能文献

丙泊酚通过调控 circ-ERBB2/miR-7-5p/FOXM1 轴抑制肺癌发生。

Propofol suppresses lung cancer tumorigenesis by modulating the circ-ERBB2/miR-7-5p/FOXM1 axis.

机构信息

Department of Anesthesiology, Zhengzhou University People's Hospital, Henan Provincial People's Hospital, Zhengzhou, China.

Department of Thoracic Surgery, Henan Provincial Chest Hospital, Zhengzhou, China.

出版信息

Thorac Cancer. 2021 Mar;12(6):824-834. doi: 10.1111/1759-7714.13856. Epub 2021 Jan 27.

Abstract

BACKGROUND

Propofol is a commonly used anesthetic for cancer surgery. Previous studies have shown that propofol has an anticancer role in various cancers, including lung cancer. This study aimed to investigate the role of propofol in lung cancer and its underlying mechanism.

METHODS

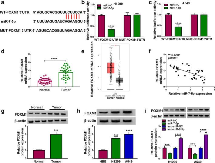
Cell proliferation was determined by cell counting kit-8 (CCK-8) and colony formation assays. Flow cytometry and transwell assays were used to detect cell apoptosis and invasion, respectively. Glycolysis was evaluated by detecting glucose consumption, lactate production and ATP/ADP ratios. The levels of circular RNA erb-b2 receptor tyrosine kinase 2 (circ-ERBB2), microRNA-7-5p (miR-7-5p) and forkhead box M1 (FOXM1) were tested by quantitative real-time PCR and Western blot. The binding relationship between miR-7-5p and circ-ERBB2/FOXM1 was verified by dual-luciferase reporter assay. Moreover, in vivo experiments were performed by establishing a mouse xenograft model.

RESULTS

Propofol suppressed cell proliferation, invasion and glycolysis and expedited apoptosis in lung cancer cells. Circ-ERBB2 and FOXM1 were upregulated, while miR-7-5p was decreased in lung cancer tissues and cells. Propofol suppressed lung cancer cell progression by regulating circ-ERBB2. Additionally, miR-7-5p directly interacted with circ-ERBB2 and FOXM1. Also, propofol played an antitumor role in lung cancer via modulating miR-7-5p or FOXM1. Moreover, circ-ERBB2 knockdown enhanced the suppressive effect of propofol on tumor growth in vivo.

CONCLUSIONS

Propofol inhibited lung cancer progression via mediating circ-ERBB2/miR-7-5p/FOXM1 axis, which might provide an effective therapeutic target for lung cancer therapy.

摘要

背景

丙泊酚是癌症手术中常用的麻醉剂。先前的研究表明,丙泊酚在包括肺癌在内的各种癌症中具有抗癌作用。本研究旨在探讨丙泊酚在肺癌中的作用及其潜在机制。

方法

通过细胞计数试剂盒-8(CCK-8)和集落形成实验测定细胞增殖。通过流式细胞术和 Transwell 实验分别检测细胞凋亡和侵袭。通过检测葡萄糖消耗、乳酸生成和 ATP/ADP 比值评估糖酵解。通过定量实时 PCR 和 Western blot 检测环状 RNA erb-b2 受体酪氨酸激酶 2(circ-ERBB2)、microRNA-7-5p(miR-7-5p)和叉头框 M1(FOXM1)的水平。通过双荧光素酶报告基因实验验证 miR-7-5p 与 circ-ERBB2/FOXM1 的结合关系。此外,通过建立小鼠异种移植模型进行体内实验。

结果

丙泊酚抑制肺癌细胞增殖、侵袭和糖酵解,并促进细胞凋亡。circ-ERBB2 和 FOXM1 上调,而 miR-7-5p 在肺癌组织和细胞中下调。丙泊酚通过调节 circ-ERBB2 抑制肺癌细胞进展。此外,miR-7-5p 直接与 circ-ERBB2 和 FOXM1 相互作用。另外,丙泊酚通过调节 miR-7-5p 或 FOXM1 发挥在肺癌中的抗肿瘤作用。此外,circ-ERBB2 敲低增强了丙泊酚在体内对肿瘤生长的抑制作用。

结论

丙泊酚通过介导 circ-ERBB2/miR-7-5p/FOXM1 轴抑制肺癌进展,为肺癌治疗提供了有效的治疗靶点。

https://cdn.ncbi.nlm.nih.gov/pmc/blobs/c90e/7952809/ec55ae5941c4/TCA-12-824-g004.jpg

文献AI研究员

20分钟写一篇综述,助力文献阅读效率提升50倍。

立即体验

用中文搜PubMed

大模型驱动的PubMed中文搜索引擎

马上搜索

文档翻译

学术文献翻译模型,支持多种主流文档格式。

立即体验