Suppr超能文献

从石仙桃属植物(BPP)中提取的多糖通过抑制 Hedgehog 通路改善肾纤维化和 EMT。

Polysaccharides extracted from balanophora polyandra Griff (BPP) ameliorate renal Fibrosis and EMT via inhibiting the Hedgehog pathway.

机构信息

College of Medical Science, China Three Gorges University, Yichang, China.

College of Traditional Chinese Medicine, China Three Gorges University, Yichang, China.

出版信息

J Cell Mol Med. 2021 Mar;25(6):2828-2840. doi: 10.1111/jcmm.16313. Epub 2021 Jan 28.

Abstract

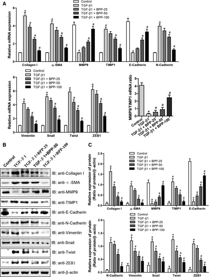
Renal interstitial fibrosis (RIF) is a crucial pathological change leading to chronic kidney disease (CKD). Currently, no effective medicines have been available for treating it. In our research, we examined the effects of polysaccharides extracted from Balanophora polyandra Griff (BPPs) on kidney fibrosis and epithelial to mesenchymal transition (EMT) in vivo and in vitro, aiming to explore the underlying mechanisms. By using the mice with unilateral urethral obstruction (UUO) as experimental subjects, we examined the medicinal values of BPPs on alleviating RIF. The effects of BPPs were evaluated by examining the histological staining and relative mRNA and protein expression levels of the related genes. The possible underlying mechanisms were further explored with human normal renal proximal tubular epithelia (HK-2 cells) as in vitro model. In UUO mice, BPP treatment could significantly alleviate interstitial fibrosis through reducing the components (Collagens I, III and IV) of extracellular matrix (ECM), and reducing the activation of fibroblasts producing these components, as revealed by inhibiting the hallmarks (fibronectin and α-SMA) of fibroblast activation. Furthermore, BPP administration increased the expression levels of matrix metalloproteinases (MMPs) and declined those of tissue inhibitors of metalloproteinases (TIMPs). BPPs markedly ameliorated EMT in both the kidneys of UUO mice and TGF-β1 treated HK-2 cells. Moreover, BPP treatment decreased the expression levels of several transcriptional factors involved in regulating E-cadherin expression, including snail, twist and ZEB1. Additionally, the Hedgehog pathway was found to be closely correlated with renal fibrosis and EMT. Altogether, our results clearly demonstrated that BPP treatment effectively inhibited the Hedgehog pathway both in renal tissues of UUO mice and TGF-β1-treated HK-2 cells. Thus, BPPs ameliorated RIF and EMT in vivo and in vitro via suppressing Hedgehog signalling pathway.

摘要

肾间质纤维化(RIF)是导致慢性肾脏病(CKD)的关键病理变化。目前,尚无有效的药物可用于治疗它。在我们的研究中,我们研究了从蛇菰科植物蛇菰(Balanophora polyandra Griff)中提取的多糖(BPPs)对体内和体外肾纤维化和上皮间质转化(EMT)的影响,旨在探索其潜在机制。我们使用单侧输尿管梗阻(UUO)小鼠作为实验对象,研究了 BPPs 缓解 RIF 的药用价值。通过检查组织学染色以及相关基因的相对 mRNA 和蛋白表达水平来评估 BPPs 的作用。进一步用人正常近端肾小管上皮细胞(HK-2 细胞)作为体外模型来探索可能的潜在机制。在 UUO 小鼠中,BPP 治疗可通过减少细胞外基质(ECM)的组成成分(I 型、III 型和 IV 型胶原)以及通过抑制成纤维细胞激活的标志物(纤连蛋白和α-SMA)来减少产生这些成分的成纤维细胞的激活,从而显著减轻间质纤维化。此外,BPP 给药增加了基质金属蛋白酶(MMPs)的表达水平并降低了组织金属蛋白酶抑制剂(TIMP)的表达水平。BPPs 明显改善了 UUO 小鼠肾脏和 TGF-β1 处理的 HK-2 细胞中的 EMT。此外,BPP 处理降低了几个参与调节 E-钙粘蛋白表达的转录因子的表达水平,包括 snail、twist 和 ZEB1。此外,还发现 Hedgehog 通路与肾纤维化和 EMT 密切相关。总之,我们的研究结果清楚地表明,BPP 治疗在 UUO 小鼠肾脏组织和 TGF-β1 处理的 HK-2 细胞中均可有效抑制 Hedgehog 通路。因此,BPPs 通过抑制 Hedgehog 信号通路在体内和体外改善了 RIF 和 EMT。

https://cdn.ncbi.nlm.nih.gov/pmc/blobs/771d/7957266/b4d8dfe779a2/JCMM-25-2828-g003.jpg

文献AI研究员

20分钟写一篇综述,助力文献阅读效率提升50倍。

立即体验

用中文搜PubMed

大模型驱动的PubMed中文搜索引擎

马上搜索

文档翻译

学术文献翻译模型,支持多种主流文档格式。

立即体验