Suppr超能文献

造血细胞介导的鼠巨细胞病毒传播受 NK 细胞和免疫逃逸调节。

Hematopoietic cell-mediated dissemination of murine cytomegalovirus is regulated by NK cells and immune evasion.

机构信息

Department of Microbiology and Immunology, Sidney Kimmel Medical College, Sidney Kimmel Cancer Center, Thomas Jefferson University, Philadelphia, Pennsylvania, United States of America.

Vaccine and Gene Therapy Institute, Oregon Health & Science University, Beaverton, Oregon, United States of America.

出版信息

PLoS Pathog. 2021 Jan 28;17(1):e1009255. doi: 10.1371/journal.ppat.1009255. eCollection 2021 Jan.

Abstract

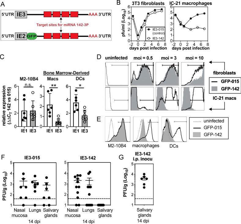
Cytomegalovirus (CMV) causes clinically important diseases in immune compromised and immune immature individuals. Based largely on work in the mouse model of murine (M)CMV, there is a consensus that myeloid cells are important for disseminating CMV from the site of infection. In theory, such dissemination should expose CMV to cell-mediated immunity and thus necessitate evasion of T cells and NK cells. However, this hypothesis remains untested. We constructed a recombinant MCMV encoding target sites for the hematopoietic specific miRNA miR-142-3p in the essential viral gene IE3. This virus disseminated poorly to the salivary gland following intranasal or footpad infections but not following intraperitoneal infection in C57BL/6 mice, demonstrating that dissemination by hematopoietic cells is essential for specific routes of infection. Remarkably, depletion of NK cells or T cells restored dissemination of this virus in C57BL/6 mice after intranasal infection, while dissemination occurred normally in BALB/c mice, which lack strong NK cell control of MCMV. These data show that cell-mediated immunity is responsible for restricting MCMV to hematopoietic cell-mediated dissemination. Infected hematopoietic cells avoided cell-mediated immunity via three immune evasion genes that modulate class I MHC and NKG2D ligands (m04, m06 and m152). MCMV lacking these 3 genes spread poorly to the salivary gland unless NK cells were depleted, but also failed to replicate persistently in either the nasal mucosa or salivary gland unless CD8+ T cells were depleted. Surprisingly, CD8+ T cells primed after intranasal infection required CD4+ T cell help to expand and become functional. Together, our data suggest that MCMV can use both hematopoietic cell-dependent and -independent means of dissemination after intranasal infection and that cell mediated immune responses restrict dissemination to infected hematopoietic cells, which are protected from NK cells during dissemination by viral immune evasion. In contrast, viral replication within mucosal tissues depends on evasion of T cells.

摘要

巨细胞病毒(CMV)在免疫功能低下和免疫不成熟的个体中引起具有临床重要意义的疾病。基于在鼠巨细胞病毒(MCMV)的小鼠模型中的大量工作,人们普遍认为髓样细胞对于从感染部位播散 CMV 至关重要。从理论上讲,这种播散应该使 CMV 暴露于细胞介导的免疫之下,因此需要逃避 T 细胞和 NK 细胞。然而,这一假说尚未得到验证。我们构建了一种重组 MCMV,该病毒在病毒基因 IE3 中编码针对造血特异性 miRNA miR-142-3p 的靶标。该病毒在经鼻腔或足底感染后向唾液腺的播散能力很差,但在 C57BL/6 小鼠经腹腔感染后则没有,这表明造血细胞的播散对于特定的感染途径至关重要。值得注意的是,NK 细胞或 T 细胞耗竭后,该病毒在 C57BL/6 小鼠经鼻腔感染后的播散得以恢复,而在缺乏对 MCMV 强有力的 NK 细胞控制的 BALB/c 小鼠中,播散则正常发生。这些数据表明细胞介导的免疫负责将 MCMV 限制在造血细胞介导的播散中。感染的造血细胞通过三种调节 I 类 MHC 和 NKG2D 配体(m04、m06 和 m152)的免疫逃逸基因来逃避细胞介导的免疫。缺乏这 3 种基因的 MCMV 向唾液腺的播散能力较差,除非 NK 细胞被耗竭,但如果不耗尽 CD8+T 细胞,其在鼻黏膜或唾液腺中的复制也无法持续。令人惊讶的是,经鼻腔感染后产生的 CD8+T 细胞需要 CD4+T 细胞的辅助才能扩增并发挥功能。总之,我们的数据表明,MCMV 经鼻腔感染后既可以使用依赖于造血细胞的传播方式,也可以使用不依赖于造血细胞的传播方式,而细胞介导的免疫反应将传播限制在感染的造血细胞中,在传播过程中,这些细胞通过病毒免疫逃逸而免受 NK 细胞的影响。相比之下,黏膜组织内的病毒复制取决于 T 细胞的逃逸。

https://cdn.ncbi.nlm.nih.gov/pmc/blobs/24e8/7872266/ef0e9d057246/ppat.1009255.g001.jpg

文献AI研究员

20分钟写一篇综述,助力文献阅读效率提升50倍。

立即体验

用中文搜PubMed

大模型驱动的PubMed中文搜索引擎

马上搜索

文档翻译

学术文献翻译模型,支持多种主流文档格式。

立即体验