Suppr超能文献

HBV 转录物的治疗性失活可促进 SMC5/6 复合物的重新出现,并在体内沉默病毒基因组。

Therapeutic shutdown of HBV transcripts promotes reappearance of the SMC5/6 complex and silencing of the viral genome in vivo.

机构信息

Department of Internal Medicine, University Medical Center Hamburg-Eppendorf, Hamburg, Germany.

German Center for Infection Research (DZIF), Hamburg-Lübeck-Borstel-Riems and Heidelberg sites, Germany.

出版信息

Gut. 2022 Feb;71(2):372-381. doi: 10.1136/gutjnl-2020-322571. Epub 2021 Jan 28.

Abstract

OBJECTIVE

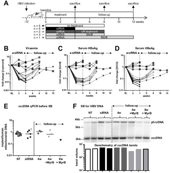
Therapeutic strategies silencing and reducing the hepatitis B virus (HBV) reservoir, the covalently closed circular DNA (cccDNA), have the potential to cure chronic HBV infection. We aimed to investigate the impact of small interferring RNA (siRNA) targeting all HBV transcripts or pegylated interferon-α (peg-IFNα) on the viral regulatory HBx protein and the structural maintenance of chromosome 5/6 complex (SMC5/6), a host factor suppressing cccDNA transcription. In particular, we assessed whether interventions lowering HBV transcripts can achieve and maintain silencing of cccDNA transcription in vivo.

DESIGN

HBV-infected human liver chimeric mice were treated with siRNA or peg-IFNα. Virological and host changes were analysed at the end of treatment and during the rebound phase by qualitative PCR, ELISA, immunoblotting and chromatin immunoprecipitation. RNA in situ hybridisation was combined with immunofluorescence to detect SMC6 and HBV RNAs at single cell level. The entry inhibitor myrcludex-B was used during the rebound phase to avoid new infection events.

RESULTS

Both siRNA and peg-IFNα strongly reduced all HBV markers, including HBx levels, thus enabling the reappearance of SMC5/6 in hepatocytes that achieved HBV-RNA negativisation and SMC5/6 association with the cccDNA. Only IFN reduced cccDNA loads and enhanced IFN-stimulated genes. However, the antiviral effects did not persist off treatment and SMC5/6 was again degraded. Remarkably, the blockade of viral entry that started at the end of treatment hindered renewed degradation of SMC5/6.

CONCLUSION

These results reveal that therapeutics abrogating all HBV transcripts including HBx promote epigenetic suppression of the HBV minichromosome, whereas strategies protecting the human hepatocytes from reinfection are needed to maintain cccDNA silencing.

摘要

目的

沉默和减少乙型肝炎病毒(HBV)储存库——共价闭合环状 DNA(cccDNA)的治疗策略有可能治愈慢性 HBV 感染。我们旨在研究针对所有 HBV 转录物的小干扰 RNA(siRNA)或聚乙二醇化干扰素-α(peg-IFNα)对病毒调节 HBx 蛋白和染色体 5/6 复合物(SMC5/6)的结构维持的影响,SMC5/6 是一种抑制 cccDNA 转录的宿主因子。特别是,我们评估了降低 HBV 转录物的干预措施是否可以在体内实现并维持 cccDNA 转录的沉默。

设计

用 siRNA 或 peg-IFNα 治疗 HBV 感染的人肝嵌合小鼠。通过定性 PCR、ELISA、免疫印迹和染色质免疫沉淀在治疗结束时和反弹阶段分析病毒学和宿主变化。原位杂交与免疫荧光相结合,在单细胞水平检测 SMC6 和 HBV RNA。在反弹阶段使用进入抑制剂 myrcludex-B 以避免新的感染事件。

结果

siRNA 和 peg-IFNα 均强烈降低了所有 HBV 标志物,包括 HBx 水平,从而使实现 HBV-RNA 阴性化和 SMC5/6 与 cccDNA 结合的肝细胞中再次出现 SMC5/6。只有 IFN 降低了 cccDNA 载量并增强了 IFN 刺激基因。然而,抗病毒作用在停药后并未持续,SMC5/6 再次降解。值得注意的是,从治疗结束开始的病毒进入阻断阻止了 SMC5/6 的重新降解。

结论

这些结果表明,消除包括 HBx 在内的所有 HBV 转录物的治疗方法促进了 HBV 微染色体的表观遗传抑制,而需要保护人肝细胞免受再感染的策略来维持 cccDNA 沉默。

https://cdn.ncbi.nlm.nih.gov/pmc/blobs/a610/8762019/722d4316f5be/gutjnl-2020-322571f01.jpg

文献AI研究员

20分钟写一篇综述,助力文献阅读效率提升50倍。

立即体验

用中文搜PubMed

大模型驱动的PubMed中文搜索引擎

马上搜索

文档翻译

学术文献翻译模型,支持多种主流文档格式。

立即体验