Suppr超能文献

宿主免疫调节微生物群移植治疗艰难梭菌感染的疗效。

Host immunity modulates the efficacy of microbiota transplantation for treatment of Clostridioides difficile infection.

机构信息

The Duchossois Family Institute, University of Chicago, Chicago, IL, USA.

Division of Gastroenterology, Hepatology, and Nutrition, Children's Hospital of Philadelphia, Philadelphia, PA, USA.

出版信息

Nat Commun. 2021 Feb 2;12(1):755. doi: 10.1038/s41467-020-20793-x.

Abstract

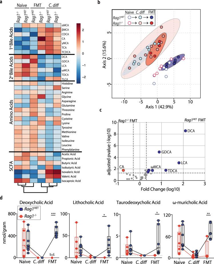
Fecal microbiota transplantation (FMT) is a successful therapeutic strategy for treating recurrent Clostridioides difficile infection. Despite remarkable efficacy, implementation of FMT therapy is limited and the mechanism of action remains poorly understood. Here, we demonstrate a critical role for the immune system in supporting FMT using a murine C. difficile infection system. Following FMT, Rag1 heterozygote mice resolve C. difficile while littermate Rag1 mice fail to clear the infection. Targeted ablation of adaptive immune cell subsets reveal a necessary role for CD4 Foxp3 T-regulatory cells, but not B cells or CD8 T cells, in FMT-mediated resolution of C. difficile infection. FMT non-responsive mice exhibit exacerbated inflammation, impaired engraftment of the FMT bacterial community and failed restoration of commensal bacteria-derived secondary bile acid metabolites in the large intestine. These data demonstrate that the host's inflammatory immune status can limit the efficacy of microbiota-based therapeutics to treat C. difficile infection.

摘要

粪便微生物群移植(FMT)是治疗复发性艰难梭菌感染的一种成功的治疗策略。尽管疗效显著,但 FMT 治疗的实施受到限制,其作用机制仍知之甚少。在这里,我们使用小鼠艰难梭菌感染系统证明了免疫系统在支持 FMT 中的关键作用。在 FMT 后,Rag1 杂合子小鼠可解决艰难梭菌,而同窝 Rag1 小鼠则无法清除感染。靶向清除适应性免疫细胞亚群表明,在 FMT 介导的艰难梭菌感染缓解中,CD4 Foxp3 T 调节细胞是必需的,而 B 细胞或 CD8 T 细胞则不是必需的。FMT 无反应性小鼠表现出炎症加剧、FMT 细菌群落植入受损以及大肠中共生菌衍生的次级胆汁酸代谢物无法恢复。这些数据表明,宿主的炎症免疫状态可能限制基于微生物组的疗法治疗艰难梭菌感染的疗效。

https://cdn.ncbi.nlm.nih.gov/pmc/blobs/63fe/7854624/898fa540d4a4/41467_2020_20793_Fig1_HTML.jpg

文献AI研究员

20分钟写一篇综述,助力文献阅读效率提升50倍。

立即体验

用中文搜PubMed

大模型驱动的PubMed中文搜索引擎

马上搜索

文档翻译

学术文献翻译模型,支持多种主流文档格式。

立即体验