Suppr超能文献

纤维蛋白溶解系统促使蚊虫媒介和哺乳动物宿主发生感染。

The fibrinolytic system enables the onset of infection in the mosquito vector and the mammalian host.

作者信息

Alves E Silva Thiago Luiz, Radtke Andrea, Balaban Amanda, Pascini Tales Vicari, Pala Zarna Rajeshkumar, Roth Alison, Alvarenga Patricia H, Jeong Yeong Je, Olivas Janet, Ghosh Anil K, Bui Hanhvy, Pybus Brandon S, Sinnis Photini, Jacobs-Lorena Marcelo, Vega-Rodríguez Joel

机构信息

The W. Harry Feinstone Department of Molecular Microbiology and Immunology and Johns Hopkins Malaria Research Institute, Bloomberg School of Public Health, Johns Hopkins University, Baltimore, MD 21205, USA.

Laboratório de Bioquímica de Resposta ao Estresse, Instituto de Bioquímica Médica, Universidade Federal do Rio de Janeiro, Rio de Janeiro 21941-902, Brazil.

出版信息

Sci Adv. 2021 Feb 5;7(6). doi: 10.1126/sciadv.abe3362. Print 2021 Feb.

Abstract

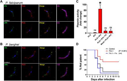
parasites must migrate across proteinaceous matrices to infect the mosquito and vertebrate hosts. Plasmin, a mammalian serine protease, degrades extracellular matrix proteins allowing cell migration through tissues. We report that gametes recruit human plasminogen to their surface where it is processed into plasmin by corecruited plasminogen activators. Inhibition of plasminogen activation arrests parasite development early during sexual reproduction, before ookinete formation. We show that increased fibrinogen and fibrin in the blood bolus, which are natural substrates of plasmin, inversely correlate with parasite infectivity of the mosquito. Furthermore, we show that sporozoites, the parasite form transmitted by the mosquito to humans, also bind plasminogen and plasminogen activators on their surface, where plasminogen is activated into plasmin. Surface-bound plasmin promotes sporozoite transmission by facilitating parasite migration across the extracellular matrices of the dermis and of the liver. The fibrinolytic system is a potential target to hamper transmission.

摘要

寄生虫必须穿越蛋白质基质才能感染蚊子和脊椎动物宿主。纤溶酶是一种哺乳动物丝氨酸蛋白酶,可降解细胞外基质蛋白,使细胞能够在组织中迁移。我们报告称,配子将人纤溶酶原招募到其表面,在那里它被共招募的纤溶酶原激活剂加工成纤溶酶。抑制纤溶酶原激活会在有性生殖早期、卵囊形成之前阻止寄生虫发育。我们发现,血凝块中增加的纤维蛋白原和纤维蛋白是纤溶酶的天然底物,它们与蚊子对寄生虫的感染性呈负相关。此外,我们表明,由蚊子传播给人类的子孢子形式的寄生虫,其表面也结合纤溶酶原和纤溶酶原激活剂,在那里纤溶酶原被激活成纤溶酶。表面结合的纤溶酶通过促进寄生虫穿越真皮和肝脏的细胞外基质迁移来促进子孢子传播。纤维蛋白溶解系统是阻碍传播的一个潜在靶点。

https://cdn.ncbi.nlm.nih.gov/pmc/blobs/e643/7864569/cb1dc74d7b80/abe3362-F1.jpg

文献AI研究员

20分钟写一篇综述,助力文献阅读效率提升50倍。

立即体验

用中文搜PubMed

大模型驱动的PubMed中文搜索引擎

马上搜索

文档翻译

学术文献翻译模型,支持多种主流文档格式。

立即体验