Suppr超能文献

通过调节 Treg/Th2 反应和肠道微生物群重塑来改善慢性结肠炎。

ameliorates chronic colitis by regulating Treg/Th2 response and gut microbiota remodeling.

机构信息

Department of Gastroenterology, Sir Run Run Shaw Hospital, School of Medicine, Zhejiang University , Zhejiang, China.

Institute of Gastroenterology, Zhejiang University , Zhejiang, China.

出版信息

Gut Microbes. 2021 Jan-Dec;13(1):1-17. doi: 10.1080/19490976.2020.1826746.

Abstract

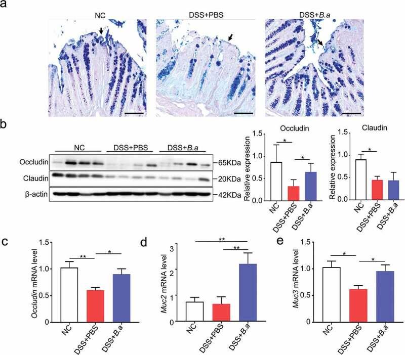
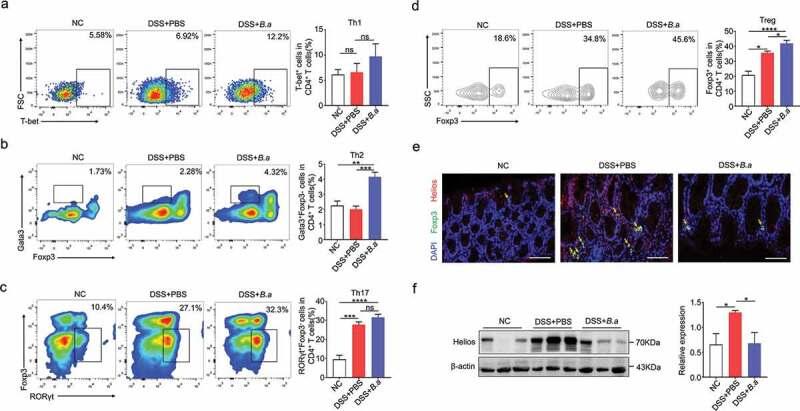
Inflammatory bowel disease (IBD) is defined as an immune dysregulation disease with poor prognosis. Various therapies based on gut microbe modulation have been proposed. In this study, we aim to explore the therapeutic effect of on IBD, as well as the immune and microecology mechanism of in IBD. The fecal level of was decreased in the IBD patients compared with the normal people in our cohort and the GMrepo database. To further clarify the role of in IBD, we induced chronic colitis with three cycles of dextran sulfate sodium (DSS). We found gavage exhibited protective effects as evidenced by the significantly decreased diarrhea score, spleen weight, and increased colon length. Accordingly, the cumulative histological grading was decreased in the administration group. In addition, tight junction protein and mucin family were enhanced after treatment. Furthermore, distinct effects were found with decreased pro-inflammatory cytokines such as TNF-α, IL-6, IL-1β, IL-18, IL-22, IL-9 and increased anti-inflammatory cytokines IL-10, IL-4, IL-5. Importantly, the colon lamina propria in the group consisted of more Treg and Th2 cells, which inhibited extreme gut inflammation. Additionally, 16srRNA sequencing showed an evident increase in the B:F ratio in the group. In particular, application inhibited the excessive growth of and in genus level. In conclusion, refined the DSS-induced chronic colitis by stimulating protective Treg/Th2 response and gut microbiota remodeling. regularly treatment might improve the therapeutic effects for inflammatory bowel disease.

摘要

炎症性肠病(IBD)被定义为一种预后不良的免疫失调疾病。已经提出了各种基于肠道微生物调节的治疗方法。在这项研究中,我们旨在探索在 IBD 中的治疗效果,以及在 IBD 中对肠道微生物组的免疫和微生态机制。在我们的队列和 GMrepo 数据库中,与正常人相比,IBD 患者的粪便水平降低。为了进一步阐明在 IBD 中的作用,我们用三周期葡聚糖硫酸钠(DSS)诱导慢性结肠炎。我们发现灌胃后,腹泻评分、脾脏重量和结肠长度明显降低,表明具有保护作用。因此,给药组的累积组织学分级降低。此外,紧密连接蛋白和粘蛋白家族在治疗后得到增强。此外,在治疗后观察到促炎细胞因子如 TNF-α、IL-6、IL-1β、IL-18、IL-22、IL-9 减少,抗炎细胞因子如 IL-10、IL-4、IL-5 增加。重要的是,在治疗组的结肠固有层中,Treg 和 Th2 细胞增多,抑制了极端的肠道炎症。此外,16srRNA 测序显示在治疗组中 B:F 比明显增加。特别是,应用抑制了属水平上和的过度生长。总之,通过刺激保护性 Treg/Th2 反应和肠道微生物组重塑,改善了 DSS 诱导的慢性结肠炎。的常规治疗可能会改善炎症性肠病的治疗效果。

https://cdn.ncbi.nlm.nih.gov/pmc/blobs/e3db/7889144/fae8f9c236bb/KGMI_A_1826746_F0001_OC.jpg

文献AI研究员

20分钟写一篇综述,助力文献阅读效率提升50倍。

立即体验

用中文搜PubMed

大模型驱动的PubMed中文搜索引擎

马上搜索

文档翻译

学术文献翻译模型,支持多种主流文档格式。

立即体验