Suppr超能文献

长链非编码RNA MT1JP通过调控miR-18a-5p/FBP1轴在肝内胆管癌中发挥保护作用。

LncRNA MT1JP plays a protective role in intrahepatic cholangiocarcinoma by regulating miR-18a-5p/FBP1 axis.

作者信息

Zhao Wei, Zhao Jing, Guo Xiao, Feng Yujie, Zhang Bingyuan, Tian Lantian

机构信息

Department of Hepatopancreatobiliary Surgery, The Affiliated Hospital of Qingdao University, 1677 Wutaishan Road, Qingdao, 266000, People's Republic of China.

Department of Pathology, The Affiliated Hospital of Qingdao University, Qingdao, 266000, People's Republic of China.

出版信息

BMC Cancer. 2021 Feb 8;21(1):142. doi: 10.1186/s12885-021-07838-0.

Abstract

BACKGROUND

Cholangiocarcinoma is a common malignant tumor of digestive system. LncRNA metallothionein 1 J, pseudogene (MT1JP) has been reported to play tumor-suppressing roles in multiple cancers. However, its effect on cholangiocarcinoma has not been evaluated.

METHODS

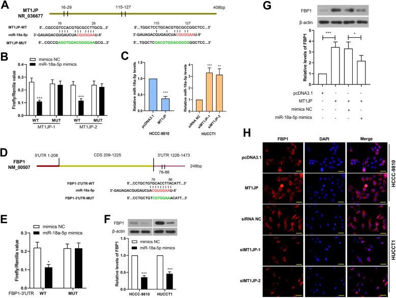
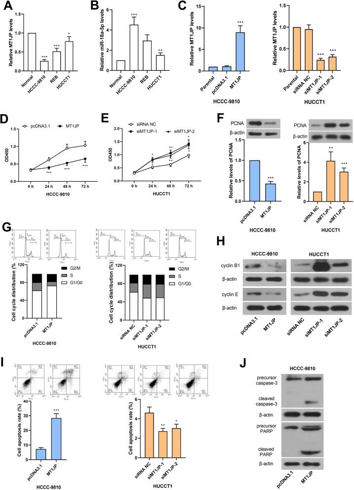
The expression of MT1JP in intrahepatic cholangiocarcinoma specimens and paired para-carcinoma tissues were detected by real-time PCR. The overexpression plasmid and siRNA of MT1JP were transfected into intrahepatic cholangiocarcinoma cells to change the expression levels of MT1JP. CCK-8, flow cytometry and transwell assays were performed to measure proliferation, cell cycle transition, apoptosis, migration and invasion. Dual-luciferase reporter assay, real-time PCR and western blot were carried out to screen the miRNA bound by MT1JP. In addition, xenograft experiment was used to determine the tumorigenesis of cholangiocarcinoma cells in nude mice.

RESULTS

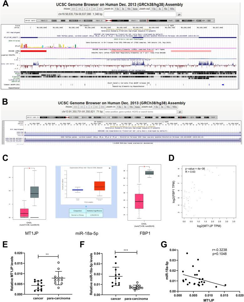
MT1JP was downregulated in intrahepatic cholangiocarcinoma specimens, and its expression was related with TNM stage and lymph node metastasis. Overexpression of MT1JP inhibited proliferation, cell cycle transition, migration and invasion, and induced apoptosis in intrahepatic cholangiocarcinoma cells. The knockdown of MT1JP led to opposite results. MT1JP bound to miR-18a-5p to facilitate the expression of fructose-1,6-bisphosphatase 1 (FBP1). MiR-18a-5p was increased in intrahepatic cholangiocarcinoma samples, and its expression was negatively correlated with that of MT1JP. In addition, MT1JP also suppressed tumorigenesis in nude mice.

CONCLUSIONS

MT1JP alleviated proliferation, migration and invasion, and induced apoptosis in cholangiocarcinoma cells by regulating miR-18a-5p/FBP1 axis. These findings may provide novel insights for clinical diagnosis and treatment of cholangiocarcinoma.

摘要

背景

胆管癌是消化系统常见的恶性肿瘤。据报道,长链非编码RNA金属硫蛋白1 J假基因(MT1JP)在多种癌症中发挥肿瘤抑制作用。然而,其对胆管癌的影响尚未得到评估。

方法

采用实时荧光定量PCR检测MT1JP在肝内胆管癌组织标本及配对癌旁组织中的表达。将MT1JP的过表达质粒和小干扰RNA转染至肝内胆管癌细胞,以改变MT1JP的表达水平。采用CCK-8法、流式细胞术和Transwell实验检测细胞增殖、细胞周期转换、凋亡、迁移和侵袭能力。通过双荧光素酶报告基因实验、实时荧光定量PCR和蛋白质免疫印迹法筛选与MT1JP结合的微小RNA(miRNA)。此外,通过裸鼠异种移植实验确定胆管癌细胞的致瘤性。

结果

MT1JP在肝内胆管癌组织中表达下调,其表达与TNM分期和淋巴结转移相关。MT1JP过表达抑制肝内胆管癌细胞的增殖、细胞周期转换、迁移和侵袭,并诱导细胞凋亡。MT1JP敲低则导致相反的结果。MT1JP与miR-18a-5p结合,促进果糖-1,6-二磷酸酶1(FBP1)的表达。miR-18a-5p在肝内胆管癌样本中表达升高,其表达与MT1JP呈负相关。此外,MT1JP还抑制裸鼠肿瘤的发生。

结论

MT1JP通过调节miR-18a-5p/FBP1轴减轻胆管癌细胞的增殖、迁移和侵袭,并诱导细胞凋亡。这些发现可能为胆管癌的临床诊断和治疗提供新的思路。

https://cdn.ncbi.nlm.nih.gov/pmc/blobs/96c5/7871555/90ce0695560c/12885_2021_7838_Fig1_HTML.jpg

文献AI研究员

20分钟写一篇综述,助力文献阅读效率提升50倍。

立即体验

用中文搜PubMed

大模型驱动的PubMed中文搜索引擎

马上搜索

文档翻译

学术文献翻译模型,支持多种主流文档格式。

立即体验