Suppr超能文献

miR-30a-5p 和 miR-30d 在炎症应激下 HUVEC 中的内皮向间充质转化和早期成骨定向中的作用。

Involvement of miR-30a-5p and miR-30d in Endothelial to Mesenchymal Transition and Early Osteogenic Commitment under Inflammatory Stress in HUVEC.

机构信息

Laboratory of Clinical Pathology, Department of Experimental, Diagnostic and Specialty Medicine (DIMES), St. Orsola-Malpighi Hospital, University of Bologna, 40138 Bologna, Italy.

Surgical Pathology Unit, Department of Experimental, Diagnostic and Specialty Medicine (DIMES), St. Orsola-Malpighi Hospital, University of Bologna, 40138 Bologna, Italy.

出版信息

Biomolecules. 2021 Feb 5;11(2):226. doi: 10.3390/biom11020226.

Abstract

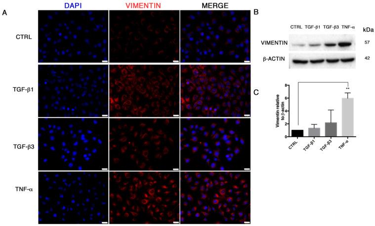
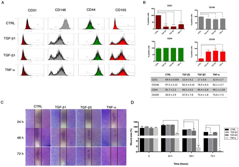
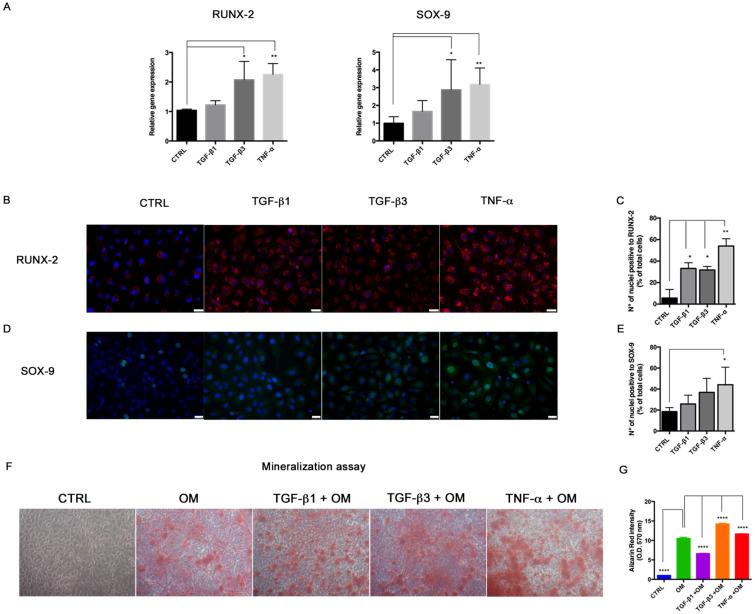
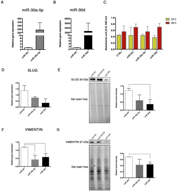
The endothelial to mesenchymal transition (End-MT) can be associated with vascular calcification, by providing mesengenic progenitors. In this study, we investigated a link between End-MT and the osteogenic process and explored the involvement of miR-30a-5p and miR-30d as potential regulators of these processes. End-MT was induced in Human Umbilical Vein Endothelial Cells (HUVEC) through transforming growth factor-β1 (TGF-β1), TGFβ-3 and tumor necrosis factor-α (TNF-α), for 24 h and 6 days. End-MT mediators, mesenchymal and osteo/chondrogenic markers were analyzed through Real-Time PCR, immunofluorescence, flow cytometry and Western Blot. miR-30a-5p and miR-30d over-expression was carried out in HUVEC to explore their effects on End-MT and osteogenic differentiation. HUVEC at 24 h and 6 days gained mesenchymal morphology markers, including matrix metalloproteinase 9 (MMP-9), SLUG, VIMENTIN and α-smooth muscle actin (α-SMA), and a significant migratory potential, notably with TNF-α. After 6 days, the osteo/chondrogenic markers runt-related transcription factor 2 (RUNX-2) and SRY box transcription factor 9 (SOX-9) were upregulated. At this time point, miR-30a-5p and miR-30d decreased. Over-expression of miR-30a-5p and miR-30d affected End-MT mediators and the osteogenic potency in HUVEC, by reducing SLUG, VIMENTIN and RUNX-2. Our data suggest that End-MT represents a key link between inflammation and vascular calcification. Further, miR-30a-5p and miR-30d can regulate both the End-MT and the osteogenic processes, prompting future studies for exploring their potential use as therapeutic targets or biomarkers in vascular diseases.

摘要

内皮细胞向间充质转化(End-MT)可通过提供间充质祖细胞与血管钙化相关。在这项研究中,我们研究了 End-MT 与成骨过程之间的联系,并探讨了 miR-30a-5p 和 miR-30d 作为这些过程潜在调节剂的作用。通过转化生长因子-β1(TGF-β1)、TGFβ-3 和肿瘤坏死因子-α(TNF-α)诱导人脐静脉内皮细胞(HUVEC)在 24 小时和 6 天内发生 End-MT。通过实时 PCR、免疫荧光、流式细胞术和 Western blot 分析 End-MT 介体、间充质和骨/软骨形成标志物。在 HUVEC 中过表达 miR-30a-5p 和 miR-30d,以探讨它们对 End-MT 和成骨分化的影响。HUVEC 在 24 小时和 6 天获得间充质形态标志物,包括基质金属蛋白酶 9(MMP-9)、SLUG、波形蛋白和α-平滑肌肌动蛋白(α-SMA),并具有明显的迁移潜力,尤其是 TNF-α。6 天后,成骨/软骨形成标志物 runt 相关转录因子 2(RUNX-2)和性盒转录因子 9(SOX-9)上调。在这个时间点,miR-30a-5p 和 miR-30d 减少。miR-30a-5p 和 miR-30d 的过表达影响 HUVEC 的 End-MT 介体和成骨能力,降低 SLUG、波形蛋白和 RUNX-2。我们的数据表明,End-MT 是炎症与血管钙化之间的关键联系。此外,miR-30a-5p 和 miR-30d 可以调节 End-MT 和成骨过程,促使未来的研究探索它们作为血管疾病治疗靶点或生物标志物的潜在用途。

https://cdn.ncbi.nlm.nih.gov/pmc/blobs/6b26/7915105/6feb7fcd40be/biomolecules-11-00226-g001.jpg

文献AI研究员

20分钟写一篇综述,助力文献阅读效率提升50倍。

立即体验

用中文搜PubMed

大模型驱动的PubMed中文搜索引擎

马上搜索

文档翻译

学术文献翻译模型,支持多种主流文档格式。

立即体验