Suppr超能文献

葡萄球菌蛋白 A 通过干扰 IgG 六聚体的形成来抑制补体激活。

Staphylococcal protein A inhibits complement activation by interfering with IgG hexamer formation.

机构信息

Medical Microbiology, University Medical Center Utrecht, Utrecht University, 3584 CX Utrecht, The Netherlands.

Bijvoet Center for Biomolecular Research and Utrecht Institute for Pharmaceutical Sciences, Utrecht University, 3584 CH Utrecht, The Netherlands.

出版信息

Proc Natl Acad Sci U S A. 2021 Feb 16;118(7). doi: 10.1073/pnas.2016772118.

Abstract

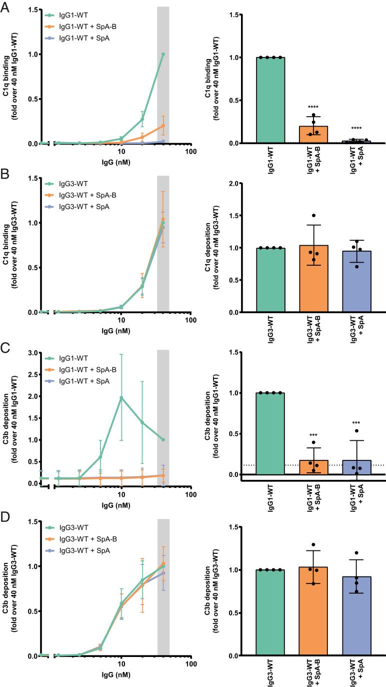
Immunoglobulin (Ig) G molecules are essential players in the human immune response against bacterial infections. An important effector of IgG-dependent immunity is the induction of complement activation, a reaction that triggers a variety of responses that help kill bacteria. Antibody-dependent complement activation is promoted by the organization of target-bound IgGs into hexamers that are held together via noncovalent Fc-Fc interactions. Here we show that staphylococcal protein A (SpA), an important virulence factor and vaccine candidate of , effectively blocks IgG hexamerization and subsequent complement activation. Using native mass spectrometry and high-speed atomic force microscopy, we demonstrate that SpA blocks IgG hexamerization through competitive binding to the Fc-Fc interaction interface on IgG monomers. In concordance, we show that SpA interferes with the formation of (IgG):C1q complexes and prevents downstream complement activation on the surface of Finally, we demonstrate that IgG3 antibodies against can potently induce complement activation and opsonophagocytic killing even in the presence of SpA. Together, our findings identify SpA as an immune evasion protein that specifically blocks IgG hexamerization.

摘要

免疫球蛋白(Ig)G 分子是人体针对细菌感染的免疫反应中的重要参与者。IgG 依赖性免疫的一个重要效应物是补体激活的诱导,这一反应引发了多种有助于杀死细菌的反应。抗体依赖性补体激活是通过将靶标结合的 IgG 组织成六聚体来促进的,这些六聚体通过非共价的 Fc-Fc 相互作用结合在一起。在这里,我们表明葡萄球菌蛋白 A(SpA),一种重要的毒力因子和疫苗候选物,有效地阻止了 IgG 六聚体的形成和随后的补体激活。使用天然质谱和高速原子力显微镜,我们证明 SpA 通过与 IgG 单体上的 Fc-Fc 相互作用界面竞争结合来阻止 IgG 六聚体的形成。一致地,我们表明 SpA 干扰(IgG):C1q 复合物的形成,并防止 在表面上的下游补体激活。最后,我们证明针对 的 IgG3 抗体即使在存在 SpA 的情况下也能有效地诱导补体激活和调理吞噬杀伤。总之,我们的研究结果表明 SpA 是一种专门阻止 IgG 六聚体形成的免疫逃避蛋白。

https://cdn.ncbi.nlm.nih.gov/pmc/blobs/df5d/7896290/b05baa6d800f/pnas.2016772118fig01.jpg

文献AI研究员

20分钟写一篇综述,助力文献阅读效率提升50倍。

立即体验

用中文搜PubMed

大模型驱动的PubMed中文搜索引擎

马上搜索

文档翻译

学术文献翻译模型,支持多种主流文档格式。

立即体验