Suppr超能文献

肌成纤维细胞中 AMPKα1 的缺失通过缝隙连接蛋白 43 机制加剧心肌梗死后的纤维化。

AMPKα1 deletion in myofibroblasts exacerbates post-myocardial infarction fibrosis by a connexin 43 mechanism.

机构信息

Pôle de Recherche Cardiovasculaire (CARD), Institut de Recherche Expérimentale et Clinique (IREC), Université Catholique de Louvain (UCLouvain), 55, Avenue Hippocrate, 1200, Brussels, Belgium.

HB Wells Center for Pediatric Research, Indiana University School of Medicine, Indianapolis, IN, USA.

出版信息

Basic Res Cardiol. 2021 Feb 9;116(1):10. doi: 10.1007/s00395-021-00846-y.

Abstract

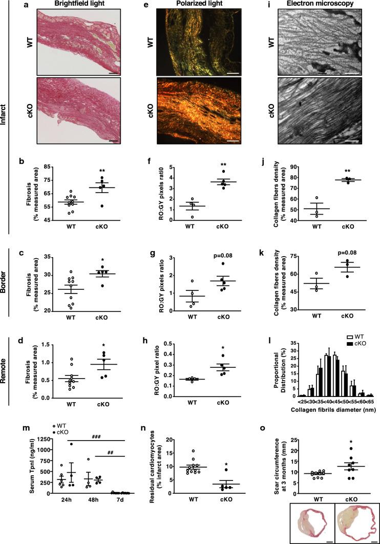
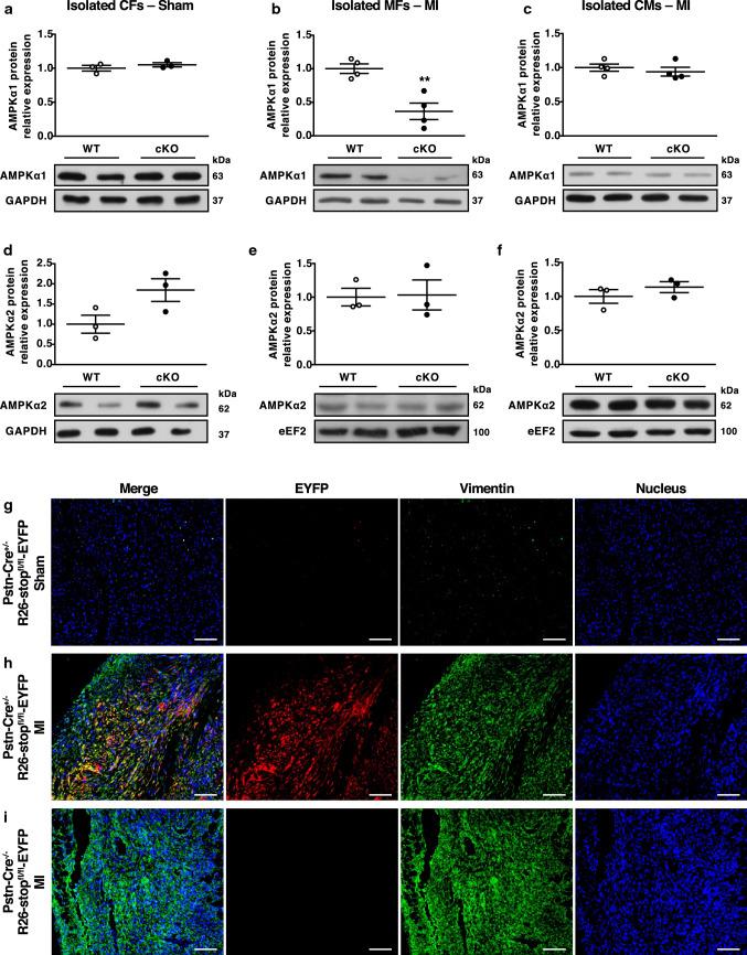
We have previously demonstrated that systemic AMP-activated protein kinase α1 (AMPKα1) invalidation enhanced adverse LV remodelling by increasing fibroblast proliferation, while myodifferentiation and scar maturation were impaired. We thus hypothesised that fibroblastic AMPKα1 was a key signalling element in regulating fibrosis in the infarcted myocardium and an attractive target for therapeutic intervention. The present study investigates the effects of myofibroblast (MF)-specific deletion of AMPKα1 on left ventricular (LV) adaptation following myocardial infarction (MI), and the underlying molecular mechanisms. MF-restricted AMPKα1 conditional knockout (cKO) mice were subjected to permanent ligation of the left anterior descending coronary artery. cKO hearts exhibit exacerbated post-MI adverse LV remodelling and are characterised by exaggerated fibrotic response, compared to wild-type (WT) hearts. Cardiac fibroblast proliferation and MF content significantly increase in cKO infarcted hearts, coincident with a significant reduction of connexin 43 (Cx43) expression in MFs. Mechanistically, AMPKα1 influences Cx43 expression by both a transcriptional and a post-transcriptional mechanism involving miR-125b-5p. Collectively, our data demonstrate that MF-AMPKα1 functions as a master regulator of cardiac fibrosis and remodelling and might constitute a novel potential target for pharmacological anti-fibrotic applications.

摘要

我们之前的研究表明,全身性 AMP 激活的蛋白激酶α1(AMPKα1)失活通过增加成纤维细胞增殖来增强不良的左心室重构,而肌分化和疤痕成熟受损。因此,我们假设成纤维细胞 AMPKα1 是调节梗死心肌纤维化的关键信号元件,是治疗干预的有吸引力的靶点。本研究探讨了肌成纤维细胞(MF)特异性 AMPKα1 缺失对心肌梗死后左心室(LV)适应的影响及其潜在的分子机制。MF 特异性 AMPKα1 条件敲除(cKO)小鼠接受左前降支冠状动脉永久性结扎。与野生型(WT)心脏相比,cKO 心脏表现出加剧的心肌梗死后不良 LV 重构,其特征是纤维化反应过度。cKO 梗死心脏中的心脏成纤维细胞增殖和 MF 含量显著增加,同时 MF 中的连接蛋白 43(Cx43)表达显著降低。从机制上讲,AMPKα1 通过涉及 miR-125b-5p 的转录和转录后机制影响 Cx43 的表达。总之,我们的数据表明,MF-AMPKα1 作为心脏纤维化和重构的主调控因子发挥作用,可能构成药理学抗纤维化应用的新潜在靶点。

https://cdn.ncbi.nlm.nih.gov/pmc/blobs/072b/7873123/21aec8a7b2fa/395_2021_846_Fig1_HTML.jpg

文献AI研究员

20分钟写一篇综述,助力文献阅读效率提升50倍。

立即体验

用中文搜PubMed

大模型驱动的PubMed中文搜索引擎

马上搜索

文档翻译

学术文献翻译模型,支持多种主流文档格式。

立即体验