Suppr超能文献

姜黄素与二甲双胍对非酒精性脂肪性肝病大鼠肠道菌群调节作用的疗效比较研究

The Therapeutic Efficacy of Curcumin vs. Metformin in Modulating the Gut Microbiota in NAFLD Rats: A Comparative Study.

作者信息

Li Ruifang, Yao Yurong, Gao Pengfei, Bu Shurui

机构信息

Department of Gastroenterology, Jinshan Hospital Affiliated to Fudan University, Shanghai, China.

Department of Infection, Jinshan Hospital Affiliated to Fudan University, Shanghai, China.

出版信息

Front Microbiol. 2021 Jan 14;11:555293. doi: 10.3389/fmicb.2020.555293. eCollection 2020.

Abstract

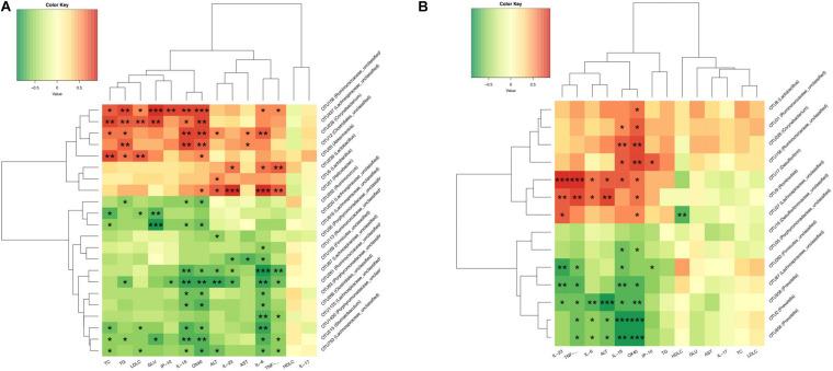
Structural disruption of gut microbiota is closely related to the occurrence of non-alcoholic fatty liver disease (NAFLD). Previous research has demonstrated that both curcumin (CUR) and metformin (MET) have a therapeutic effect against NAFLD and play a role in modulating the gut microbiota. However, there is a lack of direct comparison between the two medications in terms of the therapeutic efficacy and the regulatory effect on gut microbiota. In this study, we administered either CUR or MET to rats with high-fat diet (HFD)-induced obesity to observe changes in body parameters, biochemical parameters, liver, and ileum pathology and gut microbiota, and used next generation sequencing and multivariate analysis to evaluate the structural changes of gut microbiota in a NAFLD rat model before and after CUR and MET intervention. It was found that both CUR and MET attenuated hepatic ectopic fat deposition, alleviated inflammatory factors, and improved intestinal barrier integrity in HFD-fed rats. More importantly, CUR and MET reduced the ratio and reverted the composition of the HFD-disrupted gut microbiota. Both CUR and MET treatments effectively modified the gut microbiome, enriched the abundance of beneficial bacteria and reduced opportunistic pathogens in obese rats. The abundance of was increased while the abundance of was decreased in HFD + CUR group. Besides, some beneficial bacteria such as were increased in MET-treated animals. Spearman's correlation analysis showed that unclassified, , and showed significantly positive correlations with TG, TC, LDL-C, GLU, IL-6, IL-1β, and TNF-α, and negative correlations with HDL-C (both < 0.05). However, and showed an opposite trend. In summary, CUR and MET showed similar effects in alleviating hepatic steatosis, improving intestinal barrier integrity and modulating gut microbiota in HFD-induced obesity rats, and therefore may prove to be a novel adjunctive therapy for NAFLD.

摘要

肠道微生物群的结构破坏与非酒精性脂肪性肝病(NAFLD)的发生密切相关。先前的研究表明,姜黄素(CUR)和二甲双胍(MET)均对NAFLD具有治疗作用,并在调节肠道微生物群方面发挥作用。然而,在治疗效果和对肠道微生物群的调节作用方面,这两种药物缺乏直接比较。在本研究中,我们对高脂饮食(HFD)诱导肥胖的大鼠给予CUR或MET,以观察身体参数、生化参数、肝脏和回肠病理学以及肠道微生物群的变化,并使用下一代测序和多变量分析来评估CUR和MET干预前后NAFLD大鼠模型中肠道微生物群的结构变化。结果发现,CUR和MET均减轻了HFD喂养大鼠的肝脏异位脂肪沉积,减轻了炎症因子,并改善了肠道屏障完整性。更重要的是,CUR和MET降低了HFD破坏的肠道微生物群的比例并恢复了其组成。CUR和MET治疗均有效改变了肥胖大鼠的肠道微生物组,增加了有益细菌的丰度并减少了机会性致病菌。HFD + CUR组中 的丰度增加而 的丰度降低。此外,在接受MET治疗的动物中,一些有益细菌如 增加。Spearman相关性分析表明,未分类的 、 和 与TG、TC、LDL-C、GLU、IL-6、IL-1β和TNF-α呈显著正相关,与HDL-C呈负相关(均 < 0.05)。然而, 和 呈现相反的趋势。总之,CUR和MET在减轻HFD诱导肥胖大鼠的肝脂肪变性、改善肠道屏障完整性和调节肠道微生物群方面显示出相似的效果,因此可能被证明是NAFLD的一种新型辅助治疗方法。

https://cdn.ncbi.nlm.nih.gov/pmc/blobs/885b/7874275/928c991e1e80/fmicb-11-555293-g001.jpg

文献AI研究员

20分钟写一篇综述,助力文献阅读效率提升50倍。

立即体验

用中文搜PubMed

大模型驱动的PubMed中文搜索引擎

马上搜索

文档翻译

学术文献翻译模型,支持多种主流文档格式。

立即体验