Suppr超能文献

潜伏的 HIV-外泌体通过脑内皮细胞中磷酸化的动力相关蛋白 1 的缺失诱导线粒体过度融合。

Latent HIV-Exosomes Induce Mitochondrial Hyperfusion Due to Loss of Phosphorylated Dynamin-Related Protein 1 in Brain Endothelium.

机构信息

Department of Pharmacology, Tulane University School of Medicine, 1430 Tulane Avenue, SL-83, New Orleans, LA, 70112, USA.

Department of Urology, Tulane University School of Medicine, New Orleans, LA, 70112, USA.

出版信息

Mol Neurobiol. 2021 Jun;58(6):2974-2989. doi: 10.1007/s12035-021-02319-8. Epub 2021 Feb 14.

Abstract

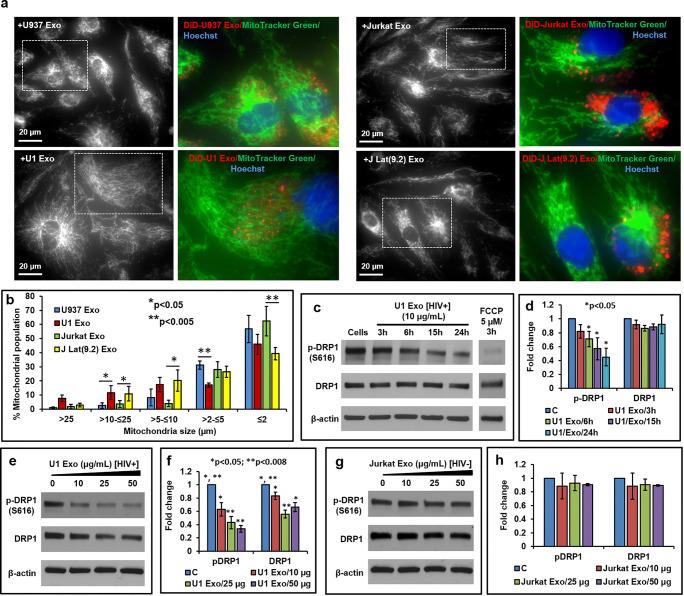
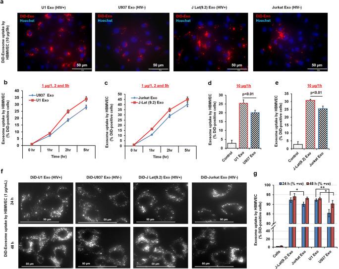
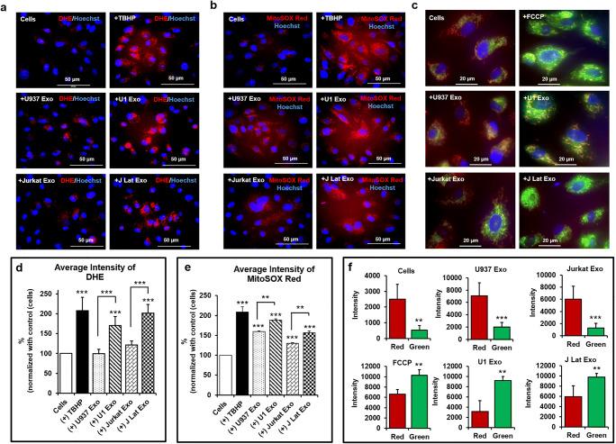
Damage to the cerebral vascular endothelium is a critical initiating event in the development of HIV-1-associated neurocognitive disorders. To study the role of mitochondria in cerebral endothelial dysfunction, we investigated how exosomes, isolated from both cell lines with integrated provirus and HIV-1 infected primary cells (HIV-exosomes), accelerate the dysfunction of primary human brain microvascular endothelial cells (HBMVECs) by inducing mitochondrial hyperfusion, and reducing the expression of phosphorylated endothelial nitric oxide synthase (p-eNOS). The quantitative analysis of the extracellular vesicles (EVs) indicates that the isolated EVs were predominantly exosomes. It was further supported by the detection of exosomal markers, and the absence of large EV-related protein in the isolated EVs. The exosomes were readily taken up by primary HBMVECs. HIV-exosomes induce cellular and mitochondrial superoxide production but reduce mitochondrial membrane potential in HBMVECs. HIV-exosomes increase mitochondrial hyperfusion, possibly due to loss of phosphorylated dynamin-related protein 1 (p-DRP1). HIV-exosomes, containing the HIV-Tat protein, and viral Tat protein reduce the expression of p-DRP1 and p-eNOS, and accelerate brain endothelial dysfunction. Finally, exosomes isolated from HIV-1 infected primary human peripheral blood mononuclear cells (hPBMCs) produce more exosomes than uninfected controls and reduce both p-DRP1 and p-eNOS expressions in primary HBMVECs. Our novel findings reveal the significant role of HIV-exosomes on dysregulation of mitochondrial function, which induces adverse changes in the function of the brain microvascular endothelium.

摘要

脑血管内皮细胞损伤是 HIV-1 相关神经认知障碍发展的关键起始事件。为了研究线粒体在大脑内皮功能障碍中的作用,我们研究了来自整合有前病毒的细胞系和 HIV-1 感染的原代细胞(HIV-exosomes)的外泌体如何通过诱导线粒体过度融合和降低磷酸化内皮型一氧化氮合酶(p-eNOS)的表达来加速原代人脑血管内皮细胞(HBMVEC)的功能障碍。对外泌体(EVs)的定量分析表明,分离的 EVs 主要是外泌体。这进一步得到了外泌体标志物的检测以及分离的 EVs 中不存在大 EV 相关蛋白的支持。外泌体很容易被原代 HBMVEC 摄取。HIV-exosomes 在 HBMVEC 中诱导细胞和线粒体超氧化物的产生,但降低线粒体膜电位。HIV-exosomes 增加线粒体过度融合,可能是由于磷酸化动力相关蛋白 1(p-DRP1)的缺失。含有 HIV-Tat 蛋白和病毒 Tat 蛋白的 HIV-exosomes 降低了 p-DRP1 和 p-eNOS 的表达,并加速了大脑内皮功能障碍。最后,从 HIV-1 感染的原代人外周血单核细胞(hPBMC)中分离出的外泌体比未感染的对照产生更多的外泌体,并降低原代 HBMVEC 中 p-DRP1 和 p-eNOS 的表达。我们的新发现揭示了 HIV-exosomes 在调节线粒体功能中的重要作用,这会导致大脑微血管内皮细胞功能的不良变化。

https://cdn.ncbi.nlm.nih.gov/pmc/blobs/6a63/8128843/d487164f59b7/12035_2021_2319_Fig1_HTML.jpg

文献AI研究员

20分钟写一篇综述,助力文献阅读效率提升50倍。

立即体验

用中文搜PubMed

大模型驱动的PubMed中文搜索引擎

马上搜索

文档翻译

学术文献翻译模型,支持多种主流文档格式。

立即体验