Suppr超能文献

Palladin 同种型 3 和 4 调节胰腺导管腺癌中癌症相关成纤维细胞的促肿瘤功能。

Palladin isoforms 3 and 4 regulate cancer-associated fibroblast pro-tumor functions in pancreatic ductal adenocarcinoma.

机构信息

Cancer Biology and the Marvin and Concetta Greenberg Pancreatic Cancer Institute, Fox Chase Cancer Center, Philadelphia, PA, USA.

Molecular, Cellular Biology and Genetics Program, College of Medicine, Drexel University, Philadelphia, PA, USA.

出版信息

Sci Rep. 2021 Feb 15;11(1):3802. doi: 10.1038/s41598-021-82937-3.

Abstract

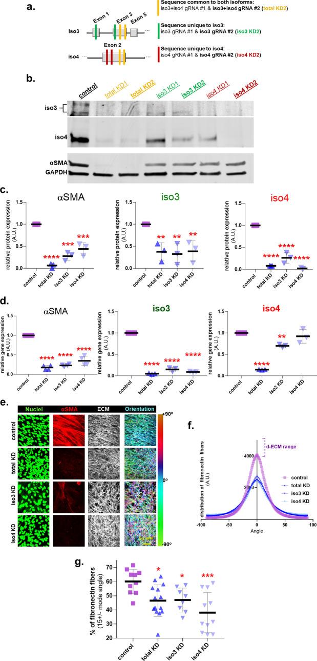
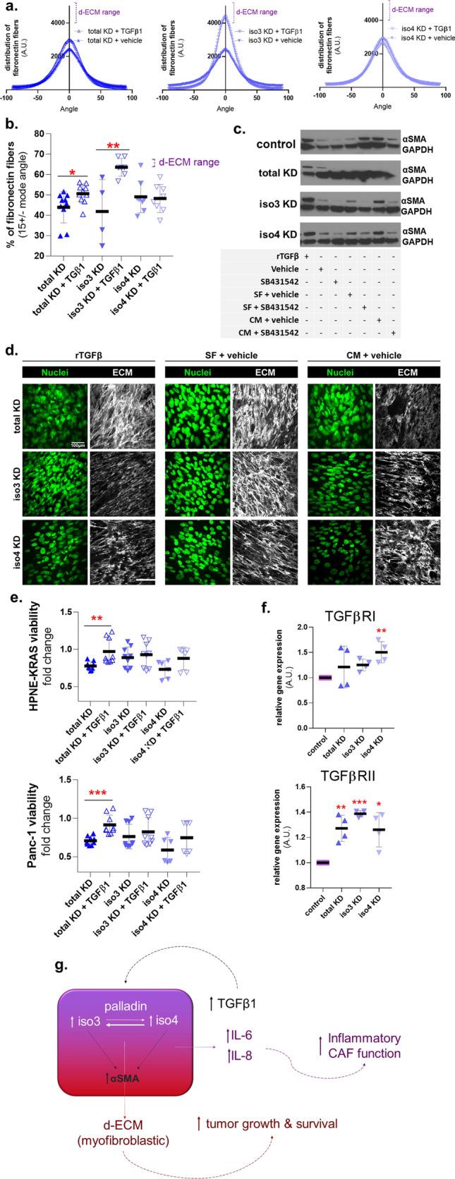
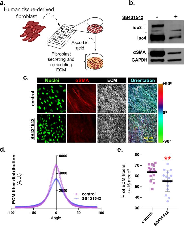
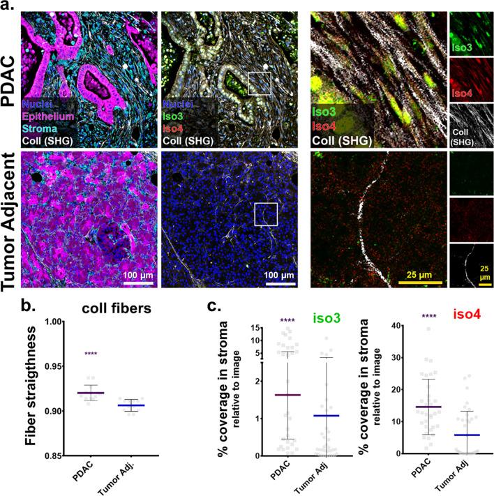
Pancreatic Ductal Adenocarcinoma (PDAC) has a five-year survival under 10%. Treatment is compromised due to a fibrotic-like stromal remodeling process, known as desmoplasia, which limits therapeutic perfusion, supports tumor progression, and establishes an immunosuppressive microenvironment. These processes are driven by cancer-associated fibroblasts (CAFs), functionally activated through transforming growth factor beta1 (TGFβ1). CAFs produce a topographically aligned extracellular matrix (ECM) that correlates with reduced overall survival. Paradoxically, ablation of CAF populations results in a more aggressive disease, suggesting CAFs can also restrain PDAC progression. Thus, unraveling the mechanism(s) underlying CAF functions could lead to therapies that reinstate the tumor-suppressive features of the pancreatic stroma. CAF activation involves the f-actin organizing protein palladin. CAFs express two palladin isoforms (iso3 and iso4) which are up-regulated in response to TGFβ1. However, the roles of iso3 and iso4 in CAF functions remain elusive. Using a CAF-derived ECM model, we uncovered that iso3/iso4 are required to sustain TGFβ1-dependent CAF activation, secrete immunosuppressive cytokines, and produce a pro-tumoral ECM. Findings demonstrate a novel role for CAF palladin and suggest that iso3/iso4 regulate both redundant and specific tumor-supportive desmoplastic functions. This study highlights the therapeutic potential of targeting CAFs to restore fibroblastic anti-tumor activity in the pancreatic microenvironment.

摘要

胰腺导管腺癌 (PDAC) 的五年生存率低于 10%。由于纤维化样基质重塑过程(称为基质过度生成),治疗受到了限制,该过程限制了治疗灌注、支持肿瘤进展,并建立了免疫抑制微环境。这些过程是由癌症相关成纤维细胞 (CAF) 驱动的,通过转化生长因子 β1 (TGFβ1) 功能激活。CAF 产生具有拓扑对齐的细胞外基质 (ECM),与总生存期缩短相关。矛盾的是,CAF 群体的消融会导致更具侵袭性的疾病,这表明 CAF 也可以抑制 PDAC 的进展。因此,揭示 CAF 功能的机制可能会导致恢复胰腺基质的肿瘤抑制特征的治疗方法。CAF 的激活涉及到 F-肌动蛋白组织蛋白 Palladin。CAF 表达两种 Palladin 同工型(iso3 和 iso4),它们在 TGFβ1 反应中上调。然而,iso3 和 iso4 在 CAF 功能中的作用仍然难以捉摸。使用 CAF 衍生的 ECM 模型,我们发现 iso3/iso4 是维持 TGFβ1 依赖性 CAF 激活、分泌免疫抑制细胞因子和产生促肿瘤 ECM 所必需的。研究结果表明 CAF Palladin 的新作用,并表明 iso3/iso4 调节冗余和特定的肿瘤支持性基质过度生成功能。这项研究强调了靶向 CAF 以恢复胰腺微环境中成纤维细胞抗肿瘤活性的治疗潜力。

https://cdn.ncbi.nlm.nih.gov/pmc/blobs/f8b5/7884442/7fcd53c8cde6/41598_2021_82937_Fig1_HTML.jpg

文献AI研究员

20分钟写一篇综述,助力文献阅读效率提升50倍。

立即体验

用中文搜PubMed

大模型驱动的PubMed中文搜索引擎

马上搜索

文档翻译

学术文献翻译模型,支持多种主流文档格式。

立即体验