Suppr超能文献

基于酪胺的多重免疫荧光法描绘肿瘤免疫微环境。

Characterizing the Tumor Immune Microenvironment with Tyramide-Based Multiplex Immunofluorescence.

机构信息

Center for Immunology and Infectious Diseases, University of California, Davis, CA, USA.

Department of Pathology, University of California San Francisco, San Francisco, CA, USA.

出版信息

J Mammary Gland Biol Neoplasia. 2020 Dec;25(4):417-432. doi: 10.1007/s10911-021-09479-2. Epub 2021 Feb 15.

Abstract

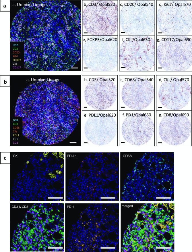
Multiplex immunofluorescence (mIF) allows simultaneous antibody-based detection of multiple markers with a nuclear counterstain on a single tissue section. Recent studies have demonstrated that mIF is becoming an important tool for immune profiling the tumor microenvironment, further advancing our understanding of the interplay between cancer and the immune system, and identifying predictive biomarkers of response to immunotherapy. Expediting mIF discoveries is leading to improved diagnostic panels, whereas it is important that mIF protocols be standardized to facilitate their transition into clinical use. Manual processing of sections for mIF is time consuming and a potential source of variability across numerous samples. To increase reproducibility and throughput we demonstrate the use of an automated slide stainer for mIF incorporating tyramide signal amplification (TSA). We describe two panels aimed at characterizing the tumor immune microenvironment. Panel 1 included CD3, CD20, CD117, FOXP3, Ki67, pancytokeratins (CK), and DAPI, and Panel 2 included CD3, CD8, CD68, PD-1, PD-L1, CK, and DAPI. Primary antibodies were first tested by standard immunohistochemistry and single-plex IF, then multiplex panels were developed and images were obtained using a Vectra 3.0 multispectral imaging system. Various methods for image analysis (identifying cell types, determining cell densities, characterizing cell-cell associations) are outlined. These mIF protocols will be invaluable tools for immune profiling the tumor microenvironment.

摘要

多重免疫荧光(mIF)允许在单个组织切片上使用核染剂同时基于抗体检测多个标记物。最近的研究表明,mIF 正在成为免疫分析肿瘤微环境的重要工具,进一步加深了我们对癌症与免疫系统相互作用的理解,并确定了免疫治疗反应的预测生物标志物。加速 mIF 的发现导致了改进的诊断试剂盒,而标准化 mIF 方案对于促进其进入临床应用非常重要。mIF 切片的手动处理既耗时又容易在许多样本之间产生变异性。为了提高重复性和通量,我们展示了使用自动化载玻片染色机进行包含酪胺信号放大(TSA)的 mIF。我们描述了两个旨在描述肿瘤免疫微环境的面板。面板 1 包括 CD3、CD20、CD117、FOXP3、Ki67、细胞角蛋白(CK)和 DAPI,面板 2 包括 CD3、CD8、CD68、PD-1、PD-L1、CK 和 DAPI。首先通过标准免疫组织化学和单重 IF 测试了一抗,然后开发了多重面板,并使用 Vectra 3.0 多光谱成像系统获得了图像。概述了各种图像分析方法(识别细胞类型、确定细胞密度、描述细胞-细胞关联)。这些 mIF 方案将成为免疫分析肿瘤微环境的宝贵工具。

https://cdn.ncbi.nlm.nih.gov/pmc/blobs/7af4/7960613/5ce1fd5487f2/10911_2021_9479_Fig1_HTML.jpg

文献AI研究员

20分钟写一篇综述,助力文献阅读效率提升50倍。

立即体验

用中文搜PubMed

大模型驱动的PubMed中文搜索引擎

马上搜索

文档翻译

学术文献翻译模型,支持多种主流文档格式。

立即体验