Suppr超能文献

米色脂肪细胞与交感神经突在出生后的早期相互作用调节皮下脂肪的神经支配。

Early postnatal interactions between beige adipocytes and sympathetic neurites regulate innervation of subcutaneous fat.

作者信息

Chi Jingyi, Lin Zeran, Barr William, Crane Audrey, Zhu Xiphias Ge, Cohen Paul

机构信息

Laboratory of Molecular Metabolism, The Rockefeller University, New York, United States.

Laboratory of Metabolic Regulation and Genetics, The Rockefeller University, New York, United States.

出版信息

Elife. 2021 Feb 16;10:e64693. doi: 10.7554/eLife.64693.

Abstract

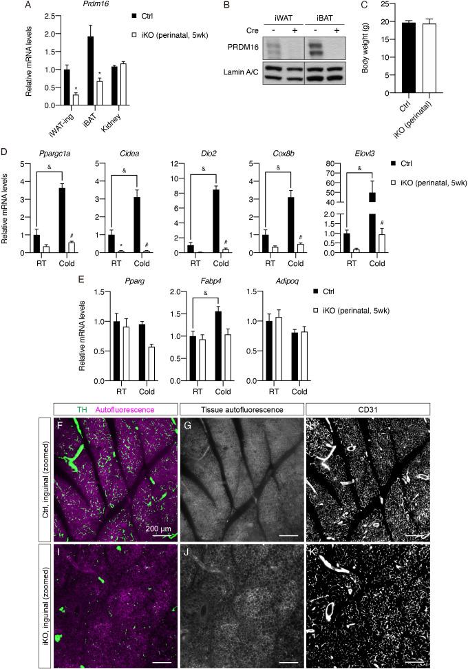
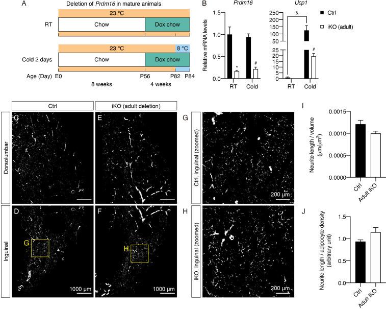
While beige adipocytes have been found to associate with dense sympathetic neurites in mouse inguinal subcutaneous white fat (iWAT), little is known about when and how this patterning is established. Here, we applied whole-tissue imaging to examine the development of sympathetic innervation in iWAT. We found that parenchymal neurites actively grow between postnatal day 6 (P6) and P28, overlapping with early postnatal beige adipogenesis. Constitutive deletion of in adipocytes led to a significant reduction in early postnatal beige adipocytes and sympathetic density within this window. Using an inducible, adipocyte-specific knockout model, we found that is required for guiding sympathetic growth during early development. Deleting in adult animals, however, did not affect sympathetic structure in iWAT. Together, these findings highlight that beige adipocyte-sympathetic neurite communication is crucial to establish sympathetic structure during the early postnatal period but may be dispensable for its maintenance in mature animals.

摘要

虽然已发现米色脂肪细胞与小鼠腹股沟皮下白色脂肪(iWAT)中密集的交感神经纤维相关,但对于这种模式何时以及如何建立却知之甚少。在此,我们应用全组织成像来检查iWAT中交感神经支配的发育情况。我们发现实质神经纤维在出生后第6天(P6)至P28之间活跃生长,与出生后早期米色脂肪生成重叠。脂肪细胞中 的组成性缺失导致该窗口期出生后早期米色脂肪细胞和交感神经密度显著降低。使用诱导性、脂肪细胞特异性 敲除模型,我们发现 在早期发育过程中引导交感神经生长是必需的。然而,在成年动物中删除 并不影响iWAT中的交感神经结构。总之,这些发现突出表明,米色脂肪细胞 - 交感神经纤维通讯对于在出生后早期建立交感神经结构至关重要,但对于其在成熟动物中的维持可能是可有可无的。

https://cdn.ncbi.nlm.nih.gov/pmc/blobs/c933/7990502/7367c75c9330/elife-64693-fig1.jpg

文献AI研究员

20分钟写一篇综述,助力文献阅读效率提升50倍。

立即体验

用中文搜PubMed

大模型驱动的PubMed中文搜索引擎

马上搜索

文档翻译

学术文献翻译模型,支持多种主流文档格式。

立即体验