Suppr超能文献

SK2表达上调和CaMKII磷酸化受损是16p11.2缺失小鼠和129S突变小鼠共有的突触缺陷。

Upregulated SK2 Expression and Impaired CaMKII Phosphorylation Are Shared Synaptic Defects Between 16p11.2del and 129S: Mutant Mice.

作者信息

Sultana Razia, Ghandi Tanya, M Davila Alexandra, Lee Charles C, Ogundele Olalekan M

机构信息

Department of Comparative Biomedical Sciences, Louisiana State University School of Veterinary Medicine, Baton Rouge, LA, USA.

出版信息

ASN Neuro. 2018 Jan-Dec;10:1759091418817641. doi: 10.1177/1759091418817641.

Abstract

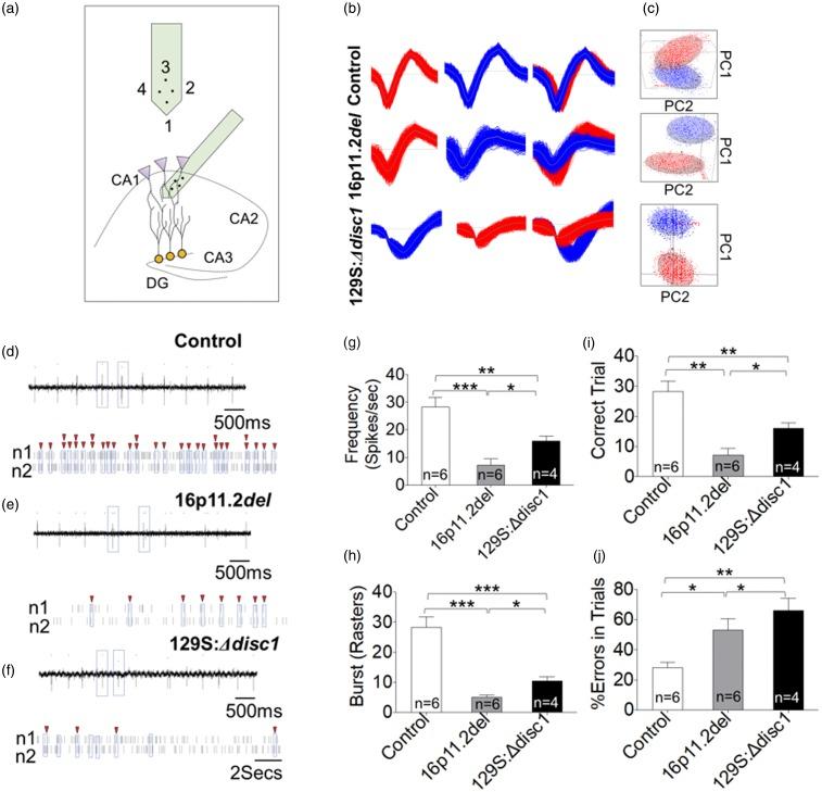
Ion channel gating and kinase regulation of N-methyl-D-aspartate receptor 1 activity are fundamental mechanisms that govern synaptic plasticity. In this study, we showed that two mutant models (16p11.2del and ) that recapitulate aspects of human cognitive disorders shared a similar defect in N-methyl-D-aspartate receptor 1-dependent synaptic function. Our results demonstrate that the expression of small-conductance potassium channels (SK2 or KCa2.2) was significantly upregulated in the hippocampus and prefrontal cortex of 16p11.2del and 129S: mutant mice. Likewise, both mutant strains exhibited an impairment of T286 phosphorylation of calcium-calmodulin-dependent kinase II (CaMKII) in the hippocampus and prefrontal cortex. neural recordings revealed that increased SK2 expression and impaired T286 phosphorylation of CaMKII coincide with a prolonged interspike interval in the hippocampal cornu ammonis-1 (CA1) field for both 16p11.2del and 129S: mutant mice. These findings suggest that alteration of small conductance channels and T286 phosphorylation of CaMKII are likely shared factors underlying behavioral changes in these two genetic mouse models.

摘要

离子通道门控和N-甲基-D-天冬氨酸受体1活性的激酶调节是控制突触可塑性的基本机制。在本研究中,我们表明,两种重现人类认知障碍某些方面的突变模型(16p11.2缺失和)在依赖N-甲基-D-天冬氨酸受体1的突触功能上存在类似缺陷。我们的结果表明,小电导钾通道(SK2或KCa2.2)的表达在16p11.2缺失和129S突变小鼠的海马体和前额叶皮质中显著上调。同样,两种突变株在海马体和前额叶皮质中均表现出钙调蛋白依赖性激酶II(CaMKII)的T286磷酸化受损。神经记录显示,对于16p11.2缺失和129S突变小鼠,SK2表达增加和CaMKII的T286磷酸化受损与海马体齿状回-1(CA1)区的峰间间隔延长同时出现。这些发现表明,小电导通道的改变和CaMKII的T286磷酸化可能是这两种基因小鼠模型行为变化的共同潜在因素。

https://cdn.ncbi.nlm.nih.gov/pmc/blobs/0082/6295693/83cd5af77fe1/10.1177_1759091418817641-fig1.jpg

文献AI研究员

20分钟写一篇综述,助力文献阅读效率提升50倍。

立即体验

用中文搜PubMed

大模型驱动的PubMed中文搜索引擎

马上搜索

文档翻译

学术文献翻译模型,支持多种主流文档格式。

立即体验