Suppr超能文献

头颈部鳞状细胞癌患者的新辅助抗 OX40(MEDI6469)治疗可激活和扩增抗原特异性肿瘤浸润 T 细胞。

Neoadjuvant anti-OX40 (MEDI6469) therapy in patients with head and neck squamous cell carcinoma activates and expands antigen-specific tumor-infiltrating T cells.

机构信息

Earle A. Chiles Research Institute, Providence Cancer Institute, Portland, OR, USA.

Medical Data Research Center, Providence Saint Joseph's Health, Portland, OR, USA.

出版信息

Nat Commun. 2021 Feb 16;12(1):1047. doi: 10.1038/s41467-021-21383-1.

Abstract

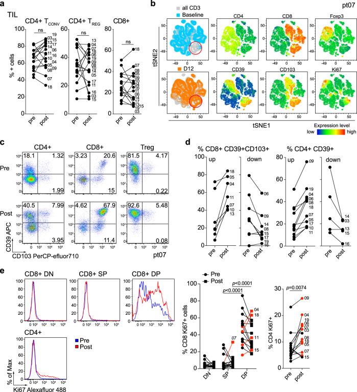
Despite the success of checkpoint blockade in some cancer patients, there is an unmet need to improve outcomes. Targeting alternative pathways, such as costimulatory molecules (e.g. OX40, GITR, and 4-1BB), can enhance T cell immunity in tumor-bearing hosts. Here we describe the results from a phase Ib clinical trial (NCT02274155) in which 17 patients with locally advanced head and neck squamous cell carcinoma (HNSCC) received a murine anti-human OX40 agonist antibody (MEDI6469) prior to definitive surgical resection. The primary endpoint was to determine safety and feasibility of the anti-OX40 neoadjuvant treatment. The secondary objective was to assess the effect of anti-OX40 on lymphocyte subsets in the tumor and blood. Neoadjuvant anti-OX40 was well tolerated and did not delay surgery, thus meeting the primary endpoint. Peripheral blood phenotyping data show increases in CD4+ and CD8+ T cell proliferation two weeks after anti-OX40 administration. Comparison of tumor biopsies before and after treatment reveals an increase of activated, conventional CD4+ tumor-infiltrating lymphocytes (TIL) in most patients and higher clonality by TCRβ sequencing. Analyses of CD8+ TIL show increases in tumor-antigen reactive, proliferating CD103+ CD39+ cells in 25% of patients with evaluable tumor tissue (N = 4/16), all of whom remain disease-free. These data provide evidence that anti-OX40 prior to surgery is safe and can increase activation and proliferation of CD4+ and CD8+ T cells in blood and tumor. Our work suggests that increases in the tumor-reactive CD103+ CD39+ CD8+ TIL could serve as a potential biomarker of anti-OX40 clinical activity.

摘要

尽管在一些癌症患者中,检查点阻断取得了成功,但仍需要提高治疗效果。针对替代途径,如共刺激分子(如 OX40、GITR 和 4-1BB),可以增强荷瘤宿主的 T 细胞免疫。在这里,我们描述了一项 I 期临床试验(NCT02274155)的结果,该试验纳入了 17 例局部晚期头颈部鳞状细胞癌(HNSCC)患者,在确定性手术切除前接受了一种抗人 OX40 的单克隆抗体(MEDI6469)的治疗。主要终点是确定抗-OX40 的新辅助治疗的安全性和可行性。次要目标是评估抗-OX40 对肿瘤和血液中淋巴细胞亚群的影响。新辅助抗-OX40 治疗耐受性良好,且未延迟手术,因此达到了主要终点。外周血表型数据分析显示,在抗-OX40 给药两周后,CD4+和 CD8+T 细胞增殖增加。治疗前后肿瘤活检的比较显示,大多数患者的活化、常规 CD4+肿瘤浸润淋巴细胞(TIL)增加,并且 TCRβ 测序显示克隆性更高。对 CD8+TIL 的分析显示,在可评估肿瘤组织的 25%(4/16)患者中,肿瘤抗原反应性、增殖性 CD103+ CD39+细胞增加,所有患者均无疾病进展。这些数据提供了证据表明,手术前使用抗-OX40 是安全的,可以增加血液和肿瘤中 CD4+和 CD8+T 细胞的活化和增殖。我们的工作表明,肿瘤反应性 CD103+ CD39+ CD8+TIL 的增加可能成为抗-OX40 临床活性的潜在生物标志物。

https://cdn.ncbi.nlm.nih.gov/pmc/blobs/62f3/7886909/3b1e806a90a2/41467_2021_21383_Fig1_HTML.jpg

文献AI研究员

20分钟写一篇综述,助力文献阅读效率提升50倍。

立即体验

用中文搜PubMed

大模型驱动的PubMed中文搜索引擎

马上搜索

文档翻译

学术文献翻译模型,支持多种主流文档格式。

立即体验