Suppr超能文献

热休克蛋白90的抑制通过降低白细胞介素-1β和白细胞介素-18的表达减轻胆汁淤积性肝损伤。

Inhibition of heat shock protein 90 alleviates cholestatic liver injury by decreasing IL-1β and IL-18 expression.

作者信息

Tong Chenhao, Li Jiandong, Lin Weiguo, Cen Wenda, Zhang Weiguang, Zhu Zhiyang, Lu Baochun, Yu Jianhua

机构信息

Department of Hepatobiliary Surgery, Shaoxing People's Hospital (Shaoxing Hospital, Zhejiang University School of Medicine), Shaoxing, Zhejiang 312000, P.R. China.

Department of Urinary Surgery, Ruian People's Hospital, Wenzhou, Zhejiang 325200, P.R. China.

出版信息

Exp Ther Med. 2021 Mar;21(3):241. doi: 10.3892/etm.2021.9672. Epub 2021 Jan 21.

Abstract

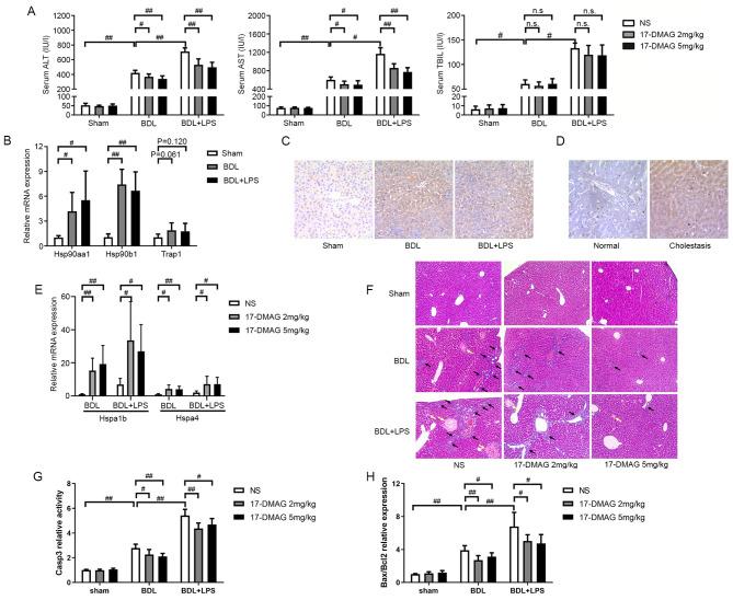
Severe cholestatic liver injury diseases, such as obstructive jaundice and the subsequent acute obstructive cholangitis, are induced by biliary tract occlusion. Heat shock protein 90 (HSP90) inhibitors have been demonstrated to be protective for various organs. The potential of HSP90 inhibitors in the treatment of cholestatic liver injury, however, remains unclear. In the present study, rat models of bile duct ligation (BDL) were established, the HSP90 inhibitor 17-dimethylamino-ethylamino-17-demethoxygeldanamycin (17-DMAG) was administered, and its ability to ameliorate the cholestasis-induced liver injuries was evaluated. In the BDL rat models and clinical samples, increased HSP90 expression was observed to be associated with cholestatic liver injury. Furthermore, 17-DMAG alleviated cholestasis-induced liver injury in the rat models, as revealed by the assessment of pathological changes and liver function. In addition, 17-DMAG protected hepatocytes against cholestatic injury . Further assays indicated that 17-DMAG administration prevented cholestasis-induced liver injury in the rats by decreasing the expression of interleukin (IL)-1β and IL-18. Moreover, 17-DMAG also decreased the cholestasis-induced upregulation of IL-1β and IL-18 in liver sinusoidal endothelial cells . In conclusion, the HSP90 inhibitor 17-DMAG is able to prevent liver injury in rats with biliary obstruction, and this phenomenon is associated with the reduction of IL-1β and IL-18 expression.

摘要

严重胆汁淤积性肝损伤疾病,如梗阻性黄疸及随后的急性梗阻性胆管炎,是由胆道阻塞引起的。热休克蛋白90(HSP90)抑制剂已被证明对各种器官具有保护作用。然而,HSP90抑制剂在治疗胆汁淤积性肝损伤方面的潜力仍不清楚。在本研究中,建立了胆管结扎(BDL)大鼠模型,给予HSP90抑制剂17-二甲基氨基乙基氨基-17-去甲氧基格尔德霉素(17-DMAG),并评估其改善胆汁淤积诱导的肝损伤的能力。在BDL大鼠模型和临床样本中,观察到HSP90表达增加与胆汁淤积性肝损伤有关。此外,通过病理变化和肝功能评估发现,17-DMAG减轻了大鼠模型中胆汁淤积诱导的肝损伤。此外,17-DMAG保护肝细胞免受胆汁淤积性损伤。进一步的试验表明,给予17-DMAG可通过降低白细胞介素(IL)-1β和IL-18的表达来预防大鼠胆汁淤积诱导的肝损伤。此外,17-DMAG还降低了肝窦内皮细胞中胆汁淤积诱导的IL-1β和IL-18的上调。总之,HSP90抑制剂17-DMAG能够预防胆管梗阻大鼠的肝损伤,这种现象与IL-1β和IL-18表达减少有关。

https://cdn.ncbi.nlm.nih.gov/pmc/blobs/7f31/7851627/ed902d9313cd/etm-21-03-09672-g00.jpg

文献AI研究员

20分钟写一篇综述,助力文献阅读效率提升50倍。

立即体验

用中文搜PubMed

大模型驱动的PubMed中文搜索引擎

马上搜索

文档翻译

学术文献翻译模型,支持多种主流文档格式。

立即体验