Suppr超能文献

对智利临床空肠弯曲菌和结肠弯曲菌菌株的多样性、抗微生物药物耐药性和毒力潜力的基因组分析。

Genomic analysis of the diversity, antimicrobial resistance and virulence potential of clinical Campylobacter jejuni and Campylobacter coli strains from Chile.

机构信息

Programa Centro de Investigacion Biomedica y Aplicada, (CIBAP), Escuela de Medicina, Facultad de Ciencias Medicas, Universidad de Santiago de Chile, Santiago, Chile.

Instituto de Ciencias Biomedicas, Facultad de Medicina y Facultad de Ciencias de la Vida, Universidad Andres Bello, Santiago, Chile.

出版信息

PLoS Negl Trop Dis. 2021 Feb 19;15(2):e0009207. doi: 10.1371/journal.pntd.0009207. eCollection 2021 Feb.

Abstract

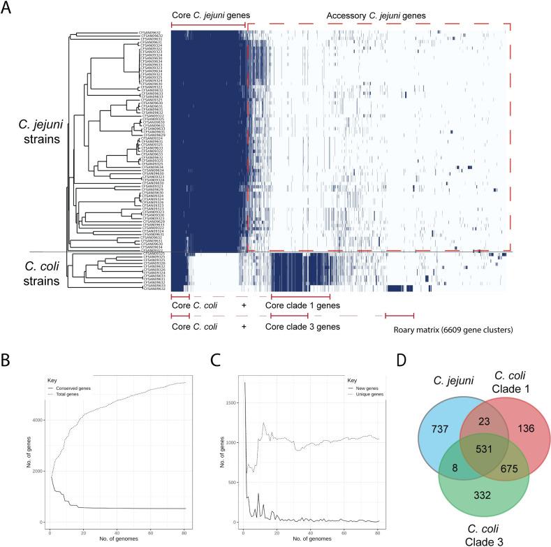
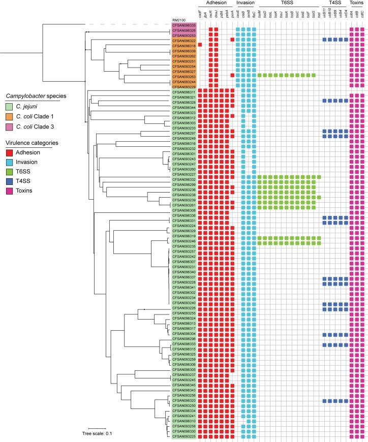
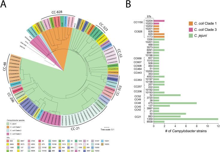
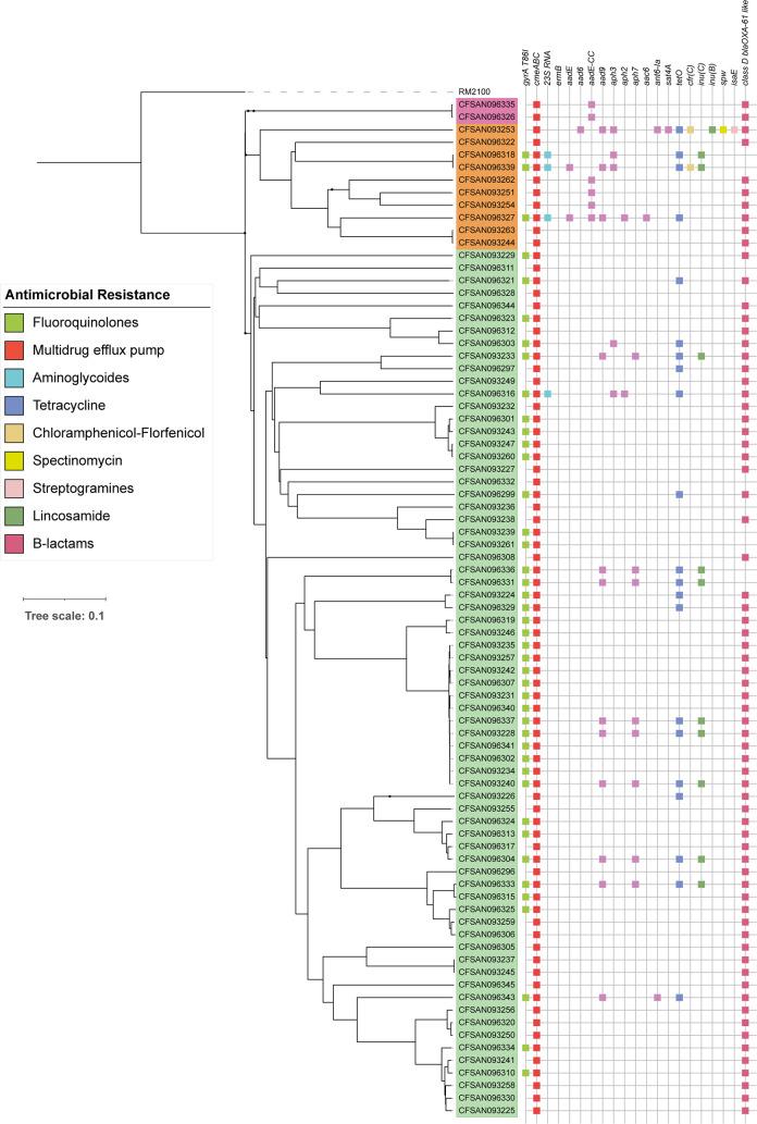
Campylobacter jejuni and Campylobacter coli are the leading cause of human gastroenteritis in the industrialized world and an emerging threat in developing countries. The incidence of campylobacteriosis in South America is greatly underestimated, mostly due to the lack of adequate diagnostic methods. Accordingly, there is limited genomic and epidemiological data from this region. In the present study, we performed a genome-wide analysis of the genetic diversity, virulence, and antimicrobial resistance of the largest collection of clinical C. jejuni and C. coli strains from Chile available to date (n = 81), collected in 2017-2019 in Santiago, Chile. This culture collection accounts for more than one third of the available genome sequences from South American clinical strains. cgMLST analysis identified high genetic diversity as well as 13 novel STs and alleles in both C. jejuni and C. coli. Pangenome and virulome analyses showed a differential distribution of virulence factors, including both plasmid and chromosomally encoded T6SSs and T4SSs. Resistome analysis predicted widespread resistance to fluoroquinolones, but low rates of erythromycin resistance. This study provides valuable genomic and epidemiological data and highlights the need for further genomic epidemiology studies in Chile and other South American countries to better understand molecular epidemiology and antimicrobial resistance of this emerging intestinal pathogen.

摘要

空肠弯曲菌和结肠弯曲菌是工业化世界人类胃肠炎的主要病原体,也是发展中国家的新兴威胁。南美洲弯曲菌病的发病率被大大低估,主要是由于缺乏足够的诊断方法。因此,该地区的基因组和流行病学数据有限。在本研究中,我们对迄今为止智利可获得的最大的临床空肠弯曲菌和结肠弯曲菌菌株(n = 81)进行了全基因组分析,这些菌株于 2017 年至 2019 年在智利圣地亚哥采集。该培养物集占来自南美临床菌株的可用基因组序列的三分之一以上。cgMLST 分析确定了高遗传多样性以及空肠弯曲菌和结肠弯曲菌中 13 个新的 ST 和等位基因。泛基因组和毒力基因组分析显示毒力因子的分布存在差异,包括质粒和染色体编码的 T6SS 和 T4SS。耐药组分析预测了氟喹诺酮类药物的广泛耐药性,但红霉素耐药率较低。本研究提供了有价值的基因组和流行病学数据,并强调需要在智利和其他南美国家进一步开展基因组流行病学研究,以更好地了解这种新兴肠道病原体的分子流行病学和抗药性。

https://cdn.ncbi.nlm.nih.gov/pmc/blobs/8a6d/7928456/8fb31e0c978e/pntd.0009207.g001.jpg

文献AI研究员

20分钟写一篇综述,助力文献阅读效率提升50倍。

立即体验

用中文搜PubMed

大模型驱动的PubMed中文搜索引擎

马上搜索

文档翻译

学术文献翻译模型,支持多种主流文档格式。

立即体验