Suppr超能文献

抗抑郁药通过直接结合 TRKB 神经营养因子受体起作用。

Antidepressant drugs act by directly binding to TRKB neurotrophin receptors.

机构信息

Neuroscience Center-HILIFE, University of Helsinki, Helsinki, Finland.

Department of Physics, University of Helsinki, Helsinki, Finland.

出版信息

Cell. 2021 Mar 4;184(5):1299-1313.e19. doi: 10.1016/j.cell.2021.01.034. Epub 2021 Feb 18.

Abstract

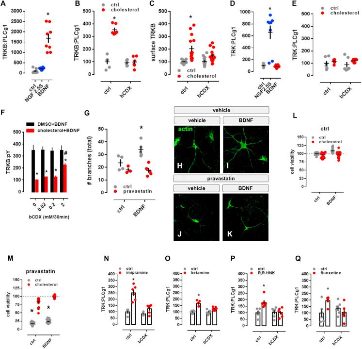
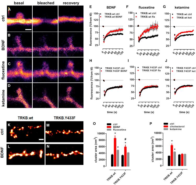
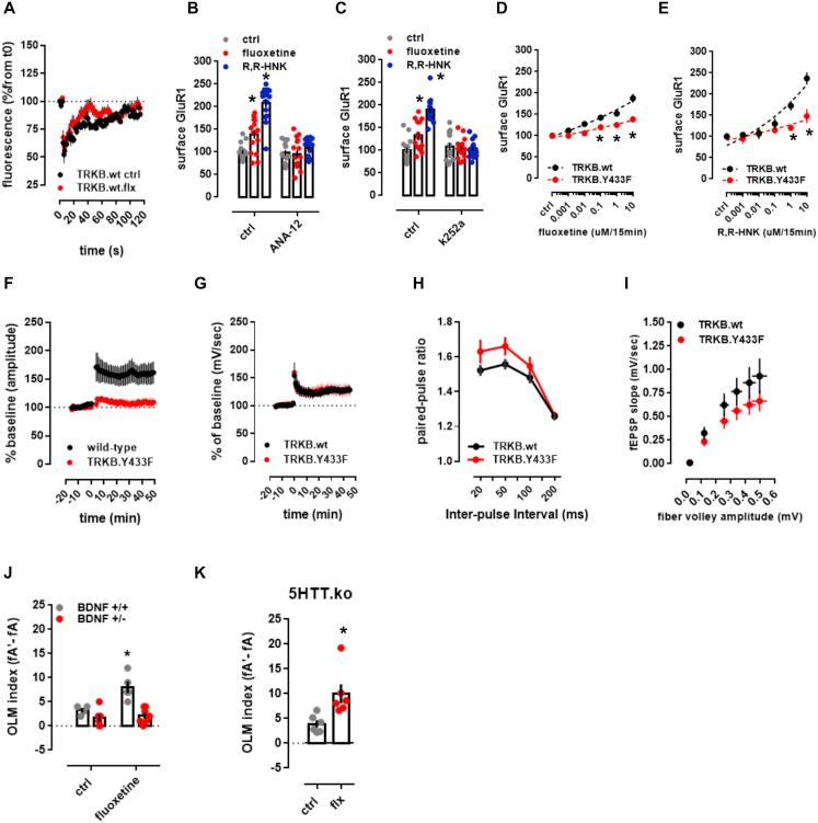
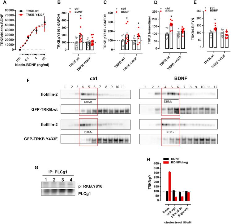
It is unclear how binding of antidepressant drugs to their targets gives rise to the clinical antidepressant effect. We discovered that the transmembrane domain of tyrosine kinase receptor 2 (TRKB), the brain-derived neurotrophic factor (BDNF) receptor that promotes neuronal plasticity and antidepressant responses, has a cholesterol-sensing function that mediates synaptic effects of cholesterol. We then found that both typical and fast-acting antidepressants directly bind to TRKB, thereby facilitating synaptic localization of TRKB and its activation by BDNF. Extensive computational approaches including atomistic molecular dynamics simulations revealed a binding site at the transmembrane region of TRKB dimers. Mutation of the TRKB antidepressant-binding motif impaired cellular, behavioral, and plasticity-promoting responses to antidepressants in vitro and in vivo. We suggest that binding to TRKB and allosteric facilitation of BDNF signaling is the common mechanism for antidepressant action, which may explain why typical antidepressants act slowly and how molecular effects of antidepressants are translated into clinical mood recovery.

摘要

目前尚不清楚抗抑郁药物与其靶标结合如何产生临床抗抑郁作用。我们发现,促进神经元可塑性和抗抑郁反应的脑源性神经营养因子(BDNF)受体酪氨酸激酶受体 2(TRKB)的跨膜结构域具有胆固醇感应功能,介导胆固醇的突触效应。然后我们发现,典型和快速作用的抗抑郁药直接与 TRKB 结合,从而促进 TRKB 的突触定位及其与 BDNF 的激活。包括原子分子动力学模拟在内的广泛计算方法揭示了 TRKB 二聚体跨膜区域的结合位点。TRKB 抗抑郁药结合基序的突变会损害体外和体内抗抑郁药的细胞、行为和促进可塑性的反应。我们认为,与 TRKB 结合和变构促进 BDNF 信号传导是抗抑郁作用的共同机制,这可能解释了为什么典型的抗抑郁药作用缓慢以及抗抑郁药的分子作用如何转化为临床情绪恢复。

https://cdn.ncbi.nlm.nih.gov/pmc/blobs/5b1f/7938888/0f2bee4e6442/fx1.jpg

文献AI研究员

20分钟写一篇综述,助力文献阅读效率提升50倍。

立即体验

用中文搜PubMed

大模型驱动的PubMed中文搜索引擎

马上搜索

文档翻译

学术文献翻译模型,支持多种主流文档格式。

立即体验