Suppr超能文献

持续的 CHK2 活性,但不是 ATM 活性,对于未转化细胞在 DNA 损伤后维持 G1 期阻滞至关重要。

Sustained CHK2 activity, but not ATM activity, is critical to maintain a G1 arrest after DNA damage in untransformed cells.

机构信息

Department of Genetics, Physical Anthropology and Animal Physiology, University of the Basque Country (UPV/EHU), B/Sarriena s/n, 48940, Leioa, Basque Country, Spain.

Oncode Institute, Division of Cell Biology, The Netherlands Cancer Institute, Plesmanlaan 121, 1066, CX, Amsterdam, The Netherlands.

出版信息

BMC Biol. 2021 Feb 19;19(1):35. doi: 10.1186/s12915-021-00965-x.

Abstract

BACKGROUND

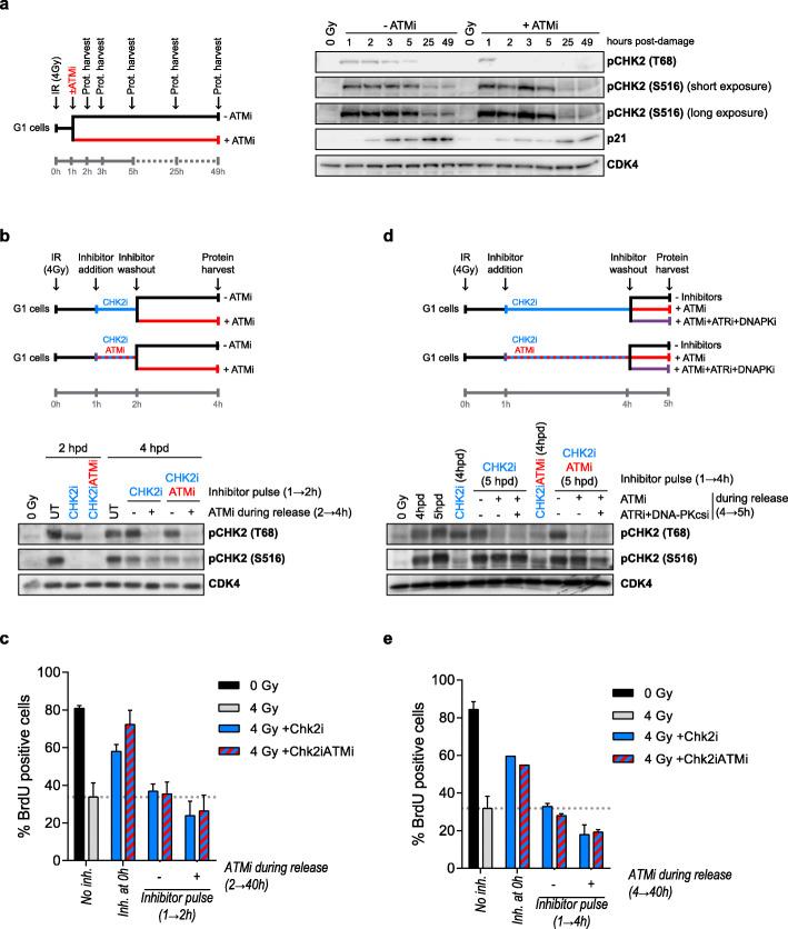
The G1 checkpoint is a critical regulator of genomic stability in untransformed cells, preventing cell cycle progression after DNA damage. DNA double-strand breaks (DSBs) recruit and activate ATM, a kinase which in turn activates the CHK2 kinase to establish G1 arrest. While the onset of G1 arrest is well understood, the specific role that ATM and CHK2 play in regulating G1 checkpoint maintenance remains poorly characterized.

RESULTS

Here we examine the impact of ATM and CHK2 activities on G1 checkpoint maintenance in untransformed cells after DNA damage caused by DSBs. We show that ATM becomes dispensable for G1 checkpoint maintenance as early as 1 h after DSB induction. In contrast, CHK2 kinase activity is necessary to maintain the G1 arrest, independently of ATM, ATR, and DNA-PKcs, implying that the G1 arrest is maintained in a lesion-independent manner. Sustained CHK2 activity is achieved through auto-activation and its acute inhibition enables cells to abrogate the G1-checkpoint and enter into S-phase. Accordingly, we show that CHK2 activity is lost in cells that recover from the G1 arrest, pointing to the involvement of a phosphatase with fast turnover.

CONCLUSION

Our data indicate that G1 checkpoint maintenance relies on CHK2 and that its negative regulation is crucial for G1 checkpoint recovery after DSB induction.

摘要

背景

G1 检查点是未转化细胞基因组稳定性的关键调节剂,可防止 DNA 损伤后细胞周期的进展。DNA 双链断裂 (DSB) 招募并激活 ATM,一种激酶,它转而激活 CHK2 激酶以建立 G1 期阻滞。虽然 G1 期阻滞的开始已经得到很好的理解,但 ATM 和 CHK2 在调节 G1 检查点维持中的具体作用仍未得到很好的描述。

结果

在这里,我们研究了 ATM 和 CHK2 活性在 DSB 引起的 DNA 损伤后对未转化细胞 G1 检查点维持的影响。我们表明,ATM 在 DSB 诱导后最早在 1 小时后就不再是 G1 检查点维持所必需的。相比之下,CHK2 激酶活性是维持 G1 阻滞所必需的,独立于 ATM、ATR 和 DNA-PKcs,这意味着 G1 阻滞以与损伤无关的方式维持。持续的 CHK2 活性是通过自动激活实现的,其急性抑制使细胞能够废除 G1 检查点并进入 S 期。因此,我们表明,在从 G1 期阻滞中恢复的细胞中,CHK2 活性丧失,这表明涉及一种快速周转的磷酸酶。

结论

我们的数据表明,G1 检查点的维持依赖于 CHK2,其负调控对于 DSB 诱导后 G1 检查点的恢复至关重要。

https://cdn.ncbi.nlm.nih.gov/pmc/blobs/3eff/7896382/e2e5302bd018/12915_2021_965_Fig1_HTML.jpg

文献AI研究员

20分钟写一篇综述,助力文献阅读效率提升50倍。

立即体验

用中文搜PubMed

大模型驱动的PubMed中文搜索引擎

马上搜索

文档翻译

学术文献翻译模型,支持多种主流文档格式。

立即体验