Suppr超能文献

细胞球蛋白通过调节结肠癌 p53-YAP1 轴促进对铁死亡的敏感性。

Cytoglobin promotes sensitivity to ferroptosis by regulating p53-YAP1 axis in colon cancer cells.

机构信息

Institute of Biochemistry and Molecular Biology, School of Medicine, Ningbo University, Ningbo, China.

Department of Gastroenterology, Ningbo First Hospital, Ningbo, China.

出版信息

J Cell Mol Med. 2021 Apr;25(7):3300-3311. doi: 10.1111/jcmm.16400. Epub 2021 Feb 21.

Abstract

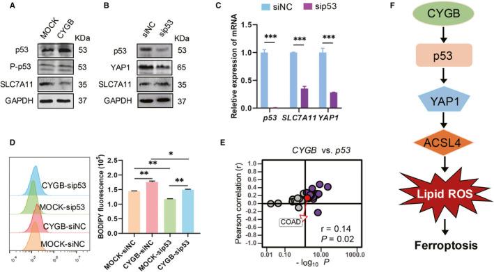
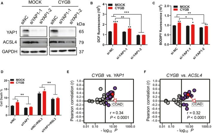
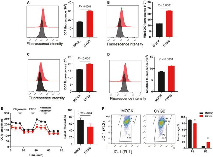
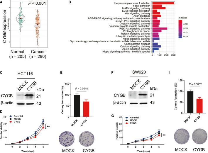
Ferroptosis is an iron-dependent mode of non-apoptotic cell death characterized by accumulation of lipid reactive oxygen species (ROS). As a regulator of ROS, cytoglobin (CYGB) plays an important role in oxygen homeostasis and acts as a tumour suppressor. However, the mechanism by which CYGB regulates cell death is largely unknown. Here, we show that CYGB overexpression increased ROS accumulation and disrupted mitochondrial function as determined by the oxygen consumption rate and membrane potential. Importantly, ferroptotic features with accumulated lipid ROS and malondialdehyde were observed in CYGB-overexpressing colorectal cancer cells. Moreover, CYGB significantly increased the sensitivity of cancer cells to RSL3- and erastin-induced ferroptotic cell death. Mechanically, both YAP1 and p53 were significantly increased based on the RNA sequencing. The knock-down of YAP1 alleviated production of lipid ROS and sensitivity to ferroptosis in CYGB overexpressed cells. Furthermore, YAP1 was identified to be inhibited by p53 knock-down. Finally, high expression level of CYGB had the close correlation with key genes YAP1 and ACSL4 in ferroptosis pathway in colon cancer based on analysis from TCGA data. Collectively, our results demonstrated a novel tumour suppressor role of CYGB through p53-YAP1 axis in regulating ferroptosis and suggested a potential therapeutic approach for colon cancer.

摘要

铁死亡是一种铁依赖性的非细胞凋亡性细胞死亡方式,其特征是脂质活性氧(ROS)的积累。作为 ROS 的调节剂,细胞色素 b2(CYGB)在氧平衡中发挥重要作用,并作为肿瘤抑制因子发挥作用。然而,CYGB 调节细胞死亡的机制在很大程度上尚不清楚。在这里,我们表明,CYGB 的过表达增加了 ROS 的积累,并破坏了线粒体功能,这可以通过耗氧量和膜电位来确定。重要的是,在过表达 CYGB 的结直肠癌细胞中观察到了积累脂质 ROS 和丙二醛的铁死亡特征。此外,CYGB 显著增加了癌细胞对 RSL3 和 erastin 诱导的铁死亡细胞死亡的敏感性。从 RNA 测序结果来看,机械上,YAP1 和 p53 都显著增加。YAP1 的敲低减轻了 CYGB 过表达细胞中脂质 ROS 的产生和对铁死亡的敏感性。此外,p53 的敲低抑制了 YAP1。最后,根据 TCGA 数据分析,CYGB 的高表达水平与结肠癌中铁死亡途径中的关键基因 YAP1 和 ACSL4 密切相关。总之,我们的研究结果表明,CYGB 通过 p53-YAP1 轴在调节铁死亡方面发挥了新的肿瘤抑制作用,并为结肠癌提供了一种潜在的治疗方法。

https://cdn.ncbi.nlm.nih.gov/pmc/blobs/8eaf/8034452/4b1a24f73ec6/JCMM-25-3300-g003.jpg

文献AI研究员

20分钟写一篇综述,助力文献阅读效率提升50倍。

立即体验

用中文搜PubMed

大模型驱动的PubMed中文搜索引擎

马上搜索

文档翻译

学术文献翻译模型,支持多种主流文档格式。

立即体验